15 年
手机商铺
公司新闻/正文
1106 人阅读发布时间:2019-06-11 15:12
作为世界上第二常见的中枢神经系统(CNS)神经退行性疾病,帕金森病(PD)在60岁以上的人群发病率大约为1/100,全球据估计有700万到1000万PD患者。PD患者大脑中的特定神经元会逐渐死亡,导致多巴胺产量不足,从而影响患者的运动能力,使其肌肉出现僵硬和震颤。
随着医学的发展,人类对PD的认识不断深入,新的PD治疗药物不断涌现,还有不少新的药物作用靶点和新的治疗方法日益受到重视。基因治疗也成了研究和治疗帕金森病这种神经系统疾病的新型手段。
目前,基因移植途径包括向黑质纹状体导入治疗基因,通过间接体内和直接体内两种方法。前者是在体外用携带治疗基因的表达载体转染培养细胞后再移植于脑内,比较热门的是将目标基因转致各种干细胞后再移植,期望兼顾到基因治疗和干细胞治疗;后者是将携带治疗基因的表达载体直接注射于脑内,以达到治疗PD的目的。
这两种方法都涉及到转运工具即载体的选择。经过诸多研究表明:腺相关病毒(AAV)和慢病毒由于其对不分裂的细胞(神经元属不分裂的细胞)也具有很好的转染效率,且因表达时间长而被认为有临床应用前景。
病毒载体在帕金森病治疗的临床应用
案例一: 腺相关病毒AAV

研究者将谷氨酸脱羧酶(GAD)基因导入,在动物模型(大鼠和猴)实验研究中取得初步成果,于2003年进入人类PD患者的I期临床实验。
这是世界上第一个进入临床试验阶段的帕金森病基因治疗方案。2007年6月,其I期临床研究结果被公布,在实施基因治疗后的3个月,患者的治疗侧(研究选择一侧治疗,而另一侧做对比)出现了明显好转,疗效一直持续12个月。
案例二: 腺相关病毒AAV

几乎与此同时,美国另外两家公司联合宣布,将共同研发帕金森氏病新型治疗药物CERE-120。CERE-120是由腺相关病毒(AAV)作为表达载体,表达neurturin(NTN)基因,其产物是一种人体蛋白,能够修复损伤和濒临死亡的多巴胺分泌型神经元。先前已在50名帕金森病患者中进行过两项临床研究,这些患者已被随访超过2年(有些患者近5年),到目前为止,CERE-120已被良好耐受。
案例三: 慢病毒

来自法国的Rascol 教授和来自英国的Mazarakis 教授共同进行了一项研究,目的在于评估帕金森患者双侧壳核内注射ProSavin后的安全性,耐受性和疗效。这是一种旨在恢复晚期帕金森病患者局灶性和持续性多巴胺产生的基于慢病毒载体的基因疗法。该研究成果已于2014年发表在《柳叶刀》(The Lancet)。
实验将所有的帕金森病患者(年龄为48-65岁,病程≥5年)随机入选,进入到单独的开放标签的长期安全性的随访。分别在三种剂量的队列中进行评估:低剂量组(1.9×107TU),中剂量组(4.0×107 TU); 高剂量组 (1×108 TU)。载体注射后6个月时,与ProSavin相关的不良事件的数目和严重程度,以及采用统一帕金森病量表进行评分评估。结果显示 ProSavin治疗帕金森病患者安全有效,可改善患者运动症状。
案例四: 慢病毒

2019年报道的治疗帕金森病,一项名为“AXO-Lenti-PD”的基因疗法让患者们看到了希望。使用慢病毒载体,这款基因疗法能将一系列关键的酶递送进患者体内,辅助生成多巴胺。理论上说,它有望重塑大脑中的多巴胺水平,从而缓解病情;4年随访结果初步证明该疗法的安全性及有效性。研究人员们也期望通过简单的一次治疗,它就可以为患者带来多年的治疗效果。
不同载体类型在临床应用汇总表

帕金森病基因治疗面临的2个重要问题:靶标的选择和转运工具(载体的选择);以上研究报道也表明腺相关病毒和慢病毒非常有临床应用前景。
但是病毒类型及注射方式和剂量依然是临床应用的难题,目前仍需大量的基础实验研究来解决这些问题。下面给大家分享一篇近期发表的关于病毒载体在帕金森病发生和发展的机制研究。
慢病毒揭示基底神经节环路和帕金森病发生和发展的神经机制
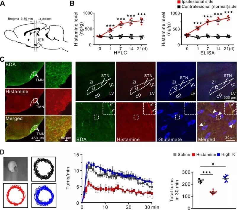
南京大学生命科学学院、医药生物技术国家重点实验室和脑科学中心朱景宁、王建军教授课题组研究发现:“组胺的改善作用是通过H2受体所偶联的下游HCN2通道所介导的,并且通过慢病毒下调HCN2基因的表达能够使得底丘脑核神经元的放电模式更为不规则,并能够阻断组胺对帕金森病运动障碍的改善作用。”

该研究成果以“Regularizing firing patterns of rat subthalamic neurons ameliorates parkinsonian motor deficits”为题发表在经典的医学领域一流期刊、NI指数刊物The Journal of Clinical Investigation(JCI,IF 13.251)上,同期JCI还将为该工作专门配发特约评论“Histamine and deep brain stimulation: the pharmacology of regularizing a brain”。
这一研究成果不仅有助于深入理解基底神经节环路和帕金森病发生和发展的神经机制,而且将为临床发展治疗帕金森病的新药物、新靶点和深部脑刺激新策略提供新的视角。

本研究中使用的HCN慢病毒由吉凯基因提供
无论是基础科研还是临床应用,工具病毒产品(慢病毒和腺相关病毒)在基因治疗中脱颖而出。这2款产品有什么特点呢,在应用中该如何选择呢?小编进行了总结,以便大家可以快速的选择出所需的产品。
