上海吉凯基因医学科技股份有限公司品牌商

15

手机商铺

qrcode
商家活跃:
产品热度:
  • NaN
  • 0.5
  • 0.5
  • 1.5
  • 0.5
品牌商

上海吉凯基因医学科技股份有限公司

入驻年限:15

  • 联系人:

    付经理

  • 所在地区:

    上海 浦东新区

  • 业务范围:

    技术服务、试剂

  • 经营模式:

    生产厂商 科研机构 代理商

在线沟通

公司新闻/正文

《J Allergy Clin Immunol》:华中科技大学同济医学院附属同济医院揭示IL-37在鼻息肉炎症环境中的作用机制

981 人阅读发布时间:2020-11-12 15:45

慢性鼻-鼻窦炎(Chronic rhinosinusitis, CRS)在我国发病率为8%左右,影响我国大约一亿人的生活质量。临床上CRS分为伴有鼻息肉的CRS(CRSwNP)和不伴有鼻息肉的CRS(CRSsNP),对于CRSwNP患者根据嗜酸粒细胞的数量又可以分为嗜酸粒细胞性伴有鼻息肉的CRS(Eos CRSwNP)和非嗜酸粒细胞性伴有鼻息肉的CRS(Non-Eos CRSwNP),嗜酸粒细胞性伴有鼻息肉的CRS治疗预后不佳,而嗜酸粒细胞是慢性鼻-鼻窦炎治疗效果不佳的主要原因。
 
IL-37作为IL-1超家族成员,是新近发现的抑制先天性免疫细胞因子,以往研究表明IL-37通过其受体IL-18Rα及IL-1R8 (SIGIRR)在哮喘动物模型中调控过敏性气道炎症,但没有阐明在人体组织中IL-37的作用机制,在慢性鼻-鼻窦炎中的表达调控及功能研究都尚不清楚。
 
近期,华中科技大学同济医学院附属同济医院研究人员在国际知名杂志J Allergy Clin Immunol(IF=14.11)上发表了题为“IL-37-Mex3B-TLR3 axis in epithelial cells in eosinophilic chronic rhinosinusitis with nasal polyps”的研究成果,详细阐述了IL-37在伴有鼻息肉的嗜酸性慢性鼻-鼻窦炎中的产生、分泌以及功能。
新闻图片1
 
研究方法
 
研究人员通过qPCR及WB对CRS病人及正常人样本分析,在伴或者不伴鼻息肉的慢性鼻-鼻窦炎患者鼻窦黏膜中IL-37表达水平均较正常组显著升高(图1. A,B),免疫组化结果也显示IL-37在病人鼻粘膜上皮细胞中大量表达(图1. C)。
新闻图片2
图1. IL-37在CRS患者鼻腔粘膜高表达
 
前面发现,在伴或者不伴鼻息肉的慢性鼻-鼻窦炎患者的上皮细胞中,IL-37的表达均较正常组高。有意思的是,作者进一步发现IL-37在鼻腔灌洗液的含量却在嗜酸性伴有鼻息肉的慢性鼻-鼻窦炎组显著降低(图2),即该类病人IL-37分泌减少。
新闻图片3
图2. Eos CRSwNP组病人IL-37分泌减少
 
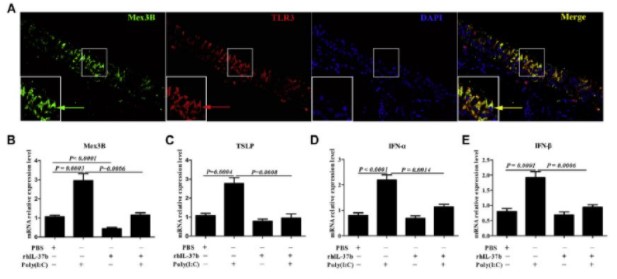
接着,研究发现IL-37的受体在上皮细胞广泛存在,且IL-37可以下调Mex3B的表达(文献报道Mex3B是TLR3的共受体,是呼吸道定植病毒发挥作用很重要的受体)。在鼻息肉上皮细胞中,我们可以看到有Mex3B和TLR3的共表达。且外源性加入IL-37后,再给与dsRNA刺激,则不能引起炎症因子TSLP的升高。
新闻图片4
图3. 鼻腔上皮细胞中IL-37抑制Mex3B表达和TLR3信号激活
 

研究结论

本文作者通过对慢性鼻窦炎鼻腔上皮细胞的研究,发现IL-37可通过下调Mex3B的表达来抑制TLR3信号,并促进胸腺基质淋巴细胞生成素TSLP产生,最终限制炎症疾病的发生。因此IL-37可作为慢性鼻窦炎疾病诊疗的潜在靶向因子。
 
新闻图片5
图4. IL-37在伴有鼻息肉的嗜酸性慢性鼻-鼻窦炎中的产生、分泌以及作用模式
 

吉凯助力

 
该研究中在人正常肺上皮细胞系BEAS-2B过表达Mex3B的实验在吉凯基因的助力下完成,Mex3B过表达慢病毒、对照病毒均吉凯基因提供,细胞感染效率高,过表达效果极显著(图5)。
新闻图片6
图5. 吉凯过表达慢病毒感染人正常肺上皮细胞系BEAS-2B效果
 
吉凯基因在病毒包装、科研服务领域深耕17年,年产上万次慢病毒、腺病毒和AAV,且建有国内最大的慢病毒文库,吉凯基因的服务已遍布90%的生命医学实验室。
 

上一篇

11月热促——定制病毒7折

下一篇

11月10日【国自然&双十一学术论坛】免费讲座

更多资讯

我的询价