社会等级(Social hierarchy)是群体社会构成的关键因素之一,参与维持社群的稳定和发展。具有优势等级的群体或个体,往往决定了资源的分配和占有率,影响其他个体的幸存率、健康状况、生殖率及其他多种行为。尽管社会等级及其对健康与疾病的影响已有诸多报道,但是调控这种现象的分子机制并不明确。
2020年1月20日华中科技大学朱铃强课题组在《Cell Research》(影响因子17.848)上在线发表了题为“A novel pathway regulates social hierarchy via lncRNA AtLAS and postsynaptic synapsin IIb”的文章,揭示了lncRNA AtLAS及其靶标Syn2b在社会等级调控中的新作用。
该研究中作者在内侧前额叶皮层(medial frontal cortex, mPFC)中发现了一种lncRNA-AtLAS,这种lncRNA通过影响Syn2的选择性多聚腺苷酸化促进Syn2b的产生。在突触后,Syn2b可以与AMPA受体亚基GluA1/2结合,影响AMPA受体的膜转运,进而调控小鼠的社会等级。该研究首次揭示了非编码RNA在社会等级中的作用,并首次揭示了突触前蛋白Syn2b在突触后不可替代的作用。
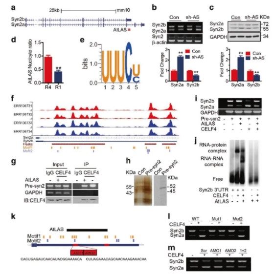
作者首先通过经典的行为学检测方法筛选出了等级差异小鼠,通过芯片分析小鼠mPFC脑区的lncRNA表达谱差异,发现高等级小鼠中AK013786的表达下调水平最显著。基于其基因组定位,作者将其命名为AtLAS(antisense long non-coding RNA of synapsin II)(图1)。
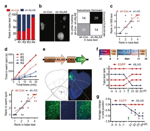
随后作者对AtLAS在社会等级中的作用展开了进一步研究。AtLAS主要定位在CamKII阳性的神经元中,于是作者在CamKII-Cre小鼠的mPFC脑区下调AtLAS的表达,结果显示这些小鼠的社会等级显著上升。在高等级小鼠的mPFC脑区上调AtLAS的表达,结果显示这些小鼠的社会等级明显下降。以上结果说明,AtLAS的表达水平可以双向调控社会等级变化(图2)。
图2. mPFC脑区锥体神经元中AtLAS的水平可双向调控社会等级
接着作者对AtLAS的靶标分子Synapsin II(Syn2)进行研究。Syn2有两个蛋白亚型,Syn2a和Syn2b,其产生是通过上游内含子区的选择性多聚腺苷酸化形成的。通过RNA免疫沉淀、RNA-pull down、质谱分析、生物信息学分析等发现AtLAS通过调控Syn2的选择性多聚腺苷酸化促进Syn2b亚型的表达(图3)。
图3. AtLAS调控Syn2的选择性多聚腺苷酸化
随后作者对于Syn2a和Syn2b是否参与社会等级调控进行研究。作者发现高等级小鼠的mPFC脑区中Syn2a表达水平上升而Syn2b表达水平下降。在高等级小鼠的mPFC脑区过表达Syn2b后小鼠的社会等级下降。而在高等级小鼠的mPFC脑区下调Syn2a并不会改变小鼠的社会等级。同时,作者还构建了Syn2b敲低的转基因小鼠,该小鼠表现出明显的等级优势(图4)。以上结果表明,是Syn2b而不是Syn2a参与调控社会等级。
图4. Syn2b而不是Syn2a参与调控社会等级
那么AtLAS/Syn2b又是如何调控社会等级形成呢?作者在CamKII-Cre小鼠的mPFC脑区下调AtLAS后记录该脑区锥体神经元的电活动。实验发现,在这些小鼠锥体神经元的mEPSC幅度显著增大,而且AMPA电流和NMDA电流幅度比值(A/N ratio)显著增加而双脉冲比例(PPR)没有改变,说明AtLAS/Syn2b调控AMPA受体介导的突触后电流的传递强度。为了进一步确定验证AtLAS/Syn2b在突触后的作用,作者在海马CA1脑区注射lenti-sh-AtLAS,海马神经元中记录到的mEPSC幅度也明显增加(图5)。
图5. AtLAS/Syn2b调控AMPA受体
介导的突触后电流
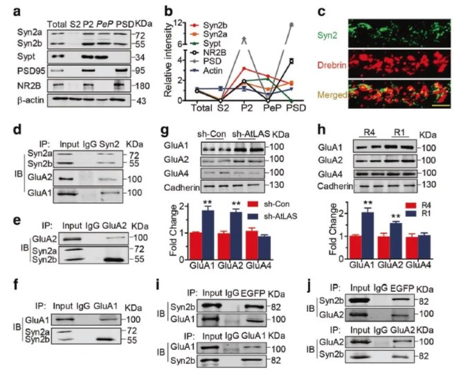
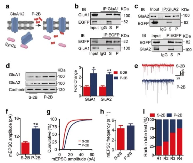
AtLAS/Syn2b在突触后又是通过何种机制发挥作用呢?作者首先通过分离突触各组分发现,Syn2a和Syn2b在突触前、后均有表达,而只有Syn2b可以和AMPA受体亚基GluA1、GluA2结合。AtLAS/Syn2b影响AMPA受体的膜转运(图6)。设计特异性多肽P-2B打断Syn2b与AMPA受体的结合,在体应用可以改善小鼠的社会等级(图7)。
图6.突触后Syn2b通过与AMPA受体结合
影响AMPA受体的膜转运
1. LncRNA AtLAS在高等级小鼠中表达水平显著下调;
2. AtLAS通过影响Syn2的选择性多聚腺苷酸化促进Syn2b亚型的表达;
3. 突触后Syn2b通过影响AMPA受体的膜转运调控社会等级形成。
图8. AtLAS/Syn2b调控社会等级机制的模式图
该研究中病毒产品Lenti-sh-Syn2、Lenti-sh-Syn2a、Lenti-sh-AtLAS及对照病毒均由吉凯基因提供,分别在前额叶皮层注射Lenti-sh-Syn2和Lenti-sh-Syn2a,在海马CA1注射Lenti-sh-AtLAS及对照,一个月后检测相应脑区目标蛋白表达水平,结果显示干扰效果非常好(图9)。
华中科技大学同济医学院博士马梅、熊婉、胡凡为此研究论文的共同第一作者,朱铃强教授、刘丹教授为本文共同通讯作者。
朱铃强,三级教授,博士生导师,以通讯作者身份在Neuron、Mol Psychiatry、Nature Communications、Biological Psychiatry等期刊上发表多篇文章。中组部万人计划青年拔尖人才,教育部新世纪优秀人才支持计划获得者、耶鲁大学博士后、华中学者特聘岗、国际杂志Journal of Alzheimer’s Disease(影响因子3.9)编委、华中科技大学中加神经疾病分子生物学联合平台中方负责人,华中科技大学首届学术前沿青年团队负责人,首届学术新人奖获得者。

立即扫码添加好友,获取免费的直播课程+工具病毒手册
吉凯基因,年产上万次慢病毒、腺病毒、腺相关病毒;
建有国内大型的慢病毒文库,包含几乎覆盖人类所有基因的,近 15 万个独立克隆;
国内集产品采购和资讯分享的一体化综合服务平台,为科研工作者提供一键式的采购服务,产品周期短至 5 个工作日起;
18 年品质保证、助力客户发表 10000+ 篇 SCI,多项科研成果发表于 Nature Medicine、Nature Immunology、Gastroenterology、Cell Metabolism、Nature Neuroscience 等著名期刊上