15 年
手机商铺
公司新闻/正文
1803 人阅读发布时间:2021-10-09 16:49

Cre-loxP系统作为应用最广范的基因编辑系统大家都很熟悉了,其由Cre和loxP位点两部分组成,Cre是一种重组酶,而loxP位点是一段具有方向性的DNA序列,是由两个13bp反向重复序列和中间间隔的8bp序列共同组成,8bp的间隔序列同时也确定了LoxP的方向。当Cre存在时会识别成对的 loxP 位点,使 loxP位点间的基因序列被删除或重组等(图1)。

图1. Cre-loxP系统诱导基因重组方式
以往人们获得基因敲除鼠,首先分别构建Cre鼠和flox鼠,然后通过将这两种小鼠交配,经过长时间的繁育和基因型鉴定后获得基因敲除鼠。不仅工作繁重,且费时费钱。
而今随着工具病毒载体的不断发展,我们可以利用工具病毒载体携带Cre或LoxP位点,通过注射到flox鼠或Cre鼠体内快速获得基因编辑小鼠。具体应用如下:
一、基于工具病毒和flox鼠获取基因敲除鼠
当我们具有flox鼠时,我们可以构建表达Cre的工具病毒载体(AAV、慢病毒等),通过将工具病毒注射到flox鼠体内在全身或局部组织表达Cre,从而获得全身或组织特异性的基因敲除鼠。
2019年美国乔斯林糖尿病中心研究团队在PNAS上发表的文章中就应用了该策略,作者将构建的AAV-Cre注射到IRlox/lox/IGF1Rlox/lox小鼠的海马和杏仁核,在海马和杏仁核同时实现了IR和IGF1R的双敲除(图2)。该研究中同时实现了海马和杏仁核特异性的敲除,这是传统Cre-LoxP小鼠所无法实现的。

图2. 给予flox鼠定点注射AAV-Cre快速获得敲除鼠
此外,我们还可以通过构建细胞特异性表达的工具病毒载体来实现细胞特异性敲除,即快速获得条件敲除小鼠。
2019年美国加利福尼亚大学尔湾分校的研究团队在JN上发表的文章,作者在具有KORlox/lox鼠的基础上,构建了多巴胺能神经元特异性表达的AAV-TH-Cre,将该病毒注射到flox鼠的VTA区域后,获得了VTA区多巴胺能神经元特异性敲除KOR的条件敲除鼠(图3)。

图3. 给予flox鼠注射细胞特异性表达的AAV-Cre快速获得细胞特异性敲除鼠
二、基于工具病毒和组织特异性表达Cre鼠获取组织特异性基因调控鼠
当我们具有组织特异性表达Cre的小鼠时,这时工具病毒上携带LoxP位点,构建Cre依赖的表达载体,虽然无法实现目的基因的敲除,但可以快速获得组织特异性过表达或敲低小鼠。常见Cre依赖表达系统有DIO、FLEx、LSL等(图4),目前常用的为FLEx和DIO系统。

图4. Cre依赖的表达系统及其原理
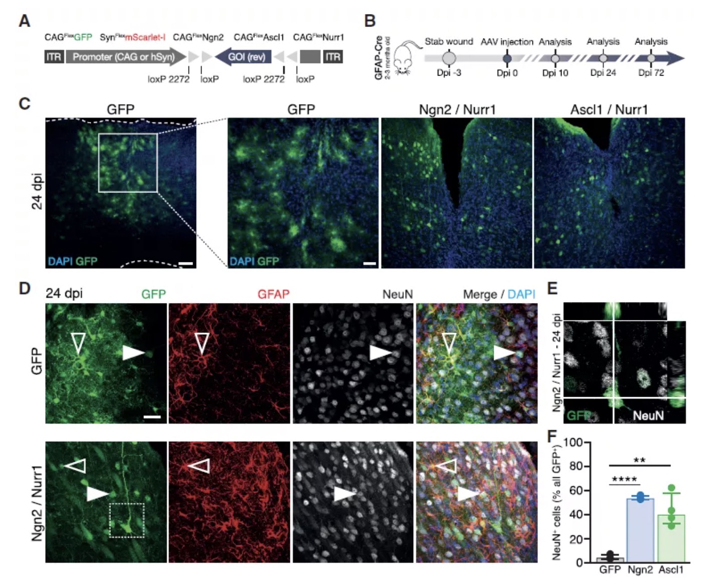
2019年慕尼黑大学生物医学中心的研究人员在Neuron上发表研究成果,该研究中作者就基于已有的星形胶质细胞特异性表达Cre的小鼠,构建了Cre依赖表达的AAV-FLEx-Ngn2/Nurr1,注射到小鼠脑内后在星形胶质细胞中特异性的过表达了Ngn2和Nurr1(图5)。

图5. 给予条件Cre鼠注射Cre依赖表达载体实现细胞特异性过表达
所以,当我们有flox鼠或条件Cre鼠时,通过工具病毒载体就可以快速获得想要的基因调控小鼠,总结如下表:


吉凯基因提供丰富的工具病毒产品,帮您获得基因敲除鼠,还在等什么,快来咨询吧!!!