上海吉凯基因医学科技股份有限公司品牌商

15

手机商铺

qrcode
商家活跃:
产品热度:
  • NaN
  • 0.5
  • 0.5
  • 1.5
  • 0.5
CAR-T 细胞免疫治疗研究综合服务
询价
品牌商

上海吉凯基因医学科技股份有限公司

入驻年限:15

  • 联系人:

    付经理

  • 所在地区:

    上海 浦东新区

  • 业务范围:

    技术服务、试剂

  • 经营模式:

    生产厂商 科研机构 代理商

在线沟通

公司新闻/正文

IF 30分!Eur Heart J :蛋白组学发现支架植入术后的预防性治疗靶点

567 人阅读发布时间:2021-11-16 12:05

支架内再狭窄是冠状动脉支架术后的并发症,与发病率和死亡率相关。德国的多个研究机构合作在心血管领域的高水平期刊《European Heart Journal》(中科院JCR一区,IF:29.983)上发表了题为“A proteomic atlas of the neointima identifies novel druggable targets for preventive therapy”的研究论文。文章研究了血管新生内膜形成过程中的蛋白组学变化,并发现了一个潜在靶点——TRPC6,可用于预防动脉支架手术后继发的新生内膜形成造成的再狭窄。
新闻图片1

实验设计
新闻图片2

研究结果
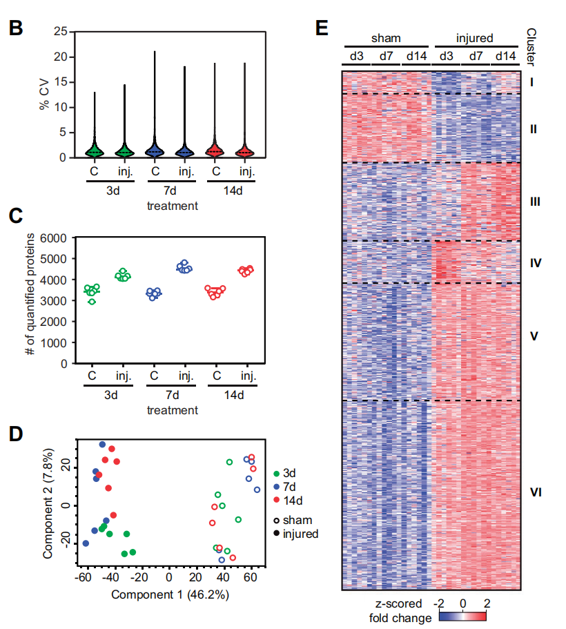
血管损伤造成的蛋白组学变化
金属丝损伤后的三个不同时间点(3d、7d和14d,生物学重复n=6)和对照股动脉组织共定量了4836个蛋白质。在任一时间点,金属丝损伤的股动脉比未损伤的股动脉多定量约700-1100个蛋白质,平均为4286个蛋白质(损伤组)-3349个蛋白质(对照组)。PCA分析显示,在第一主成分中,损伤组和对照组的蛋白分组明显。这反映了在金属丝损伤后,发生了强烈的蛋白质组反应。无监督聚类图直观展示了蛋白的显著变化。
新闻图片3
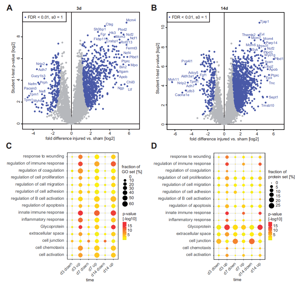
对不同时间点的差异蛋白进行GO分析,结果表明,响应血管损伤而上调的蛋白质主要参与免疫反应、细胞粘附、细胞活化、细胞外基质、增殖和迁移相关的途径。
新闻图片4
血管损伤对小鼠核心基质体(matrisome)和基质体相关蛋白的影响
为了研究细胞外基质重塑,作者从所有显著变化的蛋白中挑选出核心基质蛋白。在这些蛋白中,其中42%的蛋白表达下调。这说明,血管损伤后,发生了广泛的组织重塑,主要体现在层粘连蛋白细胞外基质(ECM)中胶原蛋白的构成以及基质体相关蛋白的变化。 
新闻图片5
新生内膜形成过程中迁移因子的调控
平滑肌细胞(SMC)迁移是新生内膜形成的标志性事件,因此,作者关注细胞迁移过程中有调控功能的蛋白。比较了第3天和第14天上调表达的蛋白,作者发现了大量迁移因子的持续高表达。同时,也观察到一些迁移因子在早期高表达或者在晚期高表达。其他因为血管损伤诱导表达发生变化的细胞表面标志物包括Cd34、Cd44和Cd47。Cd34是血管内皮细胞的标记物,在第3天瞬时下调。Cd44促进淋巴细胞与内皮和平滑肌细胞的粘附,它在几个不同的时间点都上调。Cd47在第7天和第14天都上调,可能通过与巨噬细胞迁移抑制因子相互作用来调节促炎功能。
新闻图片6
 
Trpc6促进小鼠新生内膜的形成
作者通过以下五个标准筛选可能用于药理应用的新靶点:
  1. 血管损伤后表达增加;
  2. 早期最高水平的瞬时表达;
  3. 在非损伤组织中低表达或不可检测;
  4. 与细胞迁移有关联;
  5. 有对应可用的药理学抑制剂。
通过以上标准筛选到了一个蛋白——Trpc6,一种在内皮和动脉平滑肌细胞(以及中性粒细胞)质膜上的非选择性阳离子通道蛋白。为了测试Trpc6是否参与体内新生内膜的形成,作者对的Trpc6-/-和野生型小鼠(n=7 /组)进行金属丝损伤操作,并分析了28天后的新生内膜形成。与野生型小鼠相比,Trpc 6-/-小鼠的新生内膜面积(neointima area)显著减少,而血管中层面积(media area)相当。新生内膜比血管中层比率也显著降低。总之,这些结果为Trpc6在小鼠新生内膜形成中的作用提供了证据。
新闻图片7
 
Trpc6可作为人血管平滑肌细胞的靶点
为了研究Trpc6对平滑肌细胞的影响,作者分析了体外人主动脉血管平滑肌细胞的迁移和增殖。与对照组相比,TRPC6活化剂1-油酰基-2-乙酰基-sn-甘油(OAG)处理过的血管平滑肌细胞在8小时和12小时后表现出更高的划痕愈合能力。OAG还增强了人主动脉平滑肌细胞的增殖。相反,TRPC6抑制剂SAR7334在12 h后减少了血管平滑肌细胞迁移。根据这些结果,与对照治疗相比,用SAR7334包被细胞培养皿可抑制人主动脉平滑肌细胞的局部迁移。
新闻图片8
 
一个TRPC6基因座的单核苷酸多态性与人类平滑肌细胞增殖和再狭窄有关
为了研究遗传决定的TRPC6表达是否影响平滑肌细胞迁移,作者查询了GTEx数据集,并确定rs2513192为TRPC6在动脉中的常见的单核苷酸多态性(eSNP)。作者追踪了超过3000个接受冠状动脉支架手术患者的预后情况,并发现rs2513192与术后再狭窄的发生具有显著的基因剂量效应(GG 12.5% vs AG 13.1% vs AA 17.6%,p= 0.03)。此外,接受裸金属支架治疗的患者发生再狭窄的几率更高。
新闻图片9

研究总结
本研究通过基于质谱的蛋白组学技术检测了金属丝损伤诱导的小鼠股动脉新生内膜形成过程中的大规模蛋白质表达变化。在血管损伤后的不同时间点,显示出了细胞外基质的重构以及细胞迁移因子的改变。作者最终锁定了一个驱动新生内膜形成的蛋白——TRPC6,在基因敲除小鼠模型和细胞水平上明确了TRPC6对于新生内膜形成和平滑肌细胞迁移或增殖的重要作用。同时,通过大队列的基因组分析发现,携带有一个TRPC6常见遗传变异的纯合子患者,冠状动脉支架置入术后再狭窄的风险增加。研究同时提示,TRPC6抑制剂或可以作为支架的涂层,用于动脉阻塞后的介入治疗,减轻支架内再狭窄。
做蛋白组学· 找吉凯
吉凯基因凭借多年在靶标筛选及验证服务领域的技术积累,建立的标准化 、工程化 、系统化的GRP平台,为中国研究型医生提供科研服务,加快科研成果转化。其中,蛋白质组学平台拥有多台timsTOF Pro、Exploris 480高精度质谱仪,专业的Spectronaut Plusar、Mascot等分析软件,提供专业的4D、DIA、TMT、PRM、磷酸化修饰组等检测服务,强大的机器学习算法、IPA分析、蛋白基因组分析服务,系统的生物标志物、分子分型、药物靶点、基因功能研究等解决方案,真正让广大研究型医生的科研工作更省心、更省力、更高效。


更多实验服务请访问我们的官网:www.genechem.com.cn

上海吉凯基因医学科技股份有限公司
地址:上海张江高科技园区爱迪生路332号
邮编:201203 
全国热线:4006210302
售前顾问:18616237127;18616759206
邮箱:service@genechem.com.cn
官网:www.genechem.com.cn
 

上一篇

免费讲座 | 铁死亡/自噬的调控机制及在疾病中的研究进展

下一篇

自古套路得人心!3-10分文章最常见实验思路(二):转录组+蛋白质组联合套路

更多资讯

我的询价