15 年
手机商铺
公司新闻/正文
2049 人阅读发布时间:2022-05-16 19:16
脑卒中后会出现远隔区继发性脑白质损伤,造成脑卒中患者远期预后不良。然而可能的机制尚不明确。国外学者在其他脑白质病变患者的研究中发现星形胶质细胞吞噬作用参与脱髓鞘损伤,吞噬髓鞘碎片后肿胀变形的星形胶质细胞能募集炎症细胞并参与脑白质病变。脂质运载蛋白2(Lipocalin-2,LCN2)作为反应性星形胶质细胞的重要标志物,其功能研究多集中于星形胶质细胞分泌后引发的炎性改变,而LCN2在继发性脑白质损伤及星形胶质细胞吞噬作用的相关研究仍不清楚。
2022年3月3日,南京大学神经病学研究所(南京大学附属金陵医院神经内科)刘新峰教授、谢怡博士后和张春妮教授作为共同通讯作者,在国际著名综合性期刊《Nature Communications》(2021 IF=14.919)在线发表文章《Astrocytic phagocytosis contributes to demyelination after focal cortical ischemia in mice》,发现急性局灶性脑皮质梗死后星形胶质细胞内源性LCN2表达升高,能与介导吞噬作用的受体LRP1结合,导致LRP1磷酸化,激活下游吞噬信号通路,造成星形胶质细胞吞噬活化,引起胼胝体髓鞘丢失。

研究方法及结果
1. LCN2参与星形胶质细胞吞噬活化
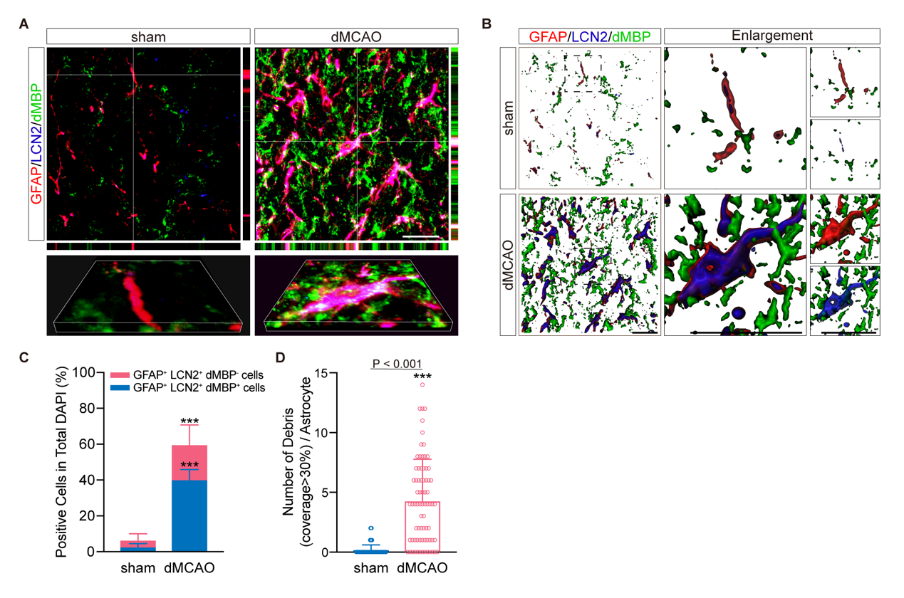
小鼠远端大脑中动脉闭塞造模(dMCAO)后,原发病灶远隔区胼胝体星形胶质细胞反应性激活。此时,星形胶质细胞LCN2表达明显升高,并且LCN2阳性的星形胶质细胞吞噬大量髓鞘碎片(dMBP阳性),细胞形态发生改变,3D重建图像可看到肿胀的星形胶质细胞内含许多髓鞘碎片(图一)。

图一 LCN2 阳性星形胶质细胞可在 dMCAO 后吞噬髓鞘碎片
当Lcn2基因敲除时,星形胶质细胞髓鞘吞噬功能减弱,被吞噬后定位于细胞溶酶体(LAMP1)的髓鞘样结构明显较少。使用吞噬标记物Galectin3进行荧光染色同样发现,在Lcn2-/-造模组具有吞噬作用的星形胶质细胞百分比下降,表明Lcn2基因敲除可以有效抑制星形胶质细胞吞噬作用(图二)。

图二 Lcn2基因敲除能抑制 dMCAO 后反应性星形胶质细胞向富含髓鞘的吞噬细胞的转化
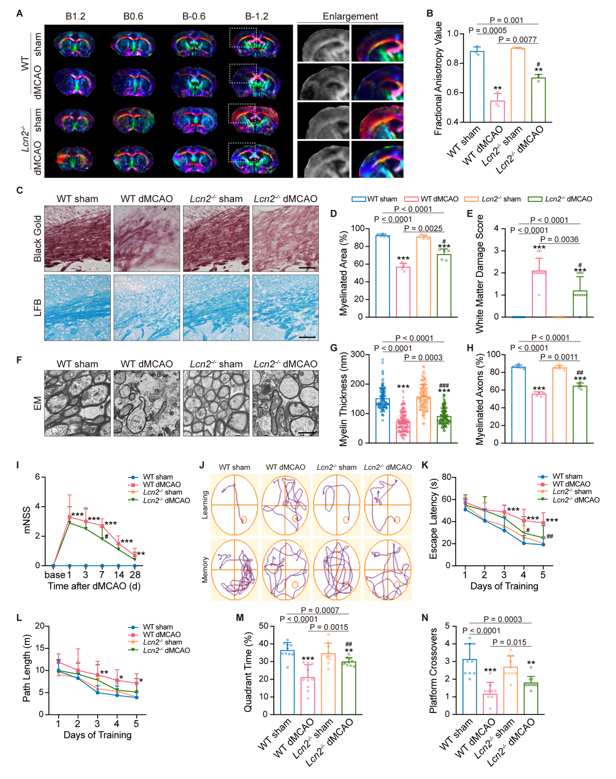
2. LCN2表达影响dMCAO小鼠胼胝体髓鞘结构完整性
接着我们讨论Lcn2基因敲除对胼胝体髓鞘结构的影响。核磁弥散张量成像(DTI)显示Lcn2-/-造模组FA值高于WT造模组,髓鞘纤维损伤更轻。黑金染色、快蓝染色和电镜结果也证实Lcn2基因敲除能够缓解胼胝体脱髓鞘损伤。此外,Lcn2-/-造模小鼠神经功能损伤较轻,认知行为学功能恢复优于WT造模组(图三)。

图三 Lcn2敲除部分挽救了皮质缺血后的脱髓鞘和认知缺陷
3. 星形胶质细胞内源性LCN2参与细胞吞噬活化
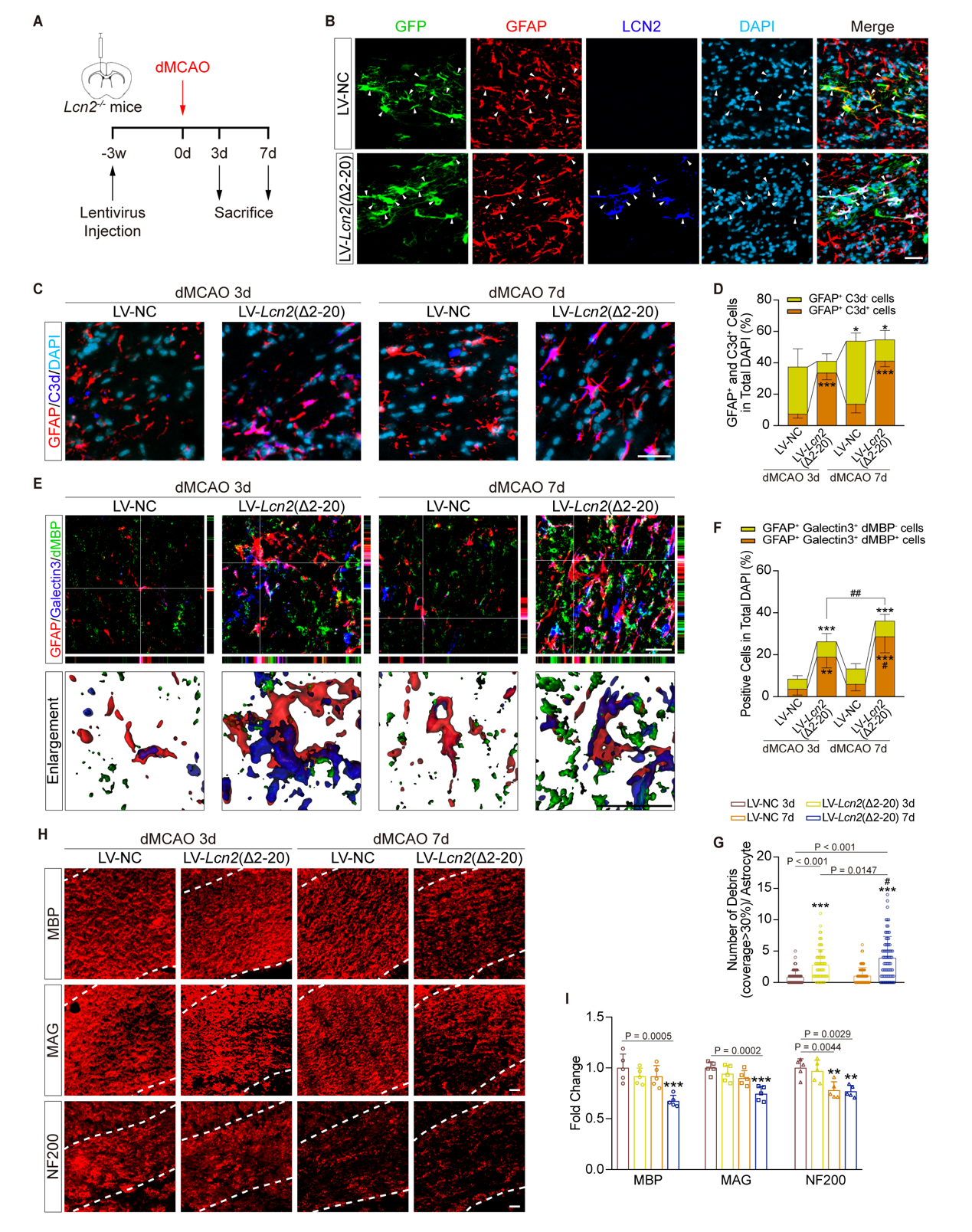
当我们使用慢病毒LV-Lcn2(Δ2–20)(吉凯基因)特异性靶向Lcn2-/-小鼠胼胝体星形胶质细胞时,星形胶质细胞非分泌型LCN2(Δ2–20)重新表达,该突变型LCN2缺少信号肽段,无法分泌到胞外影响其他细胞功能。此时反应性星形胶质细胞吞噬功能恢复,髓鞘损伤加剧(图四),也就是说参与星形胶质细胞吞噬作用的是星形胶质细胞内源性LCN2。

图四 在Lcn2-/-小鼠中,星形胶质细胞中内源性LCN2 的特异性表达促进了吞噬激活和脱髓鞘
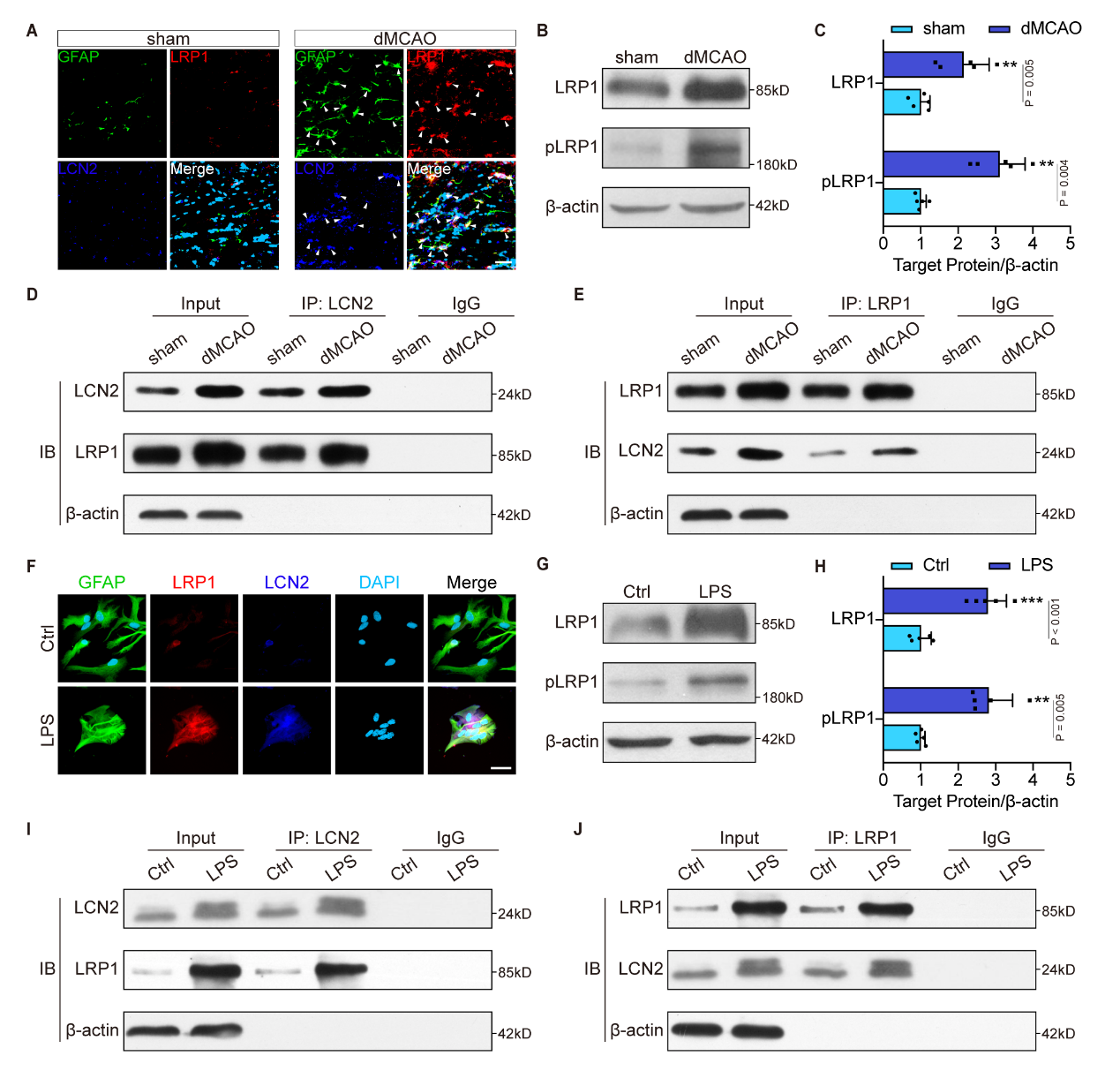
4. LCN2通过与LRP1交互作用参与星形胶质细胞吞噬作用
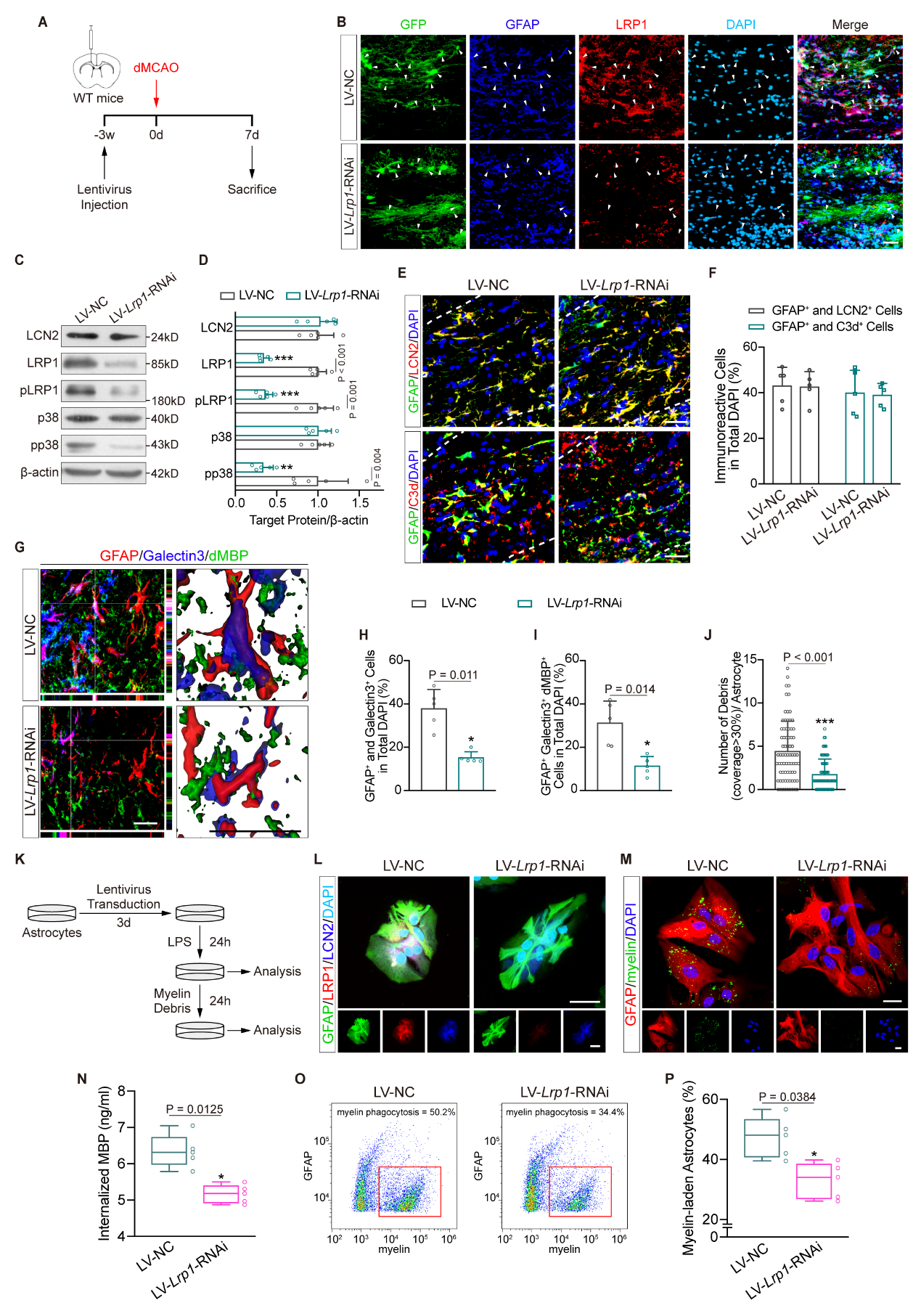
进一步探究LCN2参与吞噬作用的分子机制。免疫共沉淀实验证明造模后LCN2与介导吞噬作用的受体LRP1结合增加,造成LRP1蛋白磷酸化(图五)。而应用慢病毒LV-Lrp1-RNAi(吉凯基因)抑制星形胶质细胞LRP1蛋白表达时,pLRP1蛋白也处于低水平,其下游p38 MAPK通路磷酸化水平也明显降低。抑制LRP1/p38 MAPK吞噬信号通路不会影响LCN2蛋白表达,但可以减轻LCN2诱导的星形胶质细胞髓鞘吞噬作用(图六)。

图五 在反应性星形胶质细胞中,LCN2与LRP1的相互作用

图六 Lrp1 敲低抑制 LCN2 诱导的髓鞘吞噬作用
吉凯助力
本研究使用的慢病毒LV-Lcn2(Δ2–20)和LV-Lrp1-RNAi均来自吉凯基因。LV-Lcn2(Δ2–20)加入了GFAP启动子来实现特异性靶向星形胶质细胞的功能。结果显示,转染成功的原代Lcn2-/-星形胶质细胞表达非分泌型LCN2(Δ2–20)。由于缺失信号肽,LCN2(Δ2–20)蛋白分子量略低于LCN2蛋白,并且LCN2(Δ2–20)蛋白的确无法分泌到细胞外基质影响其他细胞(图七)。LV-Lrp1-RNAi通过立体定位注射的方式作用于小鼠胼胝体,注射剂量3μl,荧光染色和免疫印迹实验确认LV-Lrp1-RNAi能有效抑制星形胶质细胞LRP1蛋白表达(图六)。

图七 LCN2在Lcn2-/-星形胶质细胞中的表达
大量研究表明,有些基因在不同的组织或细胞中往往扮演着不同的功能,有时甚至是完全相反的作用,因此在研究基因功能时细胞特异性的基因表达调控尤为重要。腺相关病毒作为高效、安全的基因递送载体,目前被广泛应用于目的基因的体内研究。
那么如何利用AAV实现体内组织特异性调控呢,这场免费的动物实验专题直播课,您千万不能错过。
联系吉凯基因客服或当地销售工程师即可参加,还可获取讲座PPT;
更有机会获定制AAV 6 折优惠哟,仅限20个名额!
讲座时间:5月20日(周五)15:30——16:30
讲座内容:
1. 工具病毒简介:AAV构建方案、病毒载体改造方式及元件介绍
2. 不同器官组织特异性启动子AAV案例解析
①系统应用方向:脑、心脏、肝脏、肺脏、关节、眼、肠道等;
②组织特异性启动子应用案例解析;
③各系统常见注射方式。

联系吉凯基因客服或当地销售工程师即可参加,还可获取讲座PPT;
更有机会获定制AAV 6 折优惠哟,仅限20个名额!