NC IF17! 浙江省肿瘤医院程向东/覃江江教授团队揭示食管胃结合部腺癌的综合蛋白质组学特征
2393 人阅读发布时间:2023-02-28 16:47
食管胃结合部腺癌(AEG)的发病率在近几十年呈快速上升趋势,但其分子改变和亚型仍不清楚。
近期,浙江省肿瘤医院程向东/覃江江教授团队对103对食管胃结合部腺癌(AEG)癌组织和癌旁组织进行了蛋白质组学、磷酸化蛋白质组学、全外显子测序和转录组RNA测序的多组学检测和分析。研究者基于蛋白质组学的结果将AEG分为3个亚型,并分析了各亚型的分子特征。该成果以“Integrative proteomic characterization of adenocarcinoma of esophagogastric junction”为题,发表在Nature Communications(IF:17.694)上。
多组学实验设计
1. 蛋白质组学:103对AEG癌组织和配对癌旁组织
2. 磷酸化蛋白质组学:103对AEG癌组织和配对癌旁组织
3. 全外显子测序:94对AEG癌组织和配对癌旁组织
4. 转录组RNA测序:83对AEG癌组织和配对癌旁组织
吉凯基因可提供以上多组学检测,下单请联系吉凯当地销售工程师或者拨打客服热线4006210320,也可添加吉凯客服“jikaikefu”进行咨询。
研究结果
1. 基本的分子图景
(1)全外显子测序共发现30053个单核苷酸变异(SNV)。最高频突变的肿瘤相关基因是TP53 (62%)、MUC16 (31%)、FAT4 (22%)、LRP1B (18%)、ARID1A (16%)和FAT3 (16%)。与TCGA数据库中的AEG样本相比,本次研究中前10个高频突变基因中的9个包含在TCGA数据库的AEG样本。此外,TCGA数据集中的前20个高频CNV也在研究者本次的结果中检测到。本次研究中最高频的核苷酸变异是C>T(16.7%)。高龄AEG患者显示出更高的肿瘤突变负荷。
(2)蛋白质组学和磷酸化蛋白质组学共检测到8885个蛋白和8445个磷酸化位点。PCA结果显示,AGE癌组织和癌旁组织在PCA分析中有明显的区分,癌组织样本呈现异质性。
(3)转录组RNA测序共检测到23131个基因的表达。
总体上,在AEG癌组织中检测到了比癌旁组织更多的蛋白质、磷酸化位点和基因。这表明,在AEG癌组织中呈现了异常的更高的分子活跃性。
2. AEG肿瘤的蛋白质组学特征
AEG癌组织和癌旁组织(NAT)的差异蛋白分析共得到2300个上调蛋白和1667个下调蛋白。上调蛋白显著富集在基因组调控和不稳定相关的生物过程,比如“剪接体”和“DNA复制”。下调蛋白则更富集在代谢相关过程,比如“氧化磷酸化”和“碳代谢”。
此外,研究者评估了50个特征性生物过程在每个样本中的总体蛋白质综合丰度。大多数特征性生物过程(36/50,72%)在配对肿瘤和NAT样本之间显示出明显的丰度差异。例如,癌组织样本中的“apical junction”基因集显著上调,而“KRAS信号通路上调”基因集显著下调。“apical junction”基因集的综合丰度越高,预后越差,而“KRAS信号通路上调”的综合丰度越高,AEG患者的总生存时间越长。这表明,在AEG中特征性生物学过程发生了广泛的失调,且具有临床重要性。
随后,研究者分析了这些差异蛋白是否有FDA批准或临床研究中正在开发的靶向药物。结果发现,252个差异蛋白有对应的靶向药物。为了找到在AEG中发挥关键作用,且能作为药物靶点的蛋白,研究者对差异蛋白质进行了蛋白相互作用分析(PPI)。研究者通过分析前50个差异蛋白与PPI分析中前50个有最大连接度(degree)、密切性(closeness)或中介性(betweenness)的蛋白的对应情况来寻找关键蛋白。找到的一些蛋白质,如HDAC1、HSP90AA1和TP53都可被已知的抗癌化合物靶向。
总体,以上展示了复杂的蛋白质组学层面上的变化,后续或可通过深入的功能和分子机制挖掘找到AEG潜在的药物靶点。
3. 基于蛋白质组学的分子分型将AEG分为三个亚型
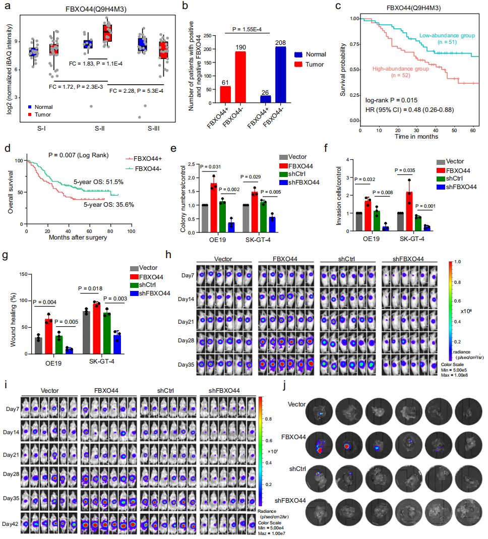
研究者基于蛋白质组学的分子分型将AEG分为3个亚型:S-I含有40个样本,S-II含有23个样本,S-III含有40个样本。其他临床病理特征,包括年龄、性别、吸烟、饮酒、Siewert分型和肿瘤阶段中,除了年龄和Siewert分型,其他均在三个分型中无明显差异。S-I亚型与高龄(75%≥65岁)显著相关。Siewert分型II型更主要富集在S-I亚型中,而S-III亚型则含有更多的Siewert分型III型的患者。这三个亚型的患者呈现显著不同的总生存时间,S-III亚型有最长的生存时间,S-I有最短的生存时间。
高突变基因在三个亚型中也有明显不同。LEPR突变在S-I亚型中最高频出现,NCKAP1突变在S-II亚型中最高频出现,WIZ突变则在S-III亚型中最高频出现。
研究者随后分析了三个亚型中的特征蛋白,这些亚型特异性的特征蛋白在AEG癌组织中的表达量显著高于癌旁组织,且高于其他亚型的癌旁组织。在三个亚型中分别得到36个、54个和10个特征蛋白。这其中有12个特征蛋白在Cox回归分析中与病人的生存时间显著相关。12个中的7个又与患者的预后显著相关。在多变量Cox回归分析中,FBXO44是最不利的危险因素,PKD2和CD3D是强效的有利因素。
总之,研究者的蛋白质组学分析确定了三种不同的AEG亚型,它们表现出分子和临床差异。
4. FBXO44促进AEG肿瘤进展和转移
鉴于FBXO44在前述Cox回归分析中显示出最不利的风险,研究者分析了FBXO44的表达以及和AEG各临床特征间的关系。在TGCA数据库中的分析发现,FBXO44在18种肿瘤类型中都显著失调。在研究者的数据中,FBXO44在S-II亚型的癌组织比S-II亚型癌旁组织、S-I癌组织和S-II癌组织都显著高表达。研究者在一个独立的队列中验证了FBOX的表达量。本研究还发现,FBXO44与远端转移和高级别TNM分期显著相关。此外,FBXO44还与高龄及高水平AFP显著相关。在本研究队列以及另一个独立的AEG队列中均发现,高表达FBXO44的患者相比低表达FBXO44的患者有更低的生存期。
为了研究FBXO44在AEG中的作用,研究者在两个不同的AEG细胞系中过表达或者敲低FBXO44(相关产品购自吉凯基因)。结果显示,FBXO44过表达能显著促进癌细胞增殖、侵袭和转移,而FBXO44敲低则显示了完全相反的作用。随后,研究者构建异种移植瘤小鼠观测FBXO44的癌基因作用。结果显示,FBXO44过表达显著促进了移植瘤的生长,而FBXO44敲低则抑制移植瘤生长。在原位AEG小鼠模型中也得到了类似的结果。值得注意的是,FBXO44不仅促进肿瘤生长还提升了肝转移的发生率。
综合以上结果表明,高水平FBXO44与AEG患者差的预后相关,且可以在体外和体内实验中促进AEG癌细胞生长和转移。
5. 不同AEG亚型间的基因组差异
研究者随后分析了不同AEG蛋白亚型间的基因组改变。突变特征在三个亚型间有重合也有显著特异性。S-I和S-II亚型都表现出SBS3特征, S-II 和 S-III 都有 SBS6突变特征,S-I 和S-III则表现出独特的高频的 T > G核苷酸替代。SBS1特征则在S-I亚型中被特异性鉴定到。S-II亚型有APOBEC胞苷脱氨酶突变特征,而在S-III亚型中则特异性发现了NTHL1失活突变导致碱基切除修复缺陷(SBS30特征)的突变特征。
【补充知识】:SBS特征指Single Base Substitution (SBS) Signatures。该特征是根据单碱基替换特征进行的分类,收录在COSMIC中。SBS特征可作为参考分类,用于突变分析或比较。目前已收录超过60个SBS特征,详情可点此了解。
三个亚型的体细胞相互作用分析分别找到了21、12和19个共现突变基因对。分别在S-II和S-III亚型中发现了2个和4个互斥突变基因。在S-I亚型中,CSMD1和ANKRD36C是显著的共现突变基因。S-II亚型中发现了特异性MUC4 和CPED1 的共现突变。FAT4 和PRKDC 的基因突变则是S-III亚型中显著的共现突变。此外,RYR2 和TTN突变特异性发生在S-III 亚型中。三个亚型中最高频突变的癌基因通路是“TP53”、“RTK-RAS”和“Hippo”通路。总结以上,AEG各亚型呈现了独特的基因组特征,可能表明了不同的病因学机制,也可能提示了针对亚型的精准治疗。
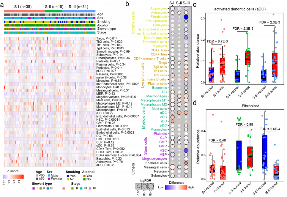
6. AEG肿瘤的免疫浸润
为了探索AEG肿瘤微环境的异质性,研究者对转录组bulk RNA测序的数据进行了细胞类型反卷积分析。经过xCell分析及研究者的过滤后,最终得到41个细胞类型。三个亚型中浸润的细胞呈现显著的差异,比如调节性T细胞和成纤维细胞,但是他们都与AEG患者的临床病理特征不相关。比较不同亚型中癌组织和癌旁组织间细胞丰度的差异发现各细胞类型均有广泛的改变。与相应的癌旁组织相比,S-II亚型癌组织中含有最少的细胞类型,而S-III亚型则含有最多存在细胞丰度差异的细胞类型,尤其是淋巴细胞和髓样细胞的增加。一些细胞类型在三个亚型中均呈现出丰度的失调,比如激活的树突状细胞(aDC)在三个亚型中的癌组织中均有显著增加。成纤维细胞的丰度在S-III亚型的癌组织中显著减少,但在S-II和S-III亚型中则没有显著变化。
和S-I和S-II亚型相比,S-III亚型的肿瘤组织HE染色照片也显示了更少的成纤维细胞。考虑到成纤维细胞可能通过限制免疫细胞浸润发挥免疫抑制作用,前述S-III亚型中更少的成纤维细胞或许部分解释了为什么S-I亚型和S-II亚型比S-III亚型有更差的预后。更进一步,研究者检测了免疫检查点基因的表达情况。一些免疫检查点基因,如CEACAM1、 CD276、 PLEC、HLA-DRB1和LAIR1在三个亚型的癌组织中一致性上调。作者同时发现,高表达FBXO44与Th2细胞和CD4+ Tem的低程度浸润相关,且同时和免疫检查点基因TNFRSF14、TNFRSF25、CD40和VTCN1的高表达相关。研究者的分析呈现了肿瘤微环境浸润和免疫检查点基因的异质性,为AEG患者提供了潜在通用的或者亚型特异性的免疫治疗策略。
7. AEG肿瘤的磷酸化蛋白质组学特征
癌组织和癌旁组织的差异蛋白磷酸化位点分析共得到4932个上调位点和3146个下调位点。S-I、S-II和S-III三个不同亚型的差异磷酸位点分析分别得到1930、601和2111个上调位点,以及1472、645和1580个下调位点。S-I和S-II的差异磷酸化位点所属蛋白富集在和转运和细胞组织,而S-III的差异磷酸化蛋白则富集在染色体修饰和组织。一大比例(35.5%,2040个上调磷酸化位点和1078个下调磷酸化位点)的差异磷酸化位点在所有的AEG癌组织中有变化,但并未呈现明显的各亚型间的差异。
激酶底物富集分析显示,三个不同的AEG亚型富集了不同的激酶群体,相同的激酶在三个亚型中也显示了不同的激酶活性。CDK2和CDK7在三个亚型中均高度富集。S-I亚型特异性富集IKBKB和PRKDC。HIPK2特异性富集在S-II亚型,而CHEK2和AURKB则特异性富集在S-III亚型。

根据已知激酶-磷酸化底物关系,研究者分别绘制了三个不同亚型中的激酶-磷酸化底物调控网络。在S-I和S-III亚型中,CDK1都是与其磷酸化底物呈现了最显著的相关性。CDK2则分别与18个和28个磷酸化底物有显著的正相关。S-II中未发现显著的激酶-底物相互关系。在特定的亚型中还发现了一些激酶的相互关系,比如S-I亚型中的ATR和S-III亚型中的MAPK3。总体,研究者的结果表明在不同的AEG亚型中有不同的激酶-磷酸化底物调控网络,也意味着不同的AEG患者对临床治疗显示了个体化的响应。
研究总结
研究者对103对食管胃结合部腺癌(AEG)癌组织和配对癌旁组织进行了多组学表征,包括蛋白质组学、磷酸化蛋白质组学、全外显子测序和转录组RNA测序。该研究揭示了AEG肿瘤中广泛改变的蛋白质组和252种潜在的可药物靶向的蛋白质。基于蛋白质组学的分子分型将AEG患者分为三个亚型,分别为S-I、S-II和S-III。S-II亚型的特征蛋白FBXO44被证明在体外和体内实验中均可促进肿瘤的进展和转移。此外,研究者通过比较分析揭示了AEG亚型的不同基因组特征。进一步的磷酸化蛋白质组学分析显示了AEG亚型之间不同的激酶-磷酸化底物调控网络。总体,研究者的蛋白基因组学数据为了解AEG的分子机制和制定精准治疗策略提供了宝贵的资源。
吉凯基因可提供本文中的多组学服务,下单请联系吉凯当地业务员或者拨打客服热线4006210320,也可微信添加吉凯客服“jikaikefu”索取当地销售工程师联系方式。
吉凯基因凭借多年在靶标筛选及验证服务领域的技术积累,建立的标准化 、工程化 、系统化的GRP平台,为中国研究型医生提供科研服务,加快科研成果转化。其中,多组学平台包含蛋白质组学平台和高通量测序平台:
·蛋白质组学平台拥有多台timsTOF Pro、Exploris 480高精度质谱仪,专业的Spectronaut Plusar、Mascot等分析软件,提供专业的4D、DIA、TMT、PRM、磷酸化修饰组、olink蛋白质组等检测服务,强大的机器学习算法、IPA分析、蛋白基因组分析服务,系统的生物标志物、分子分型、药物靶点、基因功能研究等解决方案,真正让广大研究型医生的科研工作更省心、更省力、更高效;
·高通量测序平台分为常规测序服务和单细胞测序服务:单细胞测序拥有10x和BD两个平台,提供单细胞RNA-seq、单细胞核测序、单细胞混样RNA-seq、单细胞TCR/BCR、单细胞(RNA+ATAC)、空间转录组测序等服务;常规测序服务提供meRIP-seq(m6A/m1A/m7G/m5C 等RNA甲基化修饰测序)、acRIP-seq(ac4C RNA乙酰化修饰测序)、ATAC-seq、Ribo-seq(翻译组测序) 、mRNA/miRNA/LncRNA/circRNA-seq、全转录组测序(两文库/三文库)、外泌体miRNA/LncRNA-seq、WGS/WES、WGBS、RRBS、BSAS等服务。