15 年
手机商铺
公司新闻/正文
882 人阅读发布时间:2023-07-31 16:27
神经退行性疾病是一类严重的疾病,其特征是由于神经功能逐渐丧失或神经元死亡导致的认知和/或运动障碍。其中,青光眼是由于视神经损伤和视网膜神经节细胞(RGCs)死亡而导致的引起不可逆性失明的主要疾病。目前,降低眼压是青光眼患者基于证据的治疗方法,但对某些患者,尤其是正常张力青光眼患者,该方法并不有效。因此,研究了其他抑制RGC进一步退化的策略,如神经保护和基因治疗。
东京大都会医学科学研究所的研究者们,克服了腺相关病毒(AAV)中基因组包装的小尺寸限制,并允许转基因的高表达。在眼睛中使用AAV介导的基因疗法,并证明iTrkB表达增强了小鼠青光眼模型中的神经保护,并刺激视神经损伤后强大的轴突再生。研究成果以“Vision protection and robust axon regeneration in glaucoma models by membrane-associated Trk receptors”为题,发表在Moleculat Therapy(IF:12.91)上。

研究结果
1.细胞膜锚定的TrkB蛋白(iTrkB)引发无需配体的信号传导
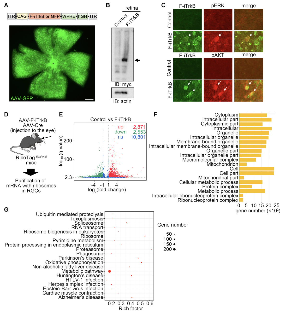
研究团队通过设计TrkB突变体,成功开发出了具有持续活性的TrkB分子(F-iTrkB)。与传统的BDNF依赖性激活方式不同,F-iTrkB能够在没有BDNF的情况下强烈激活多个下游信号通路,包括Ras-ERK和PI3K-AKT。研究结果发现在没有配体的情况下,TrkA和TrkB的细胞内区域的膜定位能够激活它们的下游信号通路。


2. 过表达F-iTrkB,改变了视网膜神经节细胞的基因表达
过往的研究认为,缺乏TrkB的老年小鼠加速了青光眼导致的RGC和视神经退化。为了进一步研究F-iTrkB对RGCs的神经保护作用,研究人员使用基因载体(AAV2-CAG-F-iTrkB-EGFP)注射到小鼠眼内,成功表达了F-iTrkB,并观察到其在体内诱导信号传导的能力。通过RNA测序分析,发现F-iTrkB改变了大量基因的表达,涉及能量代谢、蛋白质降解和神经退行性疾病等重要途径。研究结果表明F-iTrkB的表达可能对RGC的能量平衡和神经保护起着重要作用。

3. F-iTrkB保护青光眼小鼠模型中的RGC
为了研究TrkB信号增加对RGC的神经保护作用,研究人员使用了正常张力青光眼和GLAST KO小鼠模型。在GLAST KO小鼠中,RGC退化在3至5周之间发生,但眼压保持正常。研究发现眼内注射AAV-F-iTrkB显著提高了GLAST KO小鼠中RGC的存活率,并改善了视网膜形态和功能。此外,在高眼压青光眼小鼠模型中,AAV-F-iTrkB治疗也增加了幸存RGC的数量。总的来说,这些结果表明AAV-F-iTrkB能够有效预防或减缓与高眼压和正常眼压相关的青光眼进展。

4. F-iTrkB在视神经损伤后保护RGC
此外,在急性视网膜损伤模型(ONC)中,研究人员研究了AAV-F-iTrkB对RGC的影响。在ONC后两周,经过AAV-F-iTrkB处理的小鼠的RGC数量较对照组更多,显示出AAV-F-iTrkB在保护RGC方面的有效性。此外,通过PSD95和VGLUT1免疫染色可视化的突触连接在对照组中减少,而在AAV-F-iTrkB治疗的小鼠中减少的程度较轻。这种减少可能归因于细胞死亡和树突变性。研究还探究了AAV-F-iTrkB对RGC树突变性的影响,通过使用AAV-GFP标记RGC的树突形态。在ONC后三周,对照组中的RGC树突总长度、面积和分支数量显著减少,而AAV-F-iTrkB处理可以缓解这些影响。Sholl分析显示,与对照组相比,AAV-F-iTrkB处理后的树突状体在ONC后的交叉点数量明显更高。这些发现表明,AAV-F-iTrkB治疗可以减少ONC引起的RGC树突收缩。因此,AAV-F-iTrkB治疗组的视网膜反应优于ONC后的AAV-Control治疗组,表明AAV-F-iTrkB能够保护RGC的树突和突触连接。

5. F-iTrkB在ONC模型中促进RGC轴突再生
研究者们还探索了AAV-F-iTrkB在急性视网膜损伤模型中对RGC的影响。通过给予AAV-F-iTrkB治疗,观察到在视网膜损伤后RGC数量增加,并且突触连接的减少程度较轻。此外,AAV-F-iTrkB治疗还促进了RGC轴突的再生,表现为再生轴突的数量增加和达到较远的距离。发现AAV-F-iTrkB治疗比PTEN缺失对RGC轴突再生具有更强的刺激作用,而NF1缺失对再生没有影响。此外,在临床应用方面,AAV-F-iTrkB也显示出潜力,能够在视网膜损伤后刺激视神经再生。此外,还发现AAV-F-iTrkA同样有效地促进RGC轴突再生。综上所述,这些数据表明AAV-F-iTrkB治疗可以保护RGC免受损伤,并介导强大的轴突再生。
6. F-iTrkB在视束横断模型中促进RGC轴突再生
F-iTrkB可以诱导强大的轴突再生,尽管到达视角质的再生轴突稀疏。为了进一步评估F-iTrkB在修复视觉通路方面的效果,采用了视束横断模型,结果显示AAV-F-iTrkB处理的小鼠中观察到了视束切除部位的轴突再生。此外,在受伤后的功能测量中,AAV-F-iTrkB治疗组的眼光敏锐度略高。这些数据表明,即使损伤部位远离细胞体,AAV-F-iTrkB仍能促进RGC轴突再生。

研究总结
这篇文章主要介绍了研究人员对AAV-F-iTrkB在视神经损伤模型中对视网膜神经细胞(RGC)的影响进行的研究。研究中使用了急性损伤模型和视束横断模型来评估AAV-F-iTrkB的疗效。在急性损伤模型中,研究人员发现通过AAV-F-iTrkB处理的小鼠在视网膜中具有更多的RGC数量,表明AAV-F-iTrkB对保护RGC具有有效性。此外,通过免疫染色可视化突触连接,发现AAV-F-iTrkB处理的小鼠中突触连接的减少程度较轻,说明AAV-F-iTrkB可以减少细胞死亡和树突变性对突触连接的影响。针对RGC轴突再生的研究显示,AAV-F-iTrkB处理的小鼠在视网膜损伤后表现出更多的再生轴突,并且这种效果在损伤后的时间延长。此外,与去除PTEN抑制剂的效果相比,AAV-F-iTrkB处理对促进RGC轴突再生的效果更为强大。研究人员还采用了视束横断模型来评估AAV-F-iTrkB在修复视觉通路中的作用。结果显示,AAV-F-iTrkB处理的小鼠中观察到了视束切除部位的轴突再生,并且在功能测量中显示出稍微提高的眼光敏锐度。
综上所述,该研究表明AAV-F-iTrkB在保护RGC、促进轴突再生以及修复视觉通路方面具有潜力。

公众号底部菜单栏【新功能】上线!
病毒实验帮
免费在线学习《国自然热点研究》、《数据库及软件操作教程》
一键下载《病毒使用手册》、《高分文献》
还有不定时的送新书、抽奖活动,赶紧来扫码关注一波吧