15 年
手机商铺
公司新闻/正文
1910 人阅读发布时间:2025-02-25 11:01
非酒精性脂肪肝(NAFLD)是全球范围内最为普遍的慢性肝病,影响着大约25%-30%的全球人口。这一疾病不仅会引发肝损伤,还可能发展为肝硬化、肝癌,甚至需要进行肝移植,严重威胁着人们的生命健康。随着人们生活水平的提高,NAFLD的发病率逐年上升,然而目前针对NAFLD尚无te效药物获批。
在我国传统中医领域,有一剂名为JQF的良方,源自古代中医经典《伤寒论》,由大黄、黄连、知母、赤芍等七味中药精心调配而成,经过现代改良,在治疗肥胖、2型糖尿病(T2D)和非酒精性脂肪性肝病方面效果显著,尤其擅长改善患者的“热证”。且 JQF 在治疗过程中几乎没有副作用。2025年1月,中国中医科学院广安门医院仝小林团队在Frontiers in Immunology(IF 8.786)发表了题为Targeting immune cellular populations and transcription factors: unraveling the therapeutic potential of JQF for NAFLD的文章,通过单细胞RNA测序(scRNA-Seq)和空间转录组学(ST)全面分析NAFLD的细胞和分子特征、空间位置信息以及JQF干预NAFLD的治疗机制,并推测JQF 或许可成为治疗 NAFLD 的新希望。
文章以雄性 C57BL/6J 小鼠为研究对象,用高脂饮食诱导小鼠患上 NAFLD,然后将小鼠分为对照组(NCD)、模型组(HFD)、二甲双胍治疗组(MET)和 JQF治疗组。在为期 8 周的治疗过程中,密切监测小鼠的体重、血糖等各项指标变化,主要有以下研究结果:
1
JQF明显改善NAFLD小鼠的肝脏脂肪变性、炎症、纤维化和糖耐量
与 NCD 组相比,HFD诱导的NAFLD小鼠体重和空腹血糖(FBG)显著升高,而JQF干预8周后,体重增幅降低15.2%,FBG下降21.5%。HFD组小鼠肝脏重量、肝指数、肝甘油三酯(TG)显著增加,肝脏组织发生明显病理变化,脂质谱改变,血清ALT和炎症因子(TNF-α、IL-1β、IL-6)升高,Masson染色显示肝脏纤维化加重;JQF干预后,肝脂肪变性、炎症、纤维化显著改善,甘油三酯-葡萄糖指数(TyG)表明JQF缓解了肝脏胰岛素抵抗(IR)。

2
明确NAFLD小鼠肝脏组织单细胞图谱及空间特征
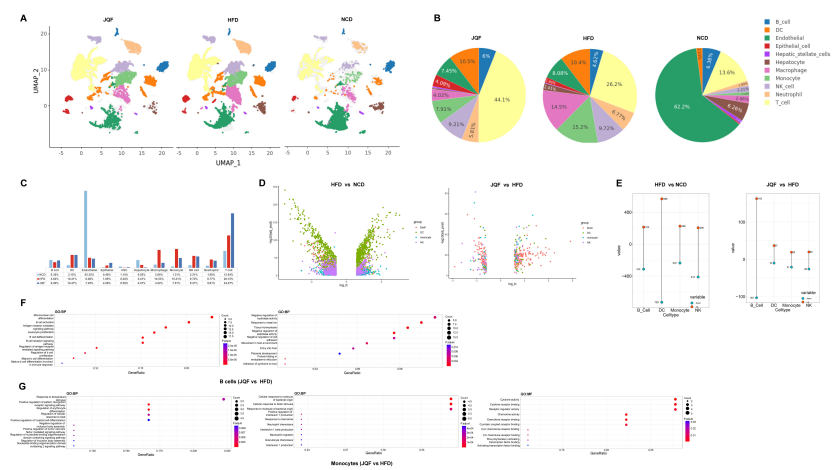
通过构建NCD和HFD诱导的NAFLD小鼠肝脏单细胞图谱,获得了 30,474 个细胞,鉴定出包括上皮细胞、内皮细胞、肝星状细胞、中性粒细胞、巨噬细胞、单核细胞等11种主要细胞类型。对 NCD 和 NAFLD 小鼠的肝组织进行空间转录组分析,结合单细胞测序数据,发现NAFLD小鼠肝脏内皮细胞被各种炎症和免疫细胞包围,且该区域的炎症和纤维化最为严重,尤其是在 T 细胞浸润的区域。巨噬细胞标记物 F4/80(Adgre1)和纤维化标记物(α-SMA、Col1a1 和 Col1a2)在该区域高度表达。免疫组化染色证实了非酒精性脂肪肝小鼠肝脏中存在炎症和纤维化,JQF治疗显著改善了这一情况。

3
JQF通过调节免疫细胞群缓解非酒精性脂肪肝
对NCD组、HFD组和JQF组进行了独立分析,HFD 组的巨噬细胞和单核细胞比例明显高于 NCD 组,JQF 组的巨噬细胞和单核细胞比例明显低于 NCD 组。对B细胞、单核细胞等进行差异表达分析,HFD组DCs差异表达基因最多,JQF处理后B细胞差异表达基因最多。单核细胞通过释放细胞因子和趋化因子,在非酒精性脂肪肝的炎症反应中起着调节作用。此外,单核细胞可被激活并被招募到肝组织,在那里进一步分化为巨噬细胞,并促进肝脏炎症和纤维化。这些发现表明,JQF 可调节非酒精性脂肪肝的炎症和免疫失调。

4
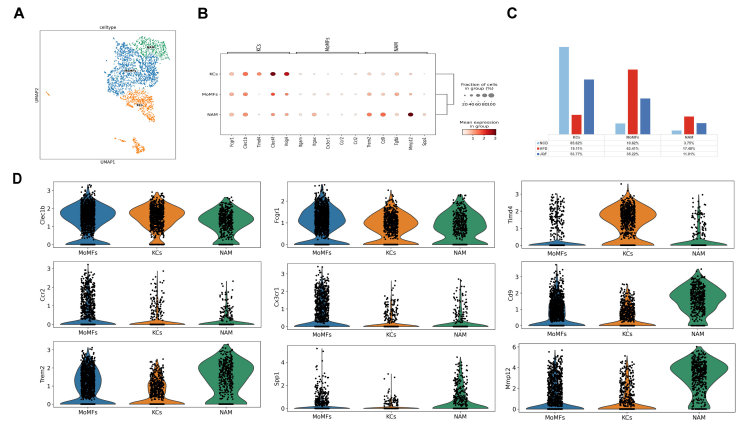
巨噬细胞亚群揭示先天性免疫在NAFLD中的关键作用
鉴定出三种巨噬细胞亚群:单核细胞衍生巨噬细胞(MoMFs)、Kupffer 细胞(KCs)和NASH 相关巨噬细胞(NAM)。HFD 组中,MoMFs和NAM的比例明显高于 NCD 组,而KCs的比例则明显低于 NCD 组,在 JQF 干预后,MoMFs 和 KCs 的比例发生了显著变化,并有向 NCD 组发展的趋势,NAM在 JQF 干预后也有所下降。
进一步富集分析表明,KCs 富集于通过内吞作用吞噬脂质、调节胆固醇稳态的相关过程,以及与炎症和纤维化相关的通路,MoMFs 参与吞噬作用、促炎信号转导以及纤维化相关过程,NAMs则参与组织修复和重塑,以及脂质代谢、胶原合成等。JQF 治疗可显著改变巨噬细胞亚群的比例,表明 JQF 可能主要通过调节 KCs 和 MoMFs 发挥治疗作用。

5
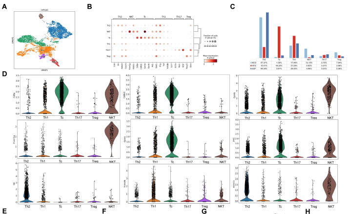
T细胞亚群的鉴定揭示了适应性免疫在NAFLD中的关键作用
对T细胞进行了亚群分析,发现了6个T细胞亚群,包括Th1、Th2、Tc、NKT、Treg和Th17。HFD组中,Th2和NKT细胞比例低于NCD和JQF组,Tc和Th1细胞比例高于NCD组,JQF干预后各亚群比例改变,Th2和Tc变化显著。Th1 细胞可参与自然杀伤细胞介导的免疫调节,Tc细胞通过诱导受损细胞凋亡来参与炎症反应和细胞毒性,Th2调节 T 细胞的活化并负向调节免疫系统。Th2和Tc可能是JQF缓解非酒精性脂肪肝的一个关键细胞群。

6
免疫亚群通过细胞通讯发挥抗炎和抗纤维化作用
对HFD组和JQF组的18 个细胞群/亚群进行细胞通讯分析, 发现JQF 治疗后,整体细胞通讯增强: ICAM信号通路中,JQF处理后巨噬细胞通讯减少,巨噬细胞的自分泌和旁分泌信号减弱, Th2 细胞的自分泌和旁分泌信号增强,进而减轻炎症,缓解了纤维化;TGF-β信号通路中,JQF处理后Th2细胞通讯增加,抑制炎症和纤维化。

7
SCENIC分析揭示调控NAFLD进展的关键转录因子
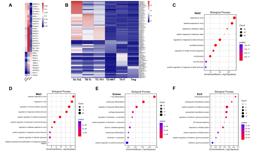
为了进一步探索调控巨噬细胞和T细胞平衡和活化的基因调控网络,作者通过SCENIC分析,在巨噬细胞中确定了 528 个转录因子,其中Stat2可能是JQF减轻NAFLD炎症的关键转录因子,在调节先天性免疫反应和干扰素的细胞信号传导中发挥着关键作用;Mta3参与调节免疫效应过程,Usf1和Pparg分别在MoMFs和KCs中调控肝脏脂质代谢。
在T细胞中鉴定出564个转录因子,其中Eomes在Tc细胞中调节白细胞分化,对白细胞介素-1 等细胞因子的产生具有正向调节作用;Etv5在Th2细胞中参与调控蛋白质降解和糖蛋白生物合成等过程。Eomes和Etv5可能是JQF发挥治疗作用的重要转录因子。
