15 年
手机商铺
公司新闻/正文
13509 人阅读发布时间:2019-08-02 15:08

Step1 转基因小鼠构建
首先在Cx3Cr1后面插入Cre重组酶序列获得Cx3Cr1Ert2-Cre 转基因小鼠,因为Cx3Cr1在脑内特异性的表达于小胶质细胞中,因此该小鼠脑内小胶质细胞特异性表达Cre重组酶。然后在A20的4号和5号外显子的两侧插入两个同向的loxp位点,将两种小鼠杂交,两代后就能获得脑内小胶质细胞特异性敲除A20的转基因小鼠啦。

图1. 小胶质细胞特异性敲除A20小鼠构建
吉老师:这个……行吧,你先讲下去。
Step2 表型分析
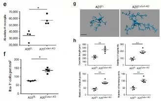
小胶质细胞作为定居在中枢神经系统中的单核巨噬细胞,静息状态下小胶质细胞胞体较小且分支较少,当受到刺激是小胶质细胞激活而数量增加、胞体变大、突起增多。通过染色后对小胶质细胞计数以及形态分析,发现敲除A20后小鼠脑内及脊髓小胶质细胞数量及细胞分支、末端数目均显著上升。


图2. 小胶质细胞特异性敲除A20表型
此外,电生理及行为学检测发现A20条件敲除小鼠脑内小胶质细胞过度激活影响兴奋性突触功能导致认知功能受损。

图3. 小胶质细胞特异性敲除A20小鼠认知功能表型
吉老师:嗯,表型做到这里也就可以了。
Step3 机制研究
细菌脂多糖LPS作为TLR4的激动剂,其会通过小胶质细胞激活以及促炎因子IL-1β、IL-6、TNF-α、IFN-γ等表达引起神经炎症。作者给予小胶质细胞条件性敲除A20的小鼠脑内注射半致死剂量的LPS,结果表明表明小胶质细胞中A20抵抗LPS诱导的炎症。

图4. 小胶质细胞特异性敲除A20后给予LPS 刺激
炎症小体是由多种蛋白组成的复合体,NOD样受体家族3(NOD-like receptors, NLRP3)炎症小体是目前研究最透彻的炎症小体类型,它参与MS等多种疾病的发生发展,已经成为相关疾病治疗药物开发的热点。作者进一步研究发现小胶质细胞特异性敲除A20的小鼠加剧MS类似疾病的原因是过度激活的Nlrp3炎症小体导致的IL-1β分泌及中枢神经系统炎症增强。


图6. IL1-β分泌及Nlrp3炎症小体激活
吉老师:这个很好,在进行机制研究是最好能与经典成熟的通路联系在一起!
Step4 整理数据,发表文章
小凯同学:所以,吉老师,我现在准备去构建基因载体啦!
吉老师:思路是对的,但是方法还是欠考虑啊,时间宝贵、经费珍贵,你看看下面,构建转基因小鼠哪有直接注射AAV方便快捷啊!
| AAV | cKO小鼠 | |
| 操作流程 | 简单 | 复杂 |
| 耗时 | 2-6周即可开始下游实验 | 至少需要一年 |
| 条件要求 | 低 | 高 |
| 可控性 | 表达效率可控 | 表达效率不可控 |
| 成本 | 低 | 高 |
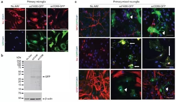
以往在用AAV感染小胶质细胞时往往面临感染效率低、细胞特异性差等问题,限制了AAV在小胶质细胞功能研究中的应用。研究发现当对AAV6血清型病毒蛋白衣壳加以改造修饰使其Y731F/Y705F/T492V 突变后,AAV对小胶质细胞的感染效率显著增加。

图7. AAV6病毒衣壳优化后感染效果显著增加
效率有保证了,那怎么保证特异性呢?研究发现使用F4/80和CD68启动子的AAV可以特异性的表达于小胶质细胞中。

图8. F4/80、CD68启动子AAV特异性表达于小胶质细胞
根据以上研究,吉凯基因开发出小胶质细胞特异性AAV载体,既能高效感染,还能靶向调控,让小胶质细胞的研究更容易。
此外,我们还新推出了内皮、肌肉、肝脏、视网膜穆勒细胞等一系列热门组织特异性AAV载体,2-6周即可实现不同组织的特异性表达。参与文末活动,可领取免费试用装。
扫描下方二维码领取试用装
