15 年
手机商铺
公司新闻/正文
1127 人阅读发布时间:2020-05-08 10:33
目前,不管是不是在医学界,只要关心生命科学领域的同学,应该都知道PD-1/PD-L1、PD-1/PD-L1抗体是目前肿瘤免疫治疗的大热门,与PD-1/PD-L1相关的文章通常都能加分不少。
迄今为止,PD-1/PD-L1抗体获得批准的适应症包括晚期黑色素瘤、头颈鳞癌、非小细胞肺癌、尿路上皮癌、霍奇金淋巴瘤、默克尔细胞癌(Merkel's cell carcinoma)和微卫星不稳定(MSI-H)实体瘤,在肿瘤治疗上具有广谱性。除肿瘤外,PD-1/PD-L1在其他疾病中也被大力研究。目前一款PD-L1抗体也已获批进入慢性乙肝的临床试验。但尴尬的是,只有不到40%的癌症患者会对PD-1/PD-L1阻断产生响应,而且不断有报道发现患者对肿瘤免疫治疗产生耐受,目前临床上针对PD-1/PD-L1抑制剂的应用也多采用联合应用的策略。
因此如何进一步提高PD-1/PD-L1抗体的疗效,如何进行联合用药是临床上亟待解决的难题。临床上的问题就是我们开展临床基础科研的基础,所以很多研究围绕PD-1/PD-L1的分子调控机制开展,这也是近年来国自然的研究热点。那么具体如何开展相关研究呢?今天小G博士就给各位分享一篇和PD-L1相关的肿瘤研究高分文章,思路也是与我们一直介绍的A基因调控B机制影响C疾病的D功能类似,简单、易懂,还好上手。
需要索取文献资料点击来找联系我们吧

ADORA1敲减在细胞以及动物水平的抗肿瘤作用
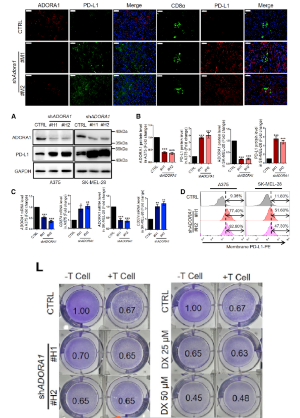
首先,作者找了基因ADORA1,发现在黑色素瘤细胞上敲减ADORA1或者使用ADORA1抑制剂DPCPX(DX)可显著抑制细胞的增殖,并且抑制AKT以及MAPK通路。ADORA1敲减也显著抑制了裸鼠皮下瘤体的生长,延长荷瘤小鼠的生存时间。以上结果均说明ADORA1的敲减可以抑制肿瘤细胞的生长。
而ADORA1是腺苷酸A1受体,研究报道发现腺苷酸会在肿瘤微环境中累积,并通过腺苷酸受体激活下游通路影响细胞的免疫内环境稳态,那么ADORA1是否可能会影响到肿瘤免疫系统?作者首先在免疫健全小鼠C57BL/6上进行皮下成瘤试验,结果却出人意料,ADORA1敲减组与对照组之间的瘤体以及动物生存期竟无显著差异。进一步对瘤体进行分析,发现ADORA1敲减组瘤体内浸润的CD8+T细胞较对照组显著减少,而PD-1+和TIM3+阳性的耗竭性CD8+T显著增加。这一结果说明,虽然ADORA1敲减可显著抑制肿瘤细胞本身的增殖,但同时也会促进肿瘤细胞的免疫逃逸,所以在免疫健全小鼠体内ADORA1敲减没有表现出肿瘤抑制作用。

ADORA1敲减促进肿瘤免疫抑制
PD-1/PD-L1通路是免疫抑制通路中目前研究最多的通路,所以紧接着,作者对免疫健全小鼠的瘤体进行免疫荧光和PCR检测,发现ADORA1敲减组小鼠的瘤体内PD-L1的蛋白和mRNA水平显著上升,在细胞系上运用ADORA1敲减、敲除以及抑制剂进行验证的结果也一致。在功能上,ADORA1敲减也使肿瘤细胞对T细胞介导的细胞杀伤更耐受。

以上结果说明ADORA1敲减在抑制肿瘤细胞增殖的同时,还会促进细胞PD-L1的表达,增强肿瘤细胞的肿瘤免疫逃逸,这看似矛盾的结果,其实为PD-L1的联合应用提供有力的基础证据。
ADORA1敲减/抑制剂与PD-1抗体联合应用抗肿瘤
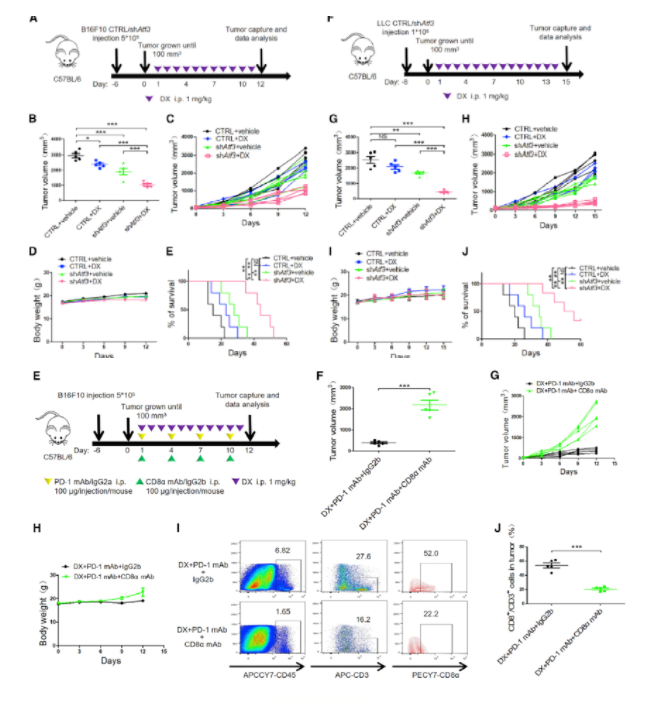
作者接着在免疫健全鼠上进行ADORA1敲减细胞的皮下成瘤试验,并同时给予PD-1抗体,结果发现ADORA1敲减或者DX和PD-1抗体的联合应用,与单独ADORA1抑制或者PD-1抗体相比,可显著抑制瘤体的生长,并延长荷瘤鼠的生存期,瘤体内的CD8+T细胞数量也显著增加。如果同时运用CD8α抗体,则会抑制ADORA1抑制剂和PD-1抗体联用的肿瘤抑制效果。这些结果说明抑制ADORA1可通过调控PD-L1促进肿瘤免疫抑制,而如果将ADORA1抑制剂与PD-1抗体联用可显著促进PD-1抗体的治疗效果,证明了ADORA1是一个具有重要临床意义的治疗靶点。

ADORA1调控PD-L1的分子机制
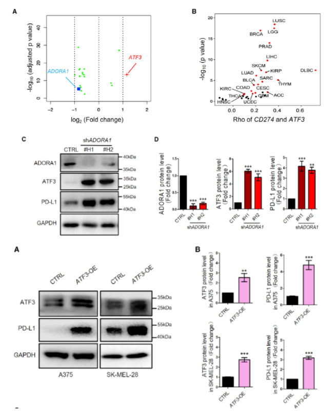
在细胞和动物水平的实验说明了ADORA1的功能,接下来就要研究ADORA1调控PD-L1的分子机制了。为了探讨ADORA1的下游分子机制,作者首先采用了RNA-seq来筛选下游差异基因,ATF3是ADORA1敲减后表达差异最大的转录调控因子,而且ATF3和PD-L1在肿瘤公共数据库中具有表达相关性,同时ADORA1敲减在促进PD-L1表达的同时,也会促进ATF3的表达。更进一步的研究发现,ATF3的敲减或敲除都会导致PD-L1表达的下调,反之ATF3的过表达会促进PD-L1的表达。

通过分子表达相关性实验验证了ADORA1和ATF3以及PD-L1的表达相关性,接着作者运用luciferase实验以及ChIP实验证明了ATF3可与PD-L1基因的启动子区结合,并调控PD-L1基因的转录。

在动物模型上,ATF3的敲减与DX(ADORA1抑制剂)联用可显著促进免疫健全小鼠黑色素瘤和肺癌模型上DX介导的抗肿瘤作用,延长荷瘤鼠的生存期,对瘤体的分析发现,ATF3敲减同样抑制了DX引起的PD-L1表达上调作用,促进了CD8+T细胞的浸润。

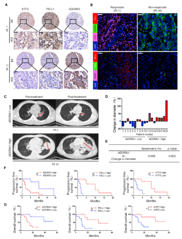
最后回到临床,在肺癌临床样本上,ADORA1的表达与PD-L1水平负相关,而ATF3与PD-L1表达正相关。
同时,作者分析了19例接受PD-1抗体治疗的肺癌患者,其中11例对PD-1抗体治疗有较好的响应,而另外8例无响应。在19例中有15例患者组织ADORA1与PD-L1表达负相关,而ATF3与PD-L1表达正相关。在患者案例分析中发现,1号患者低表达ADORA1,PD-1抗体治疗后瘤体显著缩小,而12号患者高表达ADORA1,在PD-1抗体治疗后瘤体反而增大。分析所有患者的ADORA1表达和肿瘤直径的变化,发现ADORA1表达越高,瘤体直径越大。
最后,作者分别分析了ADORA1-ATF3-PD-L1与肺癌患的预后相关性,说明了ADORA1和ATF3的临床意义。

这篇文章的思路其实比较清晰明了。
首先通过细胞和动物实验说明了ADORA1敲减的肿瘤增殖抑制和促肿瘤免疫抑制这双重功能,在动物模型上运用基因敲减或者抑制剂与PD-1抗体联用较单一处理方式有更强的抗肿瘤作用,说明ADORA1抑制的临床应用价值。
在机制上通过RNA-seq筛选到下游分子ATF3,luciferase和ChIP验证ATF3与PD-L1基因启动子的结合,并且ATF3敲减与ADORA1抑制剂联用也可显著抑制肿瘤生长。
最后回到临床样本上,再次证明ADORA1-ATF3-PD-L1的临床相关性。
整篇文章的亮点就在于ADORA1对PD-L1的调控以及ADORA1抑制与PD-L1抗体的联合应用,为PD-1抗体的临床应用提供又一新的思路和研究基础,这样一篇与免疫治疗热点密切相关,且具有重要临床意义的文章,虽然思路简单,但是就能发表20分的文章。更多的与免疫抑制调控相关的基因值得大家去挖掘发现,下一个高分文章等着您!