上海吉凯基因医学科技股份有限公司品牌商

15

手机商铺

qrcode
商家活跃:
产品热度:
  • NaN
  • 0.5
  • 0.5
  • 1.5
  • 0.5
研选
腺相关病毒AAV包装/载体构建一站式服务
询价
品牌商

上海吉凯基因医学科技股份有限公司

入驻年限:15

  • 联系人:

    付经理

  • 所在地区:

    上海 浦东新区

  • 业务范围:

    技术服务、试剂

  • 经营模式:

    生产厂商 科研机构 代理商

在线沟通

公司新闻/正文

温医大国家重点实验室发文:MITF保护神经视网膜免受氧化损伤

858 人阅读发布时间:2020-09-17 16:59

氧化损伤是年龄相关性黄斑变性(age-related macular degeneration,AMD)等视网膜退行性疾病的主要因素之一,而视网膜色素上皮细胞(retinal pigment epithelial cells,RPE)介导的抗氧化防御在预防视网膜病变方面起着重要作用。但是,目前对RPE细胞中抗氧化剂信号传导的调控机制知之甚少。因此,寻找可以调节RPE细胞抗氧化反应的因子,明确其中的分子机制对于保护神经视网膜免受氧化损伤具有重要的科学意义。
新闻图片1
2020年4月16日,温州医科大学眼视光学和视觉科学国家重点实验室眼发育细胞生物学与疾病研究组在国际著名TOP期刊《Redox Biology》(一区,IF=9.986)在线发表题为“MITF protects against oxidative damage-induced retinal degeneration by regulating the NRF2 pathway in the retinal pigment epithelium”的研究论文,首次揭示转录因子MITF作为抗氧化信号通路关键调控因子,在体内通过调控重要的氧化应激因子,保护视网膜抵御氧化应激损伤,为预防和治疗氧化损伤疾病提供了重要理论依据。
 
新闻图片2
温州医科大学眼视光学和视觉科学国家重点实验室眼发育细胞生物学与疾病研究组
 
小眼畸形相关转录因子(Microphthalmia-associated transcription factor,MITF)在RPE细胞的正常发育与功能发挥中起着不可代替作用,Mitf基因突变患者表现为小眼畸形、眼组织缺损、视网膜退行性病变、白化及耳聋等,模式动物的研究发现Mitf基因缺陷的小鼠表现为与人类患者极其相似的全身白化、小眼畸形和视网膜退行性病变等病理特征(图1)。MITF在RPE细胞中高度表达,并调节RPE细胞的发育和分化,黑色素生成,细胞迁移,增殖,生长因子分泌和视觉循环功能等。然而,通过MITF功能障碍诱导视网膜变性的机制仍只是部分了解。因此该团队提出MITF是否在体内调节RPE抗氧化防御系统,以及在RPE细胞中特异性高表达MITF是否能保护神经视网膜免受氧化损伤的科学假说。
 
新闻图片3
图1:人类和小鼠的MITF突变表型。(A-B)两名独立的COMMAD患者的临床特征。(C-D)野生型和Mitfmi-vga9纯合小鼠的表型。
 
研究方法
 
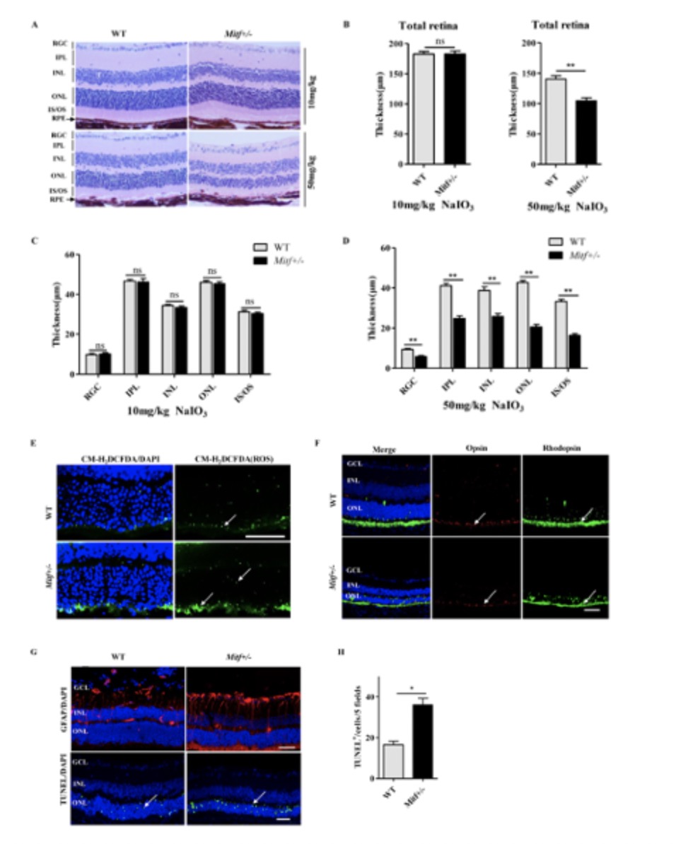
为了证明这一假说,本课题利用了Mitf+/-Dct-Mitf和AAV病毒介导的基因高表达系统(AAV9-MITF)小鼠为研究对象,利用NaIO3注射、强光照射和75%高氧吸入为视网膜氧化损伤模型,通过视网膜结构与功能分析检测视网膜氧化损伤的程度,发现在氧化应激条件下, Mitf+/-小鼠视网膜损伤程度显著严重于WT小鼠(图2),反之,使用Dct-Mitf转基因小鼠或AAV9-MITF在体高表达MITF可显著保护视网膜抵御氧化损伤,视网膜损伤程度明显减轻,视功能明显改善(图3)。通过相关分子生物学手段检测MITF调控视网膜抵御氧化损伤可能的分子机制,研究表明MITF可以直接调控抗氧化转录因子NRF2转录,并可通过p62促进NRF2的入核,从而发挥抗氧化作用(图4)。
新闻图片4
图2:Mitf 单倍体剂量不足加重氧化损伤诱导的视网膜变性
 
新闻图片5
图3:基因转移介导的RPE细胞特异性MITF过表达可保护小鼠视网膜免受氧化损伤
 
新闻图片6
图4:MITF作为RPE细胞中有效的抗氧化剂,通过调节依赖于NRF2的抗氧化信号通路保护神经视网膜免受氧化应激诱导的变性, MITF直接与NRF2启动子结合以促进其转录。同时,MITF上调p62促进NRF2的核易位,从而激活RPE细胞中的抗氧化信号并保护神经视网膜免受氧化损伤(左)。MITF功能障碍将严重削弱NRF2依赖性抗氧化作用,并在氧化应激下加剧视网膜变性(右)
 
总 结
 
1. MITF单倍体剂量不足会加剧氧化应激损伤诱导的视网膜变性
2.  RPE细胞中MITF的过度表达不会损害视网膜结构或视觉功能。
3. 视网膜色素上皮细胞中高表达的MITF 增加其抗氧化活性和保护神经视网膜抗氧化损伤。
4. MITF 直接调控 NRF2的转录和核易位。
 
吉凯助力
 
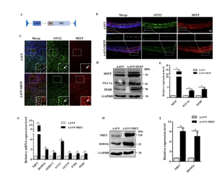
由于MITF在RPE细胞中特异性表达,因此本研究使用RPE细胞特异性启动子-RPE65 (retinoid isomerohydrolase RPE65),并构建了AAV9-p.RPE65-Mitf腺相关病毒表达载体(以下称为AAV9 -MITF),此外,为了在体内证明,MITF是否通过抗氧化转录因子NRF2发挥抗氧化作用,保护视网膜免受氧化损伤,本研究中又构建了AAV9-p.RPE65-NRF2腺相关病毒(以下称为AAV9-NRF2),利用视网膜下腔注射技术,在注射14天后,对小鼠RPE细胞中的基因表达进行了检测,结果显示MITF和NRF2均在体内实现了非常高效且特异的表达调控。RPE65特异性启动子腺相关病毒产品(AAV9阴性对照病毒,AAV9-MITF病毒,AAV9-NRF2病毒)均由吉凯基因提供。
新闻图片7
 
图5:病毒感染后效果检测
一直以来,课题组和吉凯基因始终保持紧密的合作,吉凯的病毒产品质量稳,纯度高,品质有保证。本文中使用的RPE细胞特异性启动子AAV特异性感染靶向部位,实现了精准调控
 
新闻图片8
想了解更多详情扫码来咨询哦⬆️
 作者简介 
温州医科大学眼视光学和视觉科学国家重点实验室麻晓银副研究员和瞿佳教授为共同通讯作者,该课题在团队负责人侯陵教授的指导下完成。该论文的第一作者为温州医科大学2018级在读博士研究生韩淑贤,同济大学医学院陈建军教授和2015级博士研究生华佳佳。

上一篇

Molecular Cell:circRNA在衰老领域中的应用

下一篇

载体构建特价活动

更多资讯

我的询价