抑郁症是世界范围内严重威胁人类健康的神经精神疾病,严重的抑郁会引起心脑血管疾病,甚至导致自杀。以往的研究表明,神经突触可塑性调节的异常是抑郁发生的主要原因之一。脑源性神经营养因子(BDNF)作为脑内广泛表达的一种神经营养因子,在调节神经突触可塑性改变方面发挥着十分重要的作用。研究认为,由BDNF表达水平下调引起的海马区突触可塑性缺陷是抑郁发生的重要原因。然而,抑郁发生过程中的BDNF表达调控机制并不十分清楚。
(图片来源于摄图网)
2020年3月16日,山东大学基础医学院张利宁教授课题组在神经精神疾病领域期刊《Molecular Psychiatry》(5-year IF: 12.18)发表了题为“Programmed Cell Death 4 as an Endogenous Suppressor of BDNF Translation Is Involved in Stress-Induced Depression”的文章,揭示了抑郁发生过程中,抑制BDNF转录后翻译的新机制。
该研究中,张利宁教授团队通过整合分析GEO数据,发现了与抑郁发生相关的关键基因Pdcd4,并通过构建Pdcd4敲除小鼠,结合动物行为学分析,在细胞和动物水平证明了Pdcd4通过抑制mTORC1介导的BDNF信号损害神经元突触可塑性,引起抑郁样行为。本研究首次提出Pdcd4作为一种新的抑郁症药物靶点,在临床抑郁症治疗中具有潜在的应用价值。
首先,作者通过整合分析已发表的GEO数据库中的数据,发现在重度抑郁患者的海马区,Pdcd4的表达水平相较于正常人群有着明显的表达上调,在前额叶皮层中没有明显的变化(图1)。提示,海马区Pdcd4表达水平的上调是抑郁发生的重要原因。
图1. 重度抑郁(MDD)患者海马区Pdcd4表达上调
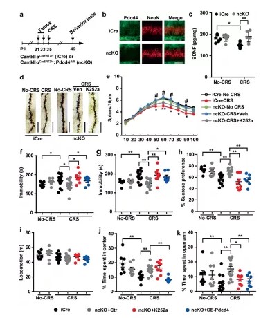
为了深入研究Pdcd4与抑郁的关系,作者构建了小鼠抑郁症的应激损伤模型。结果显示,长期的应激同样引起小鼠海马脑区Pdcd4表达的上调(图2a-c)。为此,作者构建了全身性Pdcd4敲除小鼠。行为学结果表明,Pdcd4的敲除几乎阻断了应激引起的小鼠抑郁样行为(图2d-f)。此外,野生小鼠的海马脑区注射腺相关病毒过表达Pdcd4同样能够引起小鼠的抑郁样行为(图2g-l)。
图2. Pdcd4缺失阻断应激引起的小鼠抑郁样行为
接下来作者研究了Pdcd4对神经元突触可塑性的影响。高尔基染色结果表明,Pdcd4敲除能够抑制应激引起的树突棘密度降低(图3a,b)。过表达Pdcd4降低神经元的树突棘密度(图3c)。之后作者发现,雷帕霉素可以增强应激引起的野生小鼠海马区BDNF表达下降和树突棘密度减少,而Pdcd4敲除阻断了雷帕霉素的作用(图3d,e,f)。结果表明,Pdcd4在翻译水平而非转录水平抑制了BDNF的表达(图3g,h,i)。
图3. 应激过程中Pdcd4通过阻断mTORC1调节的BDNF表达引起神经元突触可塑性损伤
之后作者研究了Pdcd4如何在翻译水平调控BDNF的表达。通过构建包含不同BDNF mRNA亚型非翻译区的荧光素酶表达载体,作者发现,Pdcd4选择性的与BDNF IIc型mRNA的5’-UTR区结合,并抑制其翻译表达(图4)。
图4. Pdcd4选择性抑制BDNF IIc型mRNA的翻译
为明确神经元中Pdcd4通过调控BDNF影响抑郁行为。作者又构建了前脑神经元特异性Pdcd4敲除小鼠,通过给予BDNF受体TrkB抑制剂k252a,观察对于应激引起的抑郁的影响。结果显示,神经元特异性敲除Pdcd4同样抑制应激诱发的小鼠抑郁样行为,但是如果给予k252a阻断BDNF信号,应激同样能诱导神经元特异性Pdcd4敲除小鼠产生抑郁样行为(图5)。
图5. 抑制BDNF/TrkB信号诱导神经元特异性Pdcd4敲除小鼠产生抑郁样行为
为了探讨在成年小鼠海马区干扰Pdcd4表达对应激诱发小鼠抑郁样行为的影响。作者使用吉凯基因提供的Pdcd4干扰慢病毒产品(lentivirus-siPdcd4和lentivirus-siNC)注射野生成年小鼠海马区降低Pdcd4表达(图6a,b,c)。行为学结果显示,成年小鼠海马区降低Pdcd4表达可以明显改善应激引起的抑郁样行为(图6e,f,g,h,I,j)。
图6.野生小鼠海马区注射吉凯基因Pdcd4干扰慢病毒降低Pdcd4表达抑制应激诱发的抑郁样行为
1. Pdcd4参与介导了应激引起的小鼠抑郁样行为;
2. Pdcd4选择性的抑制BDNF IIc型mRNA的转录后翻译;
3. Pdcd4通过抑制BDNF转录后翻译降低神经元突触可塑性。
图7. Pdcd4参与应激引起的抑郁发生机制模式图
本研究中所用到的Pdcd4干扰慢病毒和对照病毒(lentivirus-siPdcd4和lentivirus-siNC)由吉凯基因提供,干扰靶点为5′-GAGGCUAUGAGAG AAUUUATT-3′。立体定位注射病毒至小鼠海马区,可以实现Pdcd4蛋白表达的显著降低(图8)。
图8.小鼠海马区注射Pdcd4干扰慢病毒实现了Pdcd4表达显著降低
山东大学基础医学院张利宁教授和美国国立卫生研究院(NIH)Wanjun Chen教授为本文共同通讯作者。山东大学基础医学院博士后李媛和博士研究生贾玉峰为本文共同第一作者。
张利宁教授
博士,山东大学医学院免疫系主任,二级教授、博士生导师。山东省医学领军人才,曾担任国家自然科技奖函审和会评专家、国家自然基金课题的函审和会评专家及免疫学领域“973”重大课题中期考评专家。主要从事重大疾病的免疫调节研究,最近几年重点关注新的T细胞亚群( Th17、Treg)及新的免疫调控分子(Pdcd4和TIPE2)等在肿瘤和代谢相关炎性疾病(动脉粥样硬化和肥胖)发生发展中的作用,并探索了其干预方法。作为课题负责人承担国家“863”重大专项1项、国家自然基金面上项目8项,作为国内合作者完成国家自然基金-海外杰出青年基金(杰B)基金2项、作为学术骨干承担国家“973”子课题2项。近年来在Molecular Cell、Autophagy、Diabetes、J. Immunol等有国际影响的学术杂志发表SCI论文68篇,其中通讯作者34篇,获得国家发明专利3项,获山东省科技进步二等奖2项,三等奖3项。

立即扫码添加好友,获取免费的直播课程+工具病毒手册
吉凯基因,年产上万次慢病毒、腺病毒、腺相关病毒;
建有国内大型的慢病毒文库,包含几乎覆盖人类所有基因的,近 15 万个独立克隆;
国内集产品采购和资讯分享的一体化综合服务平台,为科研工作者提供一键式的采购服务,产品周期短至 5 个工作日起;
18 年品质保证、助力客户发表 10000+ 篇 SCI,多项科研成果发表于 Nature Medicine、Nature Immunology、Gastroenterology、Cell Metabolism、Nature Neuroscience 等著名期刊上