上海吉凯基因医学科技股份有限公司品牌商

15

手机商铺

qrcode
商家活跃:
产品热度:
  • NaN
  • 0.5
  • 0.5
  • 1.5
  • 0.5
品牌商

上海吉凯基因医学科技股份有限公司

入驻年限:15

  • 联系人:

    付经理

  • 所在地区:

    上海 浦东新区

  • 业务范围:

    技术服务、试剂

  • 经营模式:

    生产厂商 科研机构 代理商

在线沟通

公司新闻/正文

Cell子刊新发现(IF24)!4D蛋白质组学+单细胞测序联合揭示瘢痕和伤口再生过程的分子轨迹

1208 人阅读发布时间:2022-03-18 11:46

组织纤维化,即用非功能性结缔组织取代功能性组织,是几乎所有人体器官遭受损伤后的最终结果。疤痕缺乏皮肤的毛发或腺体,因此缺乏正常的体温调节或屏障功能。尽管存在巨大的医学负担,但目前的治疗仍然缺乏,部分原因是对区分再生和纤维化愈合的基本机制的理解有限。


先前作者们工作表明,使用YAP抑制剂阻断机械转导可以防止成纤维细胞纤维化,促进成纤维细胞的再生。为了对这一过程进行深度理解,近期美国斯坦福大学医学院的研究团队在Cell Stem Cell(中科院JCR一区,IF:24.633)发表了题为“Multi-omic analysis reveals divergent molecular events in scarring and regenerative wound healing”的论文。研究者通过4D蛋白质组学联合单细胞测序揭示了YAP抑制背景下瘢痕和伤口再生的不同分子轨迹。同时,研究者还揭示了Trps1在驱动伤口再生中的关键作用,并表明激活的Wnt和Trps1信号是再生愈合的标志。
新闻图片1
研究思路
模型:小鼠背侧夹板切除损伤模型
实验组:
(1)损伤后2天(POD2,炎性期)
(2)损伤后7天(POD7,成纤维细胞增殖)
(3)损伤后10天(POD10)
(4)损伤后14天(POD14,伤口重新上皮化,成纤维细胞产生ECM)
(5)损伤后21天(POD21)
(6)损伤后30天(POD30,成纤维细胞重塑ECM)
对照组:非损伤皮肤(在损伤部位相似的正常皮肤区域取样)

伤口处的两种处理:Verteporfin处理(YAP抑制剂)和不处理(PBS处理)
注:verteporfin(维替泊芬)是一种Yes相关蛋白(YAP)抑制剂,可阻止En-1+成纤维细胞系向组织纤维化方向转化,使之向皮肤再生转化。

研究结果
1. YAP抑制剂处理组与对照组的伤口愈合情况
对照组(PBS处理)伤口形成明显的纤维化瘢痕,裸露的区域有致密、线性排列的细胞外基质纤维,没有皮肤毛囊和腺体。相比之下,在损伤后30天,YAP抑制剂处理的伤口皮肤毛囊和腺体水平与非损伤皮肤相当,并且含有密度更低、更随机的ECM纤维。即YAP抑制剂处理后伤口出现皮肤再生,而未处理则生成疤痕。
新闻图片2


2. 4D蛋白质组+单细胞测序+细胞外基质超微结构分析纤维化和再生伤口
为了研究不同伤口愈合走向的细胞和分子动力学,研究者对5个关键时间点的YAP抑制剂处理和PBS对照处理的伤口组织(生物学重复n=5)进行了多组学检测。1/3的伤口组织用于组织学检测,剩余组织通过流式细胞分选出成纤维细胞(Lin+)和非成纤维细胞(主要是免疫细胞;Lin-)。分选后的细胞,一半进行单细胞转录组测序,另一半进行4D蛋白质组学检测。
新闻图片3

单细胞测序共对2986个细胞进行了转录组检测,在YAP抑制剂处理的伤口中,成纤维细胞略有增加,和不处理的伤口中细胞比例普遍相似,这表明YAP抑制剂可能是通过改变细胞表型而非通过改变细胞类型内亚群的结构来诱导伤口再生。
新闻图片4

4D蛋白质组学的主成分分析显示不同时间点的Lin-(成纤维细胞)和Lin+(非成纤维细胞)存在差异显著,而YAP抑制剂处理和PBS对照的差异则相对没那么明显。基因集合富集分析(GSEA)显示,PBS处理的伤口成纤维细胞富集具有机械活化作用的条目,而YAP抑制剂处理则富集与角蛋白和代谢过程相关条目。此外,研究者还发现在YAP抑制剂处理的POD 30(损伤后30天)的细胞中呈现多种胶原(如Col2a1和Col6a2)的显著增加以及其他纤维化标志物的显著变化,如Col1a1、Diablo和Cdh11。
新闻图片5

由于ECM(细胞外基质)结构/组织是组织属性的关键决定因素,研究者使用新开发的图像处理算法量化了受伤和非损伤皮肤的ECM超微结构。随着时间的推移,PBS处理伤口的ECM与非损伤ECM显著分化,进一步证实了纤维化。相比之下,YAP抑制剂处理伤口(POD 14/30)非损伤皮肤重叠,表明YAP抑制剂治疗后的伤口愈合产生了非损伤样的ECM。在任何一种处理中,POD 7-14之间的差异最大,这与ECM在这个阶段沉积相一致。ECM评分显示POD 14/30处理后恢复了非损伤样的ECM特征,尤其是在ECM重塑的POD14-30天这一阶段
新闻图片6

3. 发现损伤修复的分子轨迹
由于成纤维细胞是高度机械敏感的,且是瘢痕形成的主要驱动因素。研究者假设YAP抑制剂通过改变成纤维细胞表型促进再生,因此集中分析了成纤维细胞的单细胞测序结果。研究者使用Monocle3生成时间已知但处理未知的细胞轨迹。细胞轨迹有两个分叉的分支,其中早期伤口(POD2)的成纤维细胞靠近分支点,晚期的成纤维细胞则在分支末端。有意思的是,非损伤皮肤的成纤维细胞都专一性地聚集在底部的分支,另外还有相对富集的YAP抑制剂处理的成纤维细胞。因此,研究者假定底部的分支代表了损伤再生修复轨迹,而上面的分支则相对代表了损伤纤维化轨迹。研究者还分析了YAP抑制剂处理和PBS处理后髓样细胞和淋巴细胞间的差异,结果表明这些免疫细胞并不能区分再生和纤维化。因此,这也进一步验证了YAP抑制剂诱导的损伤再生是由成纤维细胞而非淋巴细胞调控的。
新闻图片7


研究者进一步分析单细胞测序反应出的纤维化和再生轨迹中的独特特征。成纤维细胞聚类分析共产生6中亚群(簇),簇0和簇4构成了再生轨迹,而簇1、2和5则构成了纤维化轨迹,而簇3则主要有非损伤成纤维细胞构成。纤维化轨迹的基因富集在已知的促纤维化marker如Dpp4。

接下来,研究者关注与假时间对抗性关系最强的基因。与这个分支的再生表型一致,研究者发现多个发展/再生相关基因。研究者还发现了几个参与Wnt信号传导的基因(在毛囊生长发育中很重要),包括Wnt靶点Axin2和Twist1、Wnt激动剂Rspo1、参与胚胎皮肤发育的Dkk2和Dkk3以及Wnt通路调节因子且参与毛囊形态发生的Trps1。富集的Reactome条目包括多个和wnt相关条目以及和调节干细胞多能性的信号通路。接下来,研究者使用了SCENIC平台比较了两条细胞轨迹。Trps1、Gli1和Twist1调控基因在再生轨迹中更被激活,这进一步说明了Wnt的激活。研究者还使用CellChat分析了单细胞测序数据,CellChat使用已知的配体-受体相互作用来推断细胞间通信。CellChat分析结果强调了涉及疤痕成纤维细胞和再生轨迹中非典型Wnt信号的促炎信号(如CXCL和IL6)的增加。
新闻图片8

4. 单细胞测序和4D蛋白质组数据联合分析
研究者对单细胞测序结果与4D蛋白质组学结果进行联合分析。首先明确了,mRNA与蛋白并不对等(平均相关性<0.5),但是基因和蛋白在通路层面上存在一致性。研究者使用推断分析,将研究者的scRNA-seq数据集中的蛋白质表达映射到细胞上。与单细胞测序结果一致,机械信号蛋白如Ankrd1和Dag1在POD2/7纤维化轨迹中表达更高。在纤维化轨迹中富集蛋白的GSEA结果显示出与生长因子信号、机械信号和收缩性相关的条目以及ECM沉积/组织和ECM成分的强烈富集。相反,再生轨迹则缺乏机械信号传导、收缩性或ECM相关的条目的富集,这与单细胞测序相一致。接下来,研究者将单细胞测序与ECM结构和毛囊/腺体计数的变化相关联。总的来说,再生轨迹与非损伤样ECM相关,纤维化轨迹与疤痕样ECM相关。紧接着,研究者对POD 0(非损伤)、2、7、14和30时的PBS和YAP抑制剂处理的伤口的ECM参数进行了无监督聚类分析,共产生7个不同的特征簇。通过分析不同的特征簇和伤口的特征,最终表明成纤维细胞是造成PBS和YAP抑制剂治疗愈合差异的的主要驱动因素

5. Trps1或为损伤纤维化轨迹和损伤再生轨迹中的marker
PBS和YAP抑制剂处理治疗的伤口之间的显著差异是后者在30天出现再生毛囊,而对照组创面形成裸露区域。研究者想知道成纤维细胞轨迹分析是否可以揭示毛囊/腺体再生的主调节因子。Trps1是一种在再生轨迹中强烈富集的锌指转录因子,成为了候选基因。Trps1曾被报道为Wnt信号的新型“主调节器”,在毛囊的发展、生长和增殖中至关重要,这使其成为驱动伤口毛囊再生的一个有前途的候选者。鉴于再生轨迹的特点是机械转导减少和Trps1升高,研究者推测Trps1可能是伤口再生的关键调控因子。

研究者进行了真皮限制性形态学重建。在POD 14的YAP抑制剂处理伤口中,在真皮浅表中发现表达Rspo1和Trps1 RNA颗粒的成纤维细胞聚集在内陷上皮区域周围,与新生的毛囊一致。相比之下,POD14 PBS处理创面中的Rspo1+和Trps1+细胞随机分散在真皮中。POD 30是纤维化和再生创面之间表型差异最大的时间,PBS创面成纤维细胞有更多的Dpp4和Ankrd1,而YAP抑制剂处理创面有更多的Rspo1和Trps1,集中在再生毛囊周围。从数千个细胞的定量证实了这些趋势,支持了ENF(En-1阴性成纤维细胞)介导的YAP抑制(低Ankprd1)伤口的愈合(低Dpp4)通过Wnt激活(高Trps1和Rspo1)产生毛囊再生的观点。
新闻图片9

6. Trps1在损伤再生中的功能重要性
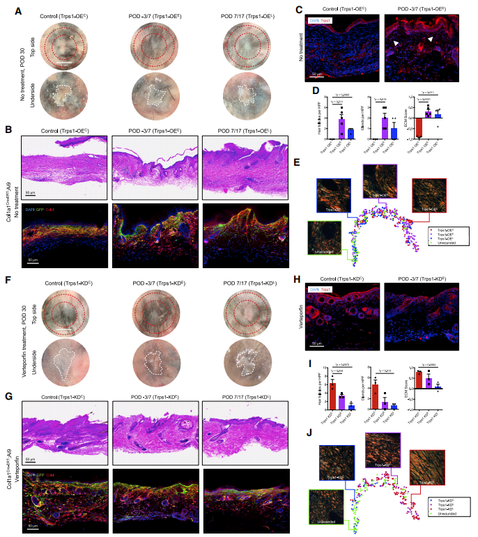
考虑到Trps1在Wnt信号传导、毛囊形态发生和YAP调控中的重要性,以及Trps1+成纤维细胞与毛囊再生关系,研究者进一步研究了Trps1在伤口再生中的作用。研究者在伤口修复的不同阶段(早期:POD-3和7,记作Trps1-OEE;晚期:POD7和17,记作Trps1-OEL)的成纤维细胞中特异性过表达Trps1,并在POD 30时收集伤口样本,以研究其在伤口愈合不同阶段的作用。结果显示,对照组(未过表达Trps1,记作Trps1-OEC)伤口形成瘢痕,而Trps1-OEE和Trps1-OEL伤口瘢痕不明显,且有再生毛囊。此外,在Trps1-OEE和Trps1-OEL伤口中显示少量再生附件结构和更多的非损伤样ECM。与Trps1-OEL伤口相比,Trps1-OEE伤口的再生更为显著,这表明Trps1的促再生作用可能在早期愈合时最大。综上所述,这些发现表明Trps1过表达足以促进伤口再生

接下来,为了评估Trps1是否对YAP抑制剂诱导的伤口再生是必要的,研究者分别在YAP抑制剂处理伤口的早期(POD-3/7,记作Trps1-KDE)和晚期(POD7/17,记作Trps1-KDL),特异性敲低成纤维细胞中的Trps1,并在POD30时采集样本,以观测伤口修复的变化。最终,Trps1-KDC(对照组,未敲低Trps1)创面表现出毛发再生和无瘢痕,而Trps1-KDE和Trps1-KDL创面形成无毛瘢痕。组织学上,Trps1-KDE和Trps1-KDL创面的ECM再生完全消失,而形成瘢痕ECM。有趣的是,仅在Trps1-KDL伤口中观察到附件结构的显著丢失,这意味着Trps1在YAP抑制剂诱导的附件再生的愈合中是特别需要的。总的来说,这些数据表明Trps1对于伤口的完全再生是必要的,并且在早期和晚期愈合中具有不同的作用

研究者还在还在早期(POD-3/7)伤口中进行了Trps1 过表达(OE)和敲低(KD),并在POD 17采集伤口。在POD 17时,Trps1 OE伤口的早期再生具有与YAP抑制剂处理的对照组相似的毛囊,而YAP抑制剂处理伤口的Trps1 KD则不再有毛囊再生,反而导致了瘢痕形成。Trps1-OEE伤口的Trps1表达增加,Lef1表达升高,与再生毛囊和可能的早期新生真皮乳头一致,而YAP表达在所有伤口条件下相似,表明调节Trps1并不直接影响YAP的表达。

总体,研究者的综合分析区分了两种不得伤口修复轨迹。第一种是EPF介导的(Dpp4+),以机械激活(高表达核YAP,Ankrd1+,Trps1-)为特征,并导致瘢痕ECM。第二种是ENF介导的(Dpp4-),缺乏机械激活(低表达核YAP,Ankrd1-,Trps1+),并通过Wnt激活导致正常的ECM和毛囊的再生。
新闻图片10

 
研究总结
研究者通过对小鼠伤口损伤模型进行4D蛋白质组学和单细胞测序,并结合组织超微结构分析,最终发现了YAP抑制剂在伤口修复中诱导再生的机制。YAP抑制剂导致的YAP机械转导受阻,但通过激活Trps1和Wnt信号的成纤维细胞进行再生修复。Trps1是一个关键的再生修复调控基因,是伤口再生的必要因素。研究者的工作加强了我们对于伤口愈合机制的理解,也将对病理纤维病的治疗探索产生积极的影响。


吉凯基因凭借多年在靶标筛选及验证服务领域的技术积累,建立的标准化 、工程化 、系统化的GRP平台,为中国研究型医生提供科研服务,加快科研成果转化。其中,多组学平台包含蛋白质组学平台和单细胞测序平台:
·蛋白质组学平台拥有多台timsTOF Pro、Exploris 480高精度质谱仪,专业的Spectronaut Plusar、Mascot等分析软件,提供专业的4D、DIA、TMT、PRM、磷酸化修饰组等检测服务,强大的机器学习算法、IPA分析、蛋白基因组分析服务,系统的生物标志物、分子分型、药物靶点、基因功能研究等解决方案,真正让广大研究型医生的科研工作更省心、更省力、更高效;
·单细胞测序拥有10x和BD两个平台,提供单细胞RNA-seq、单细胞核测序、单细胞混样RNA-seq、单细胞(RNA+ATAC)、空间转录组测序等服务。

上一篇

告别基因分型!Nature子刊:石蜡样本蛋白质组为乳腺癌分子分型提供一种新分类方式

下一篇

SCI TRANSL MED(IF 17):多组学+人工智能揭秘年轻人新冠症状的驱动基因

更多资讯

我的询价