15 年
手机商铺
公司新闻/正文
2529 人阅读发布时间:2023-09-19 15:08
骨组织是人体的支架结构,来源于胚胎时期的间充质。骨组织是机体中一类相对动态的器官,在生命过程中不断进行建模和重塑。软骨组织中,软骨细胞为其中唯的细胞成分,在细胞外基质代谢和维持软骨组织稳态中发挥重要作用。骨组织内各种类型的细胞如骨细胞、基质细胞、免疫细胞、内皮细胞等彼此密切联系,共同参与调节着骨代谢的稳态。因此,研究骨组织的细胞组成以及它们之间的联系是非常重要的。
单细胞转录组测序是研究不同细胞转录差异的一种行之有效的方法,可以用来识别不同的细胞类型,提供生理和病理过程的见解。本文对部分将单细胞测序技术应用于探索人胚胎发育早期椎间盘的形成、髓核 (NP) 在椎间盘退变的发病机制中的作用、揭示髓核退变导致椎间盘退行性变(IVDD)的分子机制、绘制牙槽骨免疫微环境、揭示半月板变性的进展等相关文献进行导读,希望为大家的单细胞相关研究带来启发。
案例一
人类早期椎间盘形成的单细胞分辨率时空特征


研究目的:利用单细胞测序探索人类胚胎椎间盘(IVD)形成的单细胞图谱
样本信息:13例人胚胎(第7至11周的中轴骨)+3例小鼠胚胎(11.5、13.5、15.5天的中轴骨)
测序策略:10x平台,单细胞测序(scRNA-seq)
捕获细胞数:177,725个细胞(人)+22,838个细胞(小鼠)
结论:文章绘制了人和小鼠胚胎期 IVD 形成的时空和单细胞转录组图谱,发现了两个新的人类脊索(NC)/髓核(NP)集群,SRY-box 转录因子 10 (SOX10) 和 cathepsin K (CTSK),它们分布在 IVD 形成的早期和晚期阶段,并通过小鼠的系谱追踪实验进行了验证。Matrisome NC/NP 簇、T-box 转录因子 T(TBXT)和 CTSK 负责细胞外基质的平衡。IVD 图谱表明,椎体软骨细胞亚簇可能产生源自软骨源的内纤维环,而成纤维的外纤维环优先表达转铁蛋白和纤维蛋白。细胞间的串扰分析表明notochordal分泌型磷蛋白1(SPP1)是IVD微环境中的一个新线索,与IVD的发育和退化有关。
案例二
椎间盘内稳态和退变所必需的髓核祖细胞的发现及应用

研究目的:利用单细胞测序探索椎间盘稳态维持及退行性变的细胞学机理
样本信息:小鼠髓核(Shh特异性标记髓核细胞NP)
测序策略:BD平台,单细胞测序(scRNAseq)
捕获细胞数:4910个髓核细胞
结论:利用纯化NP细胞的单细胞转录组测序技术定义了4个主要的不同功能性髓核细胞亚群,通过谱系示踪的方法首次鉴定出小鼠成体期髓核细胞存在祖细胞亚群(UTS2R+ProNPs),其高表达间充质干细胞相关标志物,具有克隆形成及三系分化的能力。此外,特异性分泌的细胞外基质蛋白Tenacsin-C能构成UTS2R+ProNPs自身潜在的细胞外微环境,参与维持ProNPs的黏附及活性,对延缓椎间盘退变方面可能起到重要作用。
案例三
空间定义的单细胞转录谱表征了人类椎间盘中不同的软骨细胞亚型和髓核祖细胞

研究目的:利用单细胞测序探索人类腰椎间盘的生理和病理机制
样本信息:5个健康人的椎间盘(IVD)
测序策略:10x平台,单细胞测序(scRNA-seq)
捕获细胞数:108,108个细胞
结论:绘制人类椎间盘转录组学图谱,主要包括髓核(NP)、纤维环(AF)和软骨终板(CEP)三部分。软骨细胞亚群根据其在细胞外基质(ECM)平衡中的潜在调节、平衡和效应器功能进行了分类。在NP中,PRORC阳性的常驻祖细胞群体表现出丰富的成纤维细胞集落(CFU-F)活性和三线分化能力。基于信号网络分析的细胞间串扰发现PDGF和TGF-β级联是NP微环境中的重要线索。
案例四
单细胞转录组分析揭示细胞核的多细胞生态系统

研究目的:通过单细胞测序探索髓核退变导致椎间盘退行性变(IVDD)的分子机制
样本信息:8个不同级别的IVDD患者的髓核(NP)组织样本
测序策略:BD平台, 单细胞测序(scRNAseq)
捕获细胞数:39,732个细胞
结论:通过单细胞测序确定了六种新型人类 NP 细胞(NPCs)群。CD90+NPCs 是变性 NP 组织中的祖细胞。NP浸润免疫细胞包括以前未曾认识到的多种细胞类型,其中包括粒细胞髓源性抑制细胞(G-MDSCs)。整合素αM(CD11b)和氧化低密度脂蛋白受体1(OLR1)是NP衍生的G-MDSCs的表面标志物。与严重退化(IV 级和 V 级)的 NP 组织相比,轻度退化(II 级和 III 级)的 NP 组织中富含 G-MDSCs。研究揭示了 NP 中 NPC 型的复杂性和表型特征,从而为 IVDD 治疗提供了新的见解和线索。
案例五
人iPS细胞衍生的软骨组织在空间和功能上可代替髓核

研究目的:通过单细胞测序探索人iPSC衍生的软骨组织植入IVD后发挥的作用
样本信息:食蟹猴腰椎间盘髓核及植入hiPS-Cart的大鼠关节软骨
测序策略:BD平台,单细胞测序(scRNA-seq)
捕获细胞数:33,234个细胞
结论:人类 iPS 细胞衍生软骨组织(hiPS-Cart)的植入可以通过在空间和功能上替代丧失的髓核来恢复这种丧失。单细胞RNA测序(scRNA-seq)分析表明,hiPS-Cart中的细胞与软骨细胞样NP细胞相对应,但与脊索NP细胞无关,表明软骨细胞样 NP 细胞几乎足以实现 NP 功能。将hiPS-Cart植入裸鼠IVD的核切除空间后,可防止IVD退化并保持其机械性能。hiPS-Cart 细胞在植入后改变了它们的特征,分化成了代谢上彼此不同的两个系。hiPS-Cart 是一种在空间和功能上再生 NP 并防止 IVD 退化的候选植入物。
案例六
单细胞分辨率绘制下颌牙槽骨稳态的免疫微环境

研究目的:利用单细胞测序绘制牙槽骨免疫微环境
样本信息:小鼠下颌牙槽骨
测序策略:10x平台,单细胞测序(scRNA-seq)
捕获细胞数:10,224个细胞
结论:通过单细胞 RNA 测序(scRNA-seq)构建了小鼠下颌骨牙槽骨的单细胞图谱。与长骨相比,牙槽骨中的成熟免疫细胞比例更高,免疫微环境更活跃。在所有免疫细胞群中,单核细胞/巨噬细胞亚群与间充质干细胞亚群的相互作用最为活跃。与长骨相比,牙槽骨单核细胞/巨噬细胞表达更高水平的Oncostatin M(Osm),它能促进间充质干细胞的成骨分化,抑制间充质干细胞的成脂分化。研究揭示了牙槽骨独特的免疫微环境,可为口腔疾病的治疗提供更精确的免疫调节靶点。
案例七
人胚胎骨骼干细胞个体发育的单细胞转录和功能分析

研究目的:利用单细胞测序探索人胚胎骨骼干细胞在早期骨骼形成过程中的时空本体结构
样本信息:人胚胎上肢和下肢芽(5 WPC),以及前肢和后肢长骨
测序策略:10x平台,单细胞测序(scRNA-seq)
捕获细胞数:15,680个细胞
结论:单细胞测序表明人类肢芽间充质和上皮内存在明显的异质性,已知的标记基因将它们沿着近端-远端轴和前后轴排列。骨软骨祖细胞首先出现在核心肢芽间充质中,并在发生软骨内骨化的胚胎长骨中产生多群干细胞/祖细胞。研究发现了一种软骨周围胚胎骨骼干/祖细胞(eSSPC)亚群,它可以自我更新并生成骨软骨系细胞,但不能生成脂肪细胞或造血基质。eSSPC以粘附分子CADM1为标志,并高度富集FOXP1/2转录网络。人类胚胎颅骨的矢状缝中也发现了具有相似表型标记和转录网络的神经嵴衍生细胞。
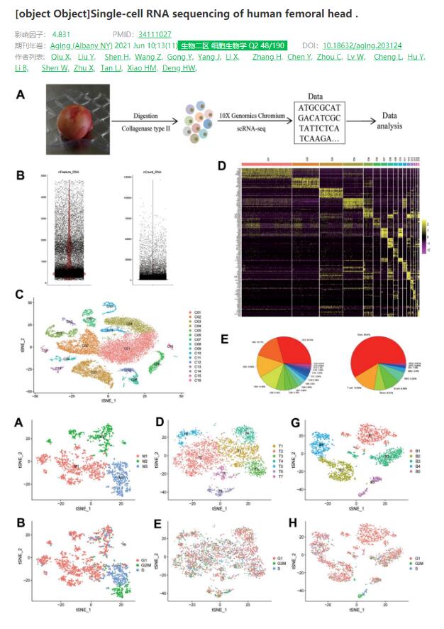
案例八
人股骨单细胞测序

研究目的:利用单细胞测序探索人股骨头中不同细胞类型间如何协同工作
样本信息:四名接受髋关节置换手术患者的股骨头
测序策略:10x平台,单细胞测序(scRNA-seq)
捕获细胞数:26,574个细胞
结论:在人股骨头组织细胞(FHTCs)中鉴定出包括粒细胞、T细胞、单核细胞、B细胞、红细胞、成骨细胞系细胞、内皮细胞、内皮祖细胞(EPC)和浆细胞样树突状细胞九种细胞类型,明确了单核细胞、T细胞和B细胞这几种亚型与骨代谢密切相关。丝氨酸蛋白酶23(PRSS23)和基质重塑相关蛋白8(MXRA8)为新的骨代谢相关基因。细胞间通讯表明胶原蛋白、趋化因子、转化生长因子及其配体在 FHTCs 之间的串联中起着重要作用。各种类型的细胞共同参与骨代谢的调节,内皮祖细胞通过“COL2A1-ITGB1”相互作用对与成骨细胞系进行密切沟通。
案例九
骨损伤后的固定可改变细胞外基质和干细胞命运

研究目的:通过scRNAseq探索细胞外力如何影响间充质祖细胞(MPC)的命运
样本信息:创伤诱导异位骨化(HO)小鼠骨组织(第0天/伤后第3天/第7天/第21天)
测序策略:10x平台,单细胞测序(scRNA-seq)
捕获细胞数:13,362个细胞
结论:骨损伤后,与细胞粘附和细胞外基质(ECM)受体相互作用途径相关的间充质祖细胞基因有早期增加,同时有间充质祖细胞到软骨和骨的轨迹。免疫染色揭示了损伤后活跃的机械传导,病灶粘附激酶信号和转录辅激活因子TAZ的核转位增加,抑制TAZ可减轻HO。无论是否固定,受伤后的异位骨化位点都能在移动的 MPCs 中发现与成骨相关的基因特征,而在不移动的 MPCs 中发现与脂肪生成相关的基因特征。损伤后的关节固定会导致 ECM 排列减少、MPC机械传导发生改变以及基因组结构发生变化,使脂肪生成优于骨生成,从而导致 HO 的形成减少。
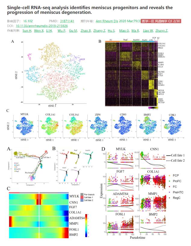
案例十
单细胞转录组分析鉴定半月板祖细胞并揭示半月板变性的进展

研究目的:通过单细胞测序探索半月板细胞的多样性及半月板变性的生物靶点
样本信息:健康人半月板组织
测序策略:BD平台,单细胞测序(scRNAseq)
捕获细胞数:3639个细胞
结论:在健康人的半月板中发现了七个群组,包括五个经验定义的群组和两个新群组。内皮细胞和纤维软骨细胞祖细胞(FCP)存在于伪空间轨迹起点。黑色素瘤细胞粘附分子((MCAM)/CD146)在两个集群中高表达。CD146+半月板细胞分化成成骨细胞和脂肪细胞,并形成集落。研究确定了退行性半月板细胞群比例的变化,并发现了一个具有祖细胞特征的退行性半月板特异性细胞群。四个祖细胞群的重建表明,FCP分化成DegP是一个异常过程。白细胞介素1β刺激健康人半月板细胞可增加CD318+细胞,而TGFβ1则可减少退行性半月板细胞中CD318+细胞的增加。