15 年
手机商铺
公司新闻/正文
782 人阅读发布时间:2025-02-25 11:15
研究背景
关键性结果
图1:AAV.rh10是理想的病毒载体,并且有较强的顺行和逆行传输特性,角膜基质注射未见明显的脱靶效应。


图2:AAV.rh10-GFP角膜基质注射后可持续表达1年以上,三叉神经节同样可检测到较高强度的荧光表达。

图3:角膜基质注射AAV后,角膜未见明显的炎症反应,有较好的安全性。

图4:辣椒素模型中,AAV.rh10-Ngf预处理可促进上皮损伤和神经修复。

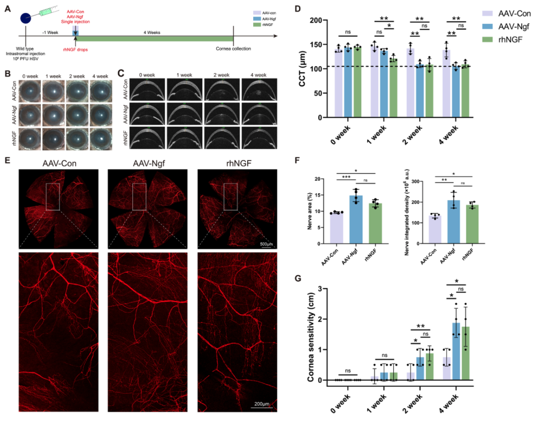
图5:HSV模型中,AAV.rh10-Ngf治疗可以减轻角膜基质水肿并促进角膜神经损伤修复。

图6:在碱烧伤模型中,AAV.rh10-Ngf可减轻碱烧伤引起的角膜水肿并促进角膜神经损伤修复。

图7:在2型糖尿病模型上,AAV.rh10-Ngf可以促进角膜上皮和角膜神经损伤修复。

总结与结论
创新了一种新型的角膜基质注射方式以减少操作引起的损伤,筛选了高效的AAV.rh10血清型并进行为期1年的长期观察,通过多种方法验证了AAV治疗后角膜的免疫反应以评估其安全性。通过角膜铺片检测自身表达的GFP与ZO-1、微管蛋白免疫共荧光的三维成像,观察AAV转染和顺行、逆行传输情况。并在小鼠辣椒素模型、单纯疱疹性角膜炎模型、糖尿病模型和碱烧伤模型等NK模型上,以rhNGF滴眼液为阳性对照,观察单次角膜基质注射AAV-Ngf对不同程度NK的防治作用。
角膜基质注射AAV.rh10不仅能高效转染角膜基质细胞,还能顺行传输至上皮下神经丛、逆行传输至三叉神经节,在角膜基质和三叉神经节两个部位充分发挥治疗作用。单次注射AAV-Ngf在不同程度的NK模型上均能显著促进角膜神经修复并加速角膜上皮修复,减少角膜基质水肿,提高角膜敏感性。单次AAV注射与rhNGF滴眼液长期、持续点眼的治疗效果基本一致。
本概念验证研究表明AAV.rh10-Ngf基因疗法是一种具有广阔应用前景的预防和治疗NK的方案,该疗法的安全性和有效性结果充分预示了其临床转化潜力。
吉凯助力
研究中所使用的AAV.rh10-GFP和AAV.rh10-Ngf由上海吉凯基因提供。
作者简介
该论文的通讯作者为山东第一医科大学附属眼科研究所的谢立信教授和张碧凝教授,课题组成员丛林博士为本文的第一作者。
【参考文献】
1.Cong L, Qi B, Ma W, et al. Preventing and treating neurotrophic keratopathy by a single intrastromal injection of AAV-mediated gene therapy. Ocul Surf. 2024;34:406-414. doi:10.1016/j.jtos.2024.09.010
2.Cong L, Qi B, Chen S, et al. Long-term Nerve Regeneration in Diabetic Keratopathy Mediated by a Novel NGF Delivery System. Diabetes. 2025;74(1):22-35. doi:10.2337/db24-0393