15 年
手机商铺
公司新闻/正文
1693 人阅读发布时间:2025-02-25 11:21
慢性阻塞性肺疾病(COPD)患者在晚期之前大多无症状,此时预后通常较差。为此,中国医学科学院、中国协和医科大学中日友好医院的科研人员,将研究重点转移到COPD前和吸烟阶段,发现低氧诱导因子(HIF)-3α可通过GPx4轴抑制肺泡上皮细胞铁死亡防治COPD。接下来,小编就带各位老师看一下该文章的研究思路。
简单来说,作者对36例非吸烟者、吸烟者、COPD前期和COPD患者的外周肺组织标本进行bulk RNA测序,并使用Mfuzz算法对数据集进行动态分析。GSE171541和EpCAM共定位分析用于探索HIF-3α定位。并进一步采用SftpcCreert2/+R26LSL-Hif3α基因敲入小鼠和小分子抑制剂体外实验,探讨HIF-3α在COPD病理生理中的作用。

1 Mfuzz算法揭示核心群
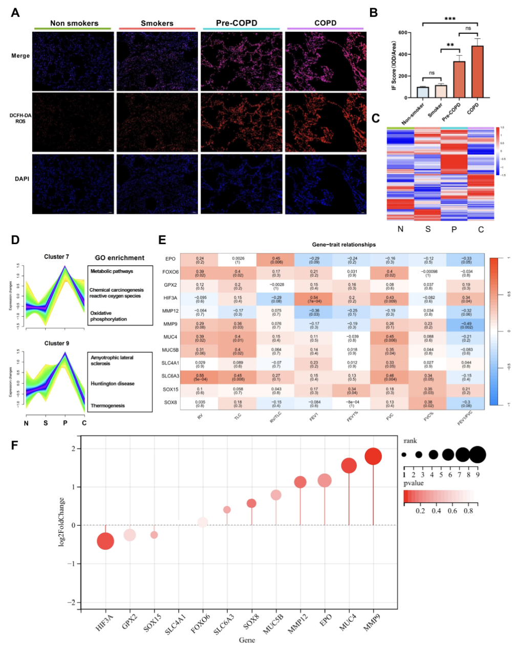
作者纳入了来自非吸烟者、吸烟者、COPD前期和COPD患者的36份肺标本(表1)。在这些肺样品上使用活性氧(ROS)探针,作者发现ROS水平在COPD前阶段显著增加(图1A-B)。对这四组进行bulk RNA测序(图1C和GSE275503),使用Mfuzz计算得到了10个簇,其中,簇7和簇9在COPD前显示出强峰,这与人肺标本中的ROS特征一致(图1A)。GO分析表明,簇7具有更多在氧化还原过程(图1D)。提取簇7中的基因表达值(RPKM),并与肺功能(图1E)、血细胞计数和血液生化测试进行的相关性分析表明,HIF-3α与FEV1/FVC呈正相关,MMP9与FEV1/FVC呈负相关。这两个基因在该转录组数据集中还显示出最大的log 2倍数变化(log 2FC)值和最显著的p值(图1F)。基于HIF-3α是一种可以以更广泛的方式发挥作用的转录激活因子,作者接下来关注HIF-3α 。

图1
2 探索HIF-3α的细胞定位——转录水平
为了探索HIF-3α的细胞定位,作者接下来使用来自GEO的scRNA-seq数据(GSE171541),在数据集中鉴定了7种细胞类型(图2A)。为了进一步评估这7种细胞类型中HIF-3α的表达差异,作者比较了COPD组和对照组中HIF-3α的平均表达值(图2C)。结果显示,虽然HIF-3α在内皮细胞中高度表达,但其在COPD和对照组之间几乎没有变化(图2C)。但在COPD组的上皮细胞中,明显下调(图2D)。为了继续探索肺上皮细胞表达HIF-3α的亚型,作者进行了多细胞系验证。尽管人类肺最常被描述为大约22代的二分分支系统,但肺上皮细胞可分为1)用于气体传导的上气道上皮细胞2)用于呼吸的肺泡上皮细胞和3)中过渡细支气管。进一步检测HIF-3α在人气道上皮细胞(1-HAE)细胞系和人支气管上皮细胞(16-HBE)细胞系、肺泡上皮细胞(A549细胞系)和移行性细支气管上皮细胞(BCiNS1. 1)细胞系中的表达,结果显示,HIF-3α在上气道上皮细胞(1-HAE)中没有表达,但在下肺泡和移行性细支气管上皮细胞中强烈表达(图2E)。

图2
3 HIF-3α在COPD中的表达及定位——蛋白水平
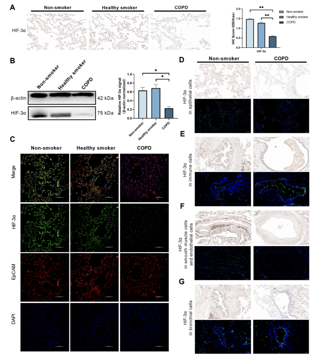
目前为止已经发现HIF-3α mRNA在COPD肺上皮细胞中表达下调,尤其是在肺泡上皮细胞中。为了在蛋白质水平上测试这种现象,作者对独立的人肺样品进行免疫组织化学和WB实验,这些样品由非吸烟者(n=5)、吸烟者(n=5)和COPD患者(n=6)的肺组成。与非吸烟者或吸烟者相比,COPD肺中HIF-3α蛋白水平显著降低(图3A-B)。通过与EpCAM共染色进一步测试了HIF-3α在上皮细胞中的定位,EpCAM被广泛用作上皮细胞的标志物。结果显示HIF-3α和EpCAM共定位于COPD肺(图3C)。与scRNA-seq数据一致,HIF-3α在肺上皮细胞中下调,并且在肺泡上皮细胞中在蛋白水平下调(图2E,3D)。此外,HIF-3α在免疫细胞中上调(图3E),在内皮细胞中降低(图3F),在支气管结构中的基底细胞中几乎不表达(图3G),在平滑肌细胞中无染色(图3F)。基于肺气肿是以肺泡上皮细胞死亡为特征,是COPD的hall marker,我们接下来重点研究肺泡上皮细胞。

图3
4 HIF-3α过表达细胞的Bulk-RNA测序显示铁死亡
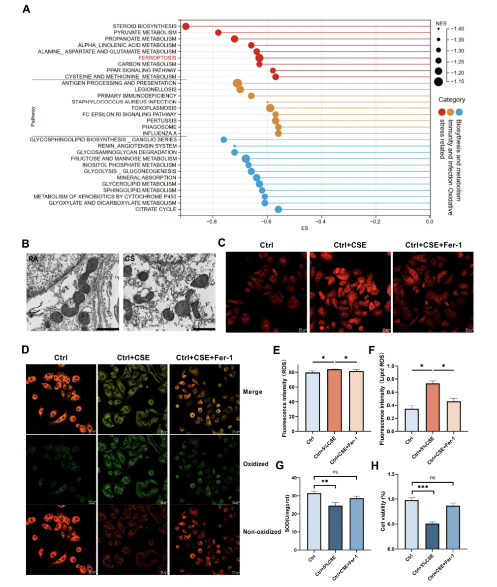
为了了解HIF-3α促进氧化应激的潜在机制,并为了后续体内动物实验的一致性,作者选择小鼠肺泡上皮(MLE-12)细胞进行慢病毒转染和bulk RNA测序,WB和火山plot结果显示,该方法可导致HIF-3α过度表达。对该RNA-seq数据进行了基因集富集注释(GSEA)分析,将pathway分为三个簇(图4A):“氧化应激相关”、“免疫和感染”以及“生物合成和代谢”。在这些途径中,铁死亡因为以脂质过氧化为特征,引起了作者的关注。
5 慢性阻塞性肺疾病中的铁下垂
铁蛋白凋亡是一种受调节的细胞死亡,其由脂质过氧化和ROS诱导。在透射电子显微镜下,铁蛋白凋亡表现为线粒体致密且较小,膜密度增加,嵴退化。作者使用透射电子显微镜对COPD小鼠的肺组织进行了评估,以检测这些形态学变化。与对照组相比,COPD小鼠肺中的线粒体密度更高且萎缩(图4B)。在生化上,铁细胞增多症的特征是脂质过氧化和ROS水平升高。通过使用C11-BODIPY 581/591和ROS探针,发现在CSE暴露的细胞中,脂质过氧化(图4D,F)和ROS水平(图4C,E)显著增加,并可被Fer-1抑制,Fer-1被广泛用作亚铁蛋白病的抑制剂。

图4
6 HIF-3α促进GPx4表达并减轻COPD患者铁死亡
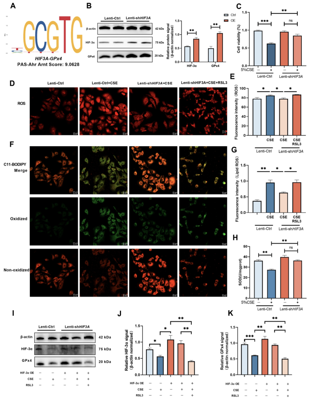
先前的研究已经证明HIF-3α是一种转录激活因子,可以通过其basic-helix-loop-helix和Per/Arnt/Sim区域(N-末端)和反式激活结构域(N-末端)调节缺氧条件下的独特转录反应。为了评估HIF-3α和GPx4之间可能的关联,作者通过JASPAR数据库探索了转录因子结合位点。发现HIF-3α与GPx4共享特定的转录基序(图5A); HIF-3α过表达显着促进了CSE未处理(图5B)和CSE处理(图5I)细胞中GPx4的表达。HIF-3α的过表达阻碍了细胞活力(图5C)和SOD水平(图5H)的降低,防止ROS(图5D-E)和脂质过氧化(图5F-G)的增加。提示HIF-3α的过表达可阻止关键抗氧化因子GPx4和SOD的耗竭,进而抑制肺泡上皮细胞的铁死亡。
7 GPx4是HIF-3α的主要功能因子
为了探索GPx4在HIF-3α过表达中的作用,作者用RSL3阻断GPx4(图5I)。在存在GPx4抑制的情况下,HIF-3α的过表达未能逆转由CSE刺激引起的高ROS(图5D-E)和脂质过氧化(图5F-G)。提示GPx4是HIF-3α过表达和HIF-3α-GPx4轴存在下的主要抗氧化因子。

图5
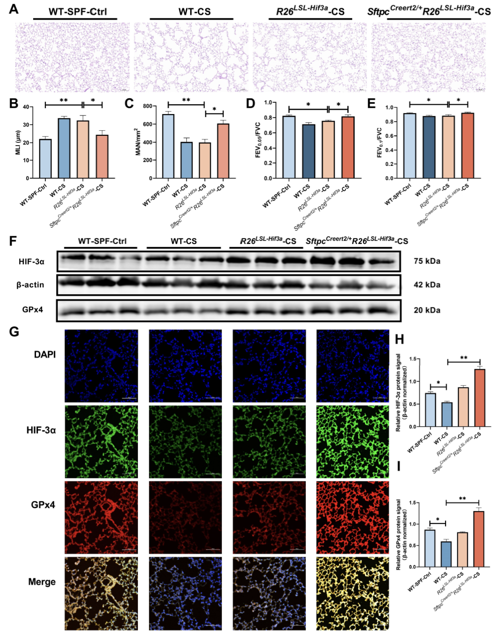
8 SftpcCreert2/+ R26LSL-Hif3α基因敲入可预防吸烟6个月后的肺功能下降
目前已经阐明过表达HIF-3α可以减轻COPD肺泡上皮细胞的铁细胞凋亡,其机制主要取决于体外激活的HIF-3α-GPx4轴。为了在体内测试这种机制,作者进一步在小鼠中构建了SftpcCreert2/+ R26LSL-Hif3α敲除特异性的肺泡上皮细胞,并将其暴露于6个月的香烟烟雾中。H&E染色显示,与R26LSL-Hif3α组相比,SftpcCreert2/+ R26LSL-Hif3α组具有好得多的平均线性截距(MLI)和平均肺泡数(MAN),表明肺完整性、肺泡数的水平更高,肺气肿的存在更少(图6A-C)。此外,对各组的肺功能的测量表明,吸烟6个月的SftpcCreert2/+ R26LSL-Hif3α组具有高得多的肺功能结果,如FEV0.05/FVC和FEV0.1/FVC所示(图6D-E)。通过WB和免疫荧光染色检测HIF-3α和GPx4的表达,显示HIF-3α和GPx4在SftpcCreert2/+R26LSL-Hif3α组中显著上调(图6F-G)。表明HIF-3α-GPx4轴的激活能够在体内阻止肺功能的下降。

图6
9 SftpcCreert2/+ R26LSL-Hif3α基因敲入减轻肺泡上皮细胞铁死亡
接下来在TEM下检查肺泡上皮细胞中线粒体的形态特征。与WT-SPF组相比,香烟处理的野生型组(WT-CS)和阴性对照组(R26LSL-Hif3α)的线粒体要小得多且萎缩。WT-CS组线粒体嵴断裂,膜密度增加。这些现象显示在具有较大线粒体和清晰嵴的SftpcCreert2/+ R26LSL-Hif3α-CS组中减轻(图7A)。香烟暴露6个月后,分别用4-HNE和ROS探针检测各组大鼠的脂质过氧化和氧化水平。4-WT-CS和R26LSL-Hif3α组HNE染色增强,尤其是在Ⅱ型肺泡上皮细胞和肺泡巨噬细胞。体内肺泡上皮细胞中HIF-3α的过表达减轻了过氧化(图7B,E)和ROS水平(图7C,F)。采用TUNEL法检测肺泡上皮细胞的活性。TUNEL阳性细胞在WT-CS和R26LSL-Hif3α组中显著增加,并且这种现象在SftpcCreert2/+R26LSL-Hif3αCS组中减轻(图7D,G)。总之,HIF-3α-GPx4轴的激活通过抑制肺泡上皮细胞铁死亡来预防COPD。

图7