15 年
手机商铺
公司新闻/正文
1172 人阅读发布时间:2025-02-25 11:24
急性心肌梗死(MI)是全球死亡和残疾的主要原因。对于心肌梗死患者,减少急性心肌缺血损伤和限制心肌梗死面积的首治疗方法是使用溶栓疗法或经皮冠状动脉介入治疗进行及时有效的心肌再灌注。然而,再灌注过程本身会诱发心肌细胞死亡,即所谓的心肌再灌注损伤,目前仍无有效的治疗方法。警报蛋白S100A9已被确定为心肌梗死的潜在治疗靶点。短期在心肌缺血后的炎症阶段阻断S100A9可抑制全身和心脏炎症,并长期改善心功能。有效降低缺血心肌组织中S100A9的水平,对修复受损心肌具有重要的治疗意义。RNA 干扰(RNAi)因其特异的基因沉默能力而在多种治疗策略中大有可为。然而,RNAi 的临床转化遇到了重大障碍,主要原因是小干扰 RNA(siRNA)的生物利用度有限。这些限制源于 siRNA易被酶水解、半衰期短、脱靶效应、细胞吸收不理想以及潜在的免疫原性。本研究构建了一种新型的siRNA靶向递送系统——工程化巨噬细胞膜包裹的siRNA纳米颗粒(MMM/RNA NPs)。这种体系利用慢病毒转染巨噬细胞,使巨噬细胞膜高表达的HA(血凝素)和RAGE(晚期糖基化终产物受体)特性,能够精准靶向炎症环境中的受损心肌,并避免溶酶体消化的破坏(见图1)。在体内实验中,通过心肌缺血再灌注损伤(MIRI)小鼠模型验证,MMM/RNA NPs能够有效迁移至心肌损伤部位。静脉注射该纳米颗粒显著降低了血清及心肌组织中的S100A9水平,缩小了心肌梗死面积,并改善了心功能。MMM/RNA NPs有望成为siRNA转运的有效载体,展现出成为MIRI治疗新策略的潜力。

2024年9月,来自安徽医科大学第一附属医院的Jun Xie(谢峻)团队在Advanced Science(中科院一区,IF=14.3)上发表了题为Engineered Macrophage Membrane-Coated S100A9-siRNA for Ameliorating Myocardial Ischemia-Reperfusion Injury的文章。第一作者为硕士生鹿鹤。该研究提出了一种新型纳米载体系统,它利用工程化巨噬细胞膜和阳离子聚合物的组装来运输siRNA。这种纳米载体系统能有效靶向受损心肌,并发挥内体逃逸作用,进而高效转运siRNA。MMM/RNA NPs可作为MIRI的一种新型治疗方法。吉凯基因提供了慢病毒服务。

图1. MMM/RNA NPs介导的siRNA递送治疗MIRI的示意图。A) MMM/RNA NPs制备的描述。用编码HA和RAGE的慢病毒转染巨噬细胞,构建工程化巨噬细胞。将工程巨噬细胞膜分离并包裹在装载siRNA的pABOL纳米颗粒核上,制备MMM/RNA NPs。B)心肌缺血再灌注小鼠尾静脉注射MMM/RNA NPs示意图。心肌缺血损伤在血液中募集大量中性粒细胞,激活并释放S100A9炎症因子。MMM/RNA NPs依靠其细胞膜蛋白RAGE沿S100A9浓度向心肌损伤区募集。中性粒细胞吞噬MMM/RNA NPs,而MMM/RNA NPs依靠其细胞膜蛋白HA发挥内体逃逸作用,将siRNA运送到细胞质中发挥其沉默作用,siRNA识别并降解mRNA,降低S100A9水平,抑制S100A9与TLR4的结合,从而减少心肌细胞线粒体功能障碍,保护心肌。
研究结果
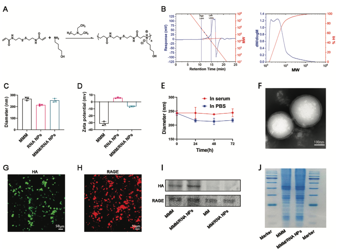
01 巨噬细胞的修饰和MMM/RNA NPs的表征
研究者首先构建高表达HA和RAGE的巨噬细胞,使用慢病毒转染巨噬细胞(携带HA和RAGE的慢病毒,由吉凯基因提供),然后使用凝胶色谱(GPC)、动态光散射仪(DLS)、透射电子显微镜(TEM)、激光共聚焦扫描显微镜(CLSM)、WB和考马斯蓝染色(Coomassie blue staining)进行表征检测,验证巨噬细胞膜的表面高表达HA和RAGE。

图2.纳米颗粒的表征
02 MMM/RNA NPs的体外内体逃逸和S100A9的靶向结合
研究者首先检测MMM/RNA NPs的S100A9的靶向结合靶向结合能力,用不同浓度的MMM/RNA NPs与MM/RNA NPs和S100A9在37°C共孵育1h,之后离心检测上清液中 S100A9的残留水平,发现随着MMM/RNA NPs与MM/RNA NPs的浓度增高,上清液中S100A9的水平随着下降。
研究者然后检测了MMM/RNA NPs的体外内体逃逸作用,研究者将小鼠中性粒细胞(MNHCs)与MM/RNA NPs和MMM/RNA NPs(包裹的纳米颗粒核心siRNA为FAM荧光标记)培养4、8、12和24小时,之后用溶酶体红色荧光探针染料和Hoechst染料(细胞核染料)进行染色,共聚焦图像看到MMM/RNA NPs处理组明显的绿色荧光(FAM荧光标记的纳米颗粒),而MM/RNA NPs处理组明显的红色荧光。表明MMM/RNA NPs具有更好地内体逃逸作用。

图3.体外内体逃逸
03 MMM/RNA NPs的体外治疗效果
研究者检测了核心结构不同构成比的情况下,MMM/RNA NPs对靶基因的最佳抑制效果(图4A-D)。研究者通过共聚焦显微镜检查了不同纳米载药系统(PBS、游离siRNA、RNA NP、MM/RNA NP和MMM/RNA NP)运输的GFP siRNA的抑制作用,从而证明了治疗效果。24小时后,荧光显微镜图像清楚地显示绿色荧光减少,表明用MMM/RNA NP处理后MNHC中GFP基因表达减少(图4E-G)。在MMM/RNA NPs治疗组中,相应的蛋白带也显示出显著的GFP蛋白抑制作用(图4H, I)。

图4.体外siRNA的抑制效果
04 MMM/RNA NPs的体内靶向性
研究者制备了Cy5标记的纳米颗粒(图5A)。为了评估纳米颗粒的循环时间,通过计算纳米颗粒在不同时间点的荧光强度来评估荧光标记纳米颗粒的强度。如图5B所示,MMM/RNA NPs在不同时间的荧光强度高于其他组,这表明MMM/RNA NPs由于涂层工程巨噬细胞膜的作用而具有更长的循环时间。研究者在MIRI小鼠模型中研究了MMM/RNA NPs对受损心肌的靶向递送作用。给 MIRI 小鼠注射等量的 PBS、游离 siRNA、RNA NPs、MM/RNA NPs 和MMM/RNA NPs。与对照组、游离 siRNA 组和 RNA NPs 处理组相比,注射 MMM/RNA NPs 和 MM/RNA NPs 组的小鼠心脏积聚的荧光信号明显多于对照组、游离 siRNA 组和 RNA NPs 处理组,这是因为巨噬细胞趋化靶向的作用。此外,与 MM/RNA NPs 处理组相比,MMM/RNA NPs 在心脏中显示出更强的荧光信号,表明其对缺血损伤心肌的靶向性更强。总之,实验数据表明,MMM/RNA NPs 在损伤心脏中的循环时间更长,蓄积率更高,有利于心脏修复。

图5. MMM/RNA NPs在MIRI小鼠模型中的体内靶向能力。
05 MMM/RNA NPs的体内治疗效果
研究者发现在MIRI小鼠给予不同处理组治疗后,血清中炎症因子的水平在MMM/RNA NPs处理组明显减低(图6B-E),对不同治疗组的MIRI小鼠心肌进行免疫组织化学染色,结果显示,MM/RNA NPs和MMM/RNA NPs治疗组的S100A9水平显著降低,MMM/RNA NPs治疗组的降低幅度更大(图6G,H)。注射两周后,评估心脏保护作用。MIRI小鼠的左心室射血分数显著降低,而与游离siRNA、RNA NP或MM/RNA NP相比,MMM/RNA NP治疗后的左心室射血分数显著升高(图6I,J)。此外,MMM/RNA NP治疗显著改善了左心室缩短分数(图6K)。

图6. MMM/RNA NPs可降低S100A9水平并改善心脏功能。
06 MMM/RNA NPs 降低小鼠死亡率
研究者监测了不同治疗组小鼠的死亡率。MIRI后治疗组(MMM/RNA NP和MM/RNA NP组)的死亡率低于对照组(PBS)、游离siRNA和RNA NP组,表明仿生巨噬细胞膜涂层降低了长期(14天)和短期(3-7天)组的死亡率(图7A,B)。用MMM/RNA NPs治疗的小鼠死亡率更低,表明工程巨噬细胞膜涂层具有更好的靶向能力,可改善治疗效果。心肌TTC染色显示,MMM/RNA NPs明显减少心肌梗死面积(图7D,E)。注射7、10和14天后,Masson染色显示,对照组存在明显的心肌纤维化区域(图7G)。与对照组相比,用MMM/RNA NP和MM/RNA NP治疗的MIRI小鼠心肌纤维化面积显著减少(图7H)。

图7. MMM/RNA NPs减轻心肌损伤并提高存活率
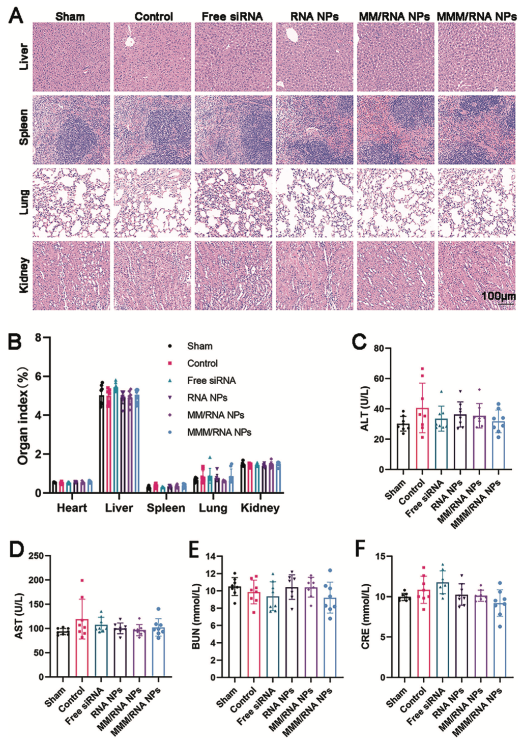
07 生物安全性评估
在不同处理组之间没有观察到明显的组织器官HE染色变化,表明MMM/RNA NPs具有良好的生物安全性(图8A)。为了进一步评估每个治疗组中水肿或器官损伤(心脏、肝脏、脾脏、肺、肾脏)等不良事件的潜在发生率,测量了器官与体重的比率。实验结果显示,治疗组和对照组之间没有显著差异(图8B),表明不同纳米颗粒的给药对主要器官没有显著的不良影响。此外,肝肾功能分析验证了MMM/RNA NPs的安全性(图8C-F)。

图8. MMM/RNA NPs在体内的生物安全性
吉凯助力
研究中使用的过表达慢病毒HA和RAGE均由上海吉凯基因提供。
作者简介
安徽医科大学第一附属医院谢峻教授为该论文的通讯作者,鹿鹤硕士为该论文的第一作者。