15 年
手机商铺
公司新闻/正文
342 人阅读发布时间:2025-02-25 11:31
近日,北京协和医院基本外科团队在《分子癌症》(Molecular Cancer,中科院一区,IF:27.7)杂志上发表论著,报道了该团队开发的一款原创性的靶向C-MET的嵌合抗原受体巨噬细胞(CAR-M-C-MET)在胰腺癌治疗中的应用。

研究背景
胰腺癌恶性度极高,被称为癌中王,是21世纪恶性肿瘤最坚固的堡垒。胰腺癌手术切除率仅为25%,即使根治性手术切除术后,5年总体生存率也低于30%。在过去的10余年间,胰腺癌化疗取得较大的进展,但是最佳的缓解率也低于40%。免疫治疗及靶向治疗的获益人群低于5%。所以,开发胰腺癌新型治疗方法尤其重要。近几年来,过继T细胞治疗,包括CAR-T以及TCR-T,在胰腺癌中有一定进展。但是,它们在胰腺癌的临床应用中面临诸多难题。胰腺癌高度纤维化限制了CAR-T及TCR-T细胞向肿瘤中浸润、高度免疫抑制的微环境限制了CAR-T及TCR-T细胞的激活,同时由于TCR-T对于HLA特异性位点的要求,也限制了其广泛的应用。在2023年,该团队就在《Molecular Cancer》上发表了长文综述,提出了CAR-M较之其他过继免疫细胞在实体肿瘤中有诸多优势,比如强肿瘤内迁移能力、双重杀伤能力、免疫调节能力及微环境重塑能力等。
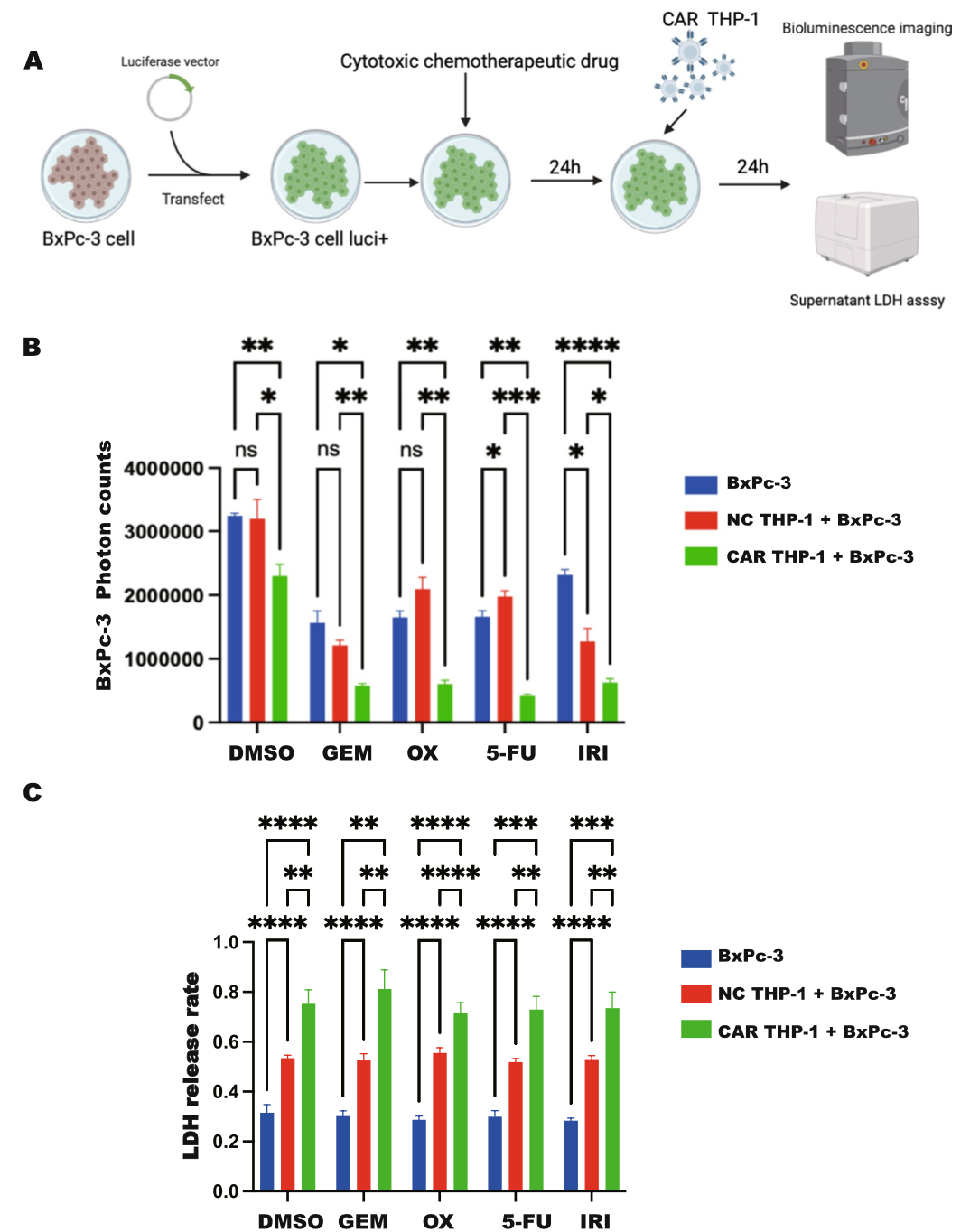
该团队经过多年攻关,开发了一款原创性靶向C-MET的CAR-M细胞产品(CAR-M-C-MET)。该团队利用体内外模型充分验证了CAR-M-C-MET对于胰腺癌细胞特异性的结合和杀伤能力以及与临床常规四种化疗药物的协同作用的能力。

利用NOD/SCID小鼠模型,明确了CAR-M-C-MET在体内的代谢分布情况以及细胞存活情况。利用行为学、生化以及组织病理学技术,验证了该细胞产品的安全性。进而明确了腹腔内注射CAR-M-C-MET细胞后,细胞会快速向胰腺癌组织中浸润富集,细胞活性可以维持超过30天,未发现明显毒副作用,且NOD/SCID荷瘤小鼠的生存期明显延长。转录组及细胞因子芯片结果也证实CAR-M-C-MET细胞处于免疫激活状态。

该研究是国际范围内第一个以GMP标准生产的CAR-M细胞产品完成的临床前研究。研究团队拥有产品的知识产权。本论文相关成果已经申请了国家发明专利以及国际PCT专利。
吉凯助力
本研究中运用了吉凯基因提供的慢病毒载体进行CAR-M细胞的转染和稳转株构建。
作者介绍
北京协和医院基本外科赵玉沛教授,廖泉教授,刘乔飞副教授,沈阳化工大学尹秀山教授为本文的共同通讯作者。