15 年
手机商铺
公司新闻/正文
338 人阅读发布时间:2025-07-24 10:19
经过上两期对线粒体基础实验的介绍相信各位老师对线粒体研究中基本的实验有了初步的了解,今天给大家带来一篇非常精彩的正刊文章“细胞 ATP 需求产生代谢上不同的线粒体亚群”,希望能够大家带来一些思路上的启发。

从文章标题来看,研究人员发现了一群新的线粒体亚型这确实非常吸引人,但是为了能够学习到他的思路,我们还是尝试把他转化成经典的A基因通过B机制在C表型中调控D功能这个模式来讲解。
一般认为线粒体通过氧化磷酸化(OXPHOS)产生ATP以供能,但其实它本身同时参与多种代谢物生物合成。

图1 线粒体中氧化和还原信号通路
线粒体通过氧化通路产生ATP,通过还原通路以谷氨酸为原料合成脯氨酸和鸟氨酸(图1)。
本文核心基因A是通过STRING PPI分析获得的:通过PPI分析将参与线粒体代谢的酶分为不同簇,簇 1是参与 TCA 循环的蛋白质,簇 2是参与氨基酸生物合成的酶,簇 3蛋白参与单碳代谢(图2)。P5CS(由 ALDH18A1 基因编码)连接了三个簇,本身位于簇 2,它是脯氨酸和鸟氨酸线粒体生物合成中的限速酶。这里实际上给了我们一个生成课题思路寻找核心基因不错的解决思路:研究本身涉及几种反应的balance可以尝试用PPI分析寻找中间桥梁分子,这个分子可能是一个不错的研究靶基因。

图2.P5CS是三个簇的交界
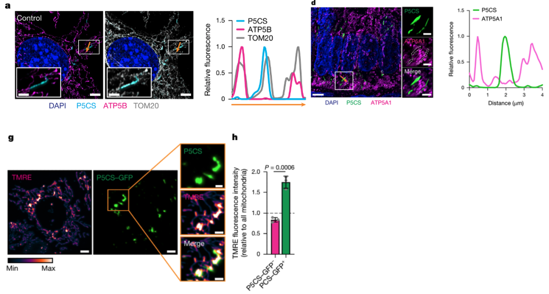
在血清饥饿的成纤维细胞中P5CS 分布会类似于线粒体基质蛋白丙酮酸脱氢酶(PDH)(图3a)。给予血清细胞会增殖,P5CS 会形成丝状结构(图3a)同时保持细胞总 P5CS 蛋白水平不变(图3d)。如果细胞在半乳糖培养基(这会使细胞仅依赖OXPHOS生成ATP)中培养,则这些丝状结构会变得更加明显(图3b,c)。又因为P5CS总量没变化这就导致含有P5CS的线粒体占比降低(图3e)。

图3.P5CS分布在线粒体上且丝状分布
那么基因A(P5CS)这个分布会导致什么结果呢?
进一步发现当 OXPHOS 需求增加时,P5CS 会聚集成线粒体的一个子集P5CS-线粒体(图4a),并且其缺乏 ATP 合酶(图4d),同时P5CS-线粒体膜电位中显著高于缺乏 P5CS 的线粒体(图4g,h)。

图4.P5CS-线粒体不含ATP合酶且膜电位较高
ATP 合酶有助于线粒体嵴的形成,线粒体嵴是线粒体内膜的内部褶皱,对有效产生能量至关重要,因此P5CS-线粒体由于缺乏 ATP 合酶所以其嵴结构几乎完全丢失,而缺乏 P5CS 的线粒体显示出清晰的嵴(图5a),嵴组织系统MICOS 复合物的 MIC60 成分是嵴形成和维持所必需的。同样P5CS-线粒体亚群不含 MIC60(图5c)。

图5.P5CS-线粒体无嵴结构
既然P5CS-线粒体没有嵴结构没有ATP合酶那他主要发挥什么作用呢?
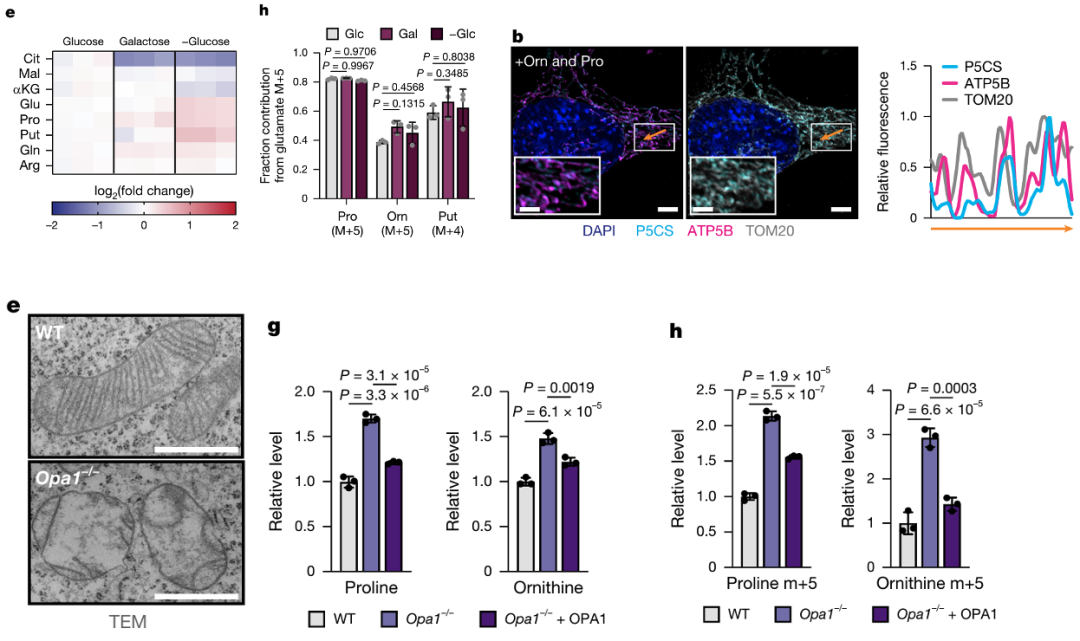
由于P5CS是脯氨酸和鸟氨酸线粒体生物合成中的限速酶,所以往脯氨酸和鸟氨酸代谢上去探究。首先MEF 能够在氧化(半乳糖或葡萄糖缺乏)培养条件下维持其细胞内脯氨酸水平(图6上e)。代谢流也显示氧化培养条件并未损害细胞参与谷氨酸还原生物合成脯氨酸、鸟氨酸和腐胺的能力(图6上h)。这表明细胞内是有在应激状态下调节此类氨基酸合成的机制的。同时前面有说到氧化磷酸化增加的条件下会促使P5CS与ATP合酶分离生成P5CS-线粒体,而如果在此时补充鸟氨酸和脯氨酸则会导致分离现象消失(图6上b)。前面观测到P5CS-线粒体没有嵴结构,而OPA1蛋白通过缩小嵴连接和促进 ATP 合酶二聚化,在嵴形成中起关键作用。敲除OPA1 表现出明显的嵴结构破坏(图6下e)和 OXPHOS 受损,但这些 Opa1-/- 细胞含有升高的总脯氨酸和鸟氨酸水平,以及谷氨酸中脯氨酸和鸟氨酸的合成增强(图6下g,h)。且 P5CS 没有从 ATP 合酶中分离出来形成新的亚群。以上表明P5CS-线粒体的主要作用是还原性氨基酸代谢。

图6.P5CS-线粒体参与还原性氨基酸合成
那P5CS-线粒体形成受什么调控,哪些分子参与?
因为明显看到了在不同条件下P5CS-线粒体可以形成新的独立线粒体或者与能量线粒体共同分布亦或是P5CS呈现发散分布。所以线粒体动力学被考虑参与调控其形成+。这就涉及到一系列线粒体动力学分子的共调控研究。分别通过敲除及回复MFN1/2,DRP1等相关分子来验证线粒体动力学对P5CS-线粒体形成的影响:MFN1/2缺失会导致P5CS无法聚集(图7c),而DRP1缺失会导致 P5CS无法与ATP合酶分离从而都无法产生P5CS-线粒体(图7i,j)。

图7.线粒体动力学调控P5CS-线粒体形成
以上结论在PDAC(胰腺癌)样本中也进行了验证,观测到P5CS线粒体的存在(图8 l-m)以及它对应的无ATP 合酶(图8d)无嵴(图8d)表型,这可能也是肿瘤细胞的生存策略。

图8.PDAC样本中P5CS-线粒体的存在
总结一下:应激条件下细胞中P5CS由线粒体动力学所介导可以形成一个无嵴不产生ATP专门负责氨基酸合成的新型线粒体。
发散一下思路:
1. 是否还有除了能量代谢和脯氨酸和鸟氨酸合成以外的其他线粒体类型?
2. P5CS是否还有其他功能?
3. 肿瘤中或者其他疾病模型中此类无嵴线粒体发挥什么作用,对于疾病的影响是什么,然后他们的标志性区分marker是否都是P5CS,抑或是有其他marker?
4. 整个的信号通路调控机制是什么?受哪些基因调节又对下游什么基因有影响?
抛砖引玉,这些问题就要由各位老师来解决了。
另外以P5CS mitochondrial为关键词搜索Pubmed一共26篇。

如果额外加上cancer限定就只剩7篇了。

大家是否已经跃跃欲试了呢?
我司可承接文章中提到的绝大多数线粒体相关实验,有需求的欢迎来咨询,近期还可享线粒体实验65折优惠!

【Reference】
1、Ryu KW, Fung TS, Baker DC, et al. Cellular ATP demand creates metabolically distinct subpopulations of mitochondria. Nature. 2024;635(8039):746-754. doi:10.1038/s41586-024-08146-w