15 年
手机商铺
公司新闻/正文
328 人阅读发布时间:2025-08-15 16:01
吉凯慢病毒高效转染巨噬细胞系、Ad5F35嵌合型腺病毒高效感染人PBMC诱导原代巨噬细胞。
一、高分文献解读
✦ 吉凯高分文献1 [1]:
Molecular Cancer IF:35.9

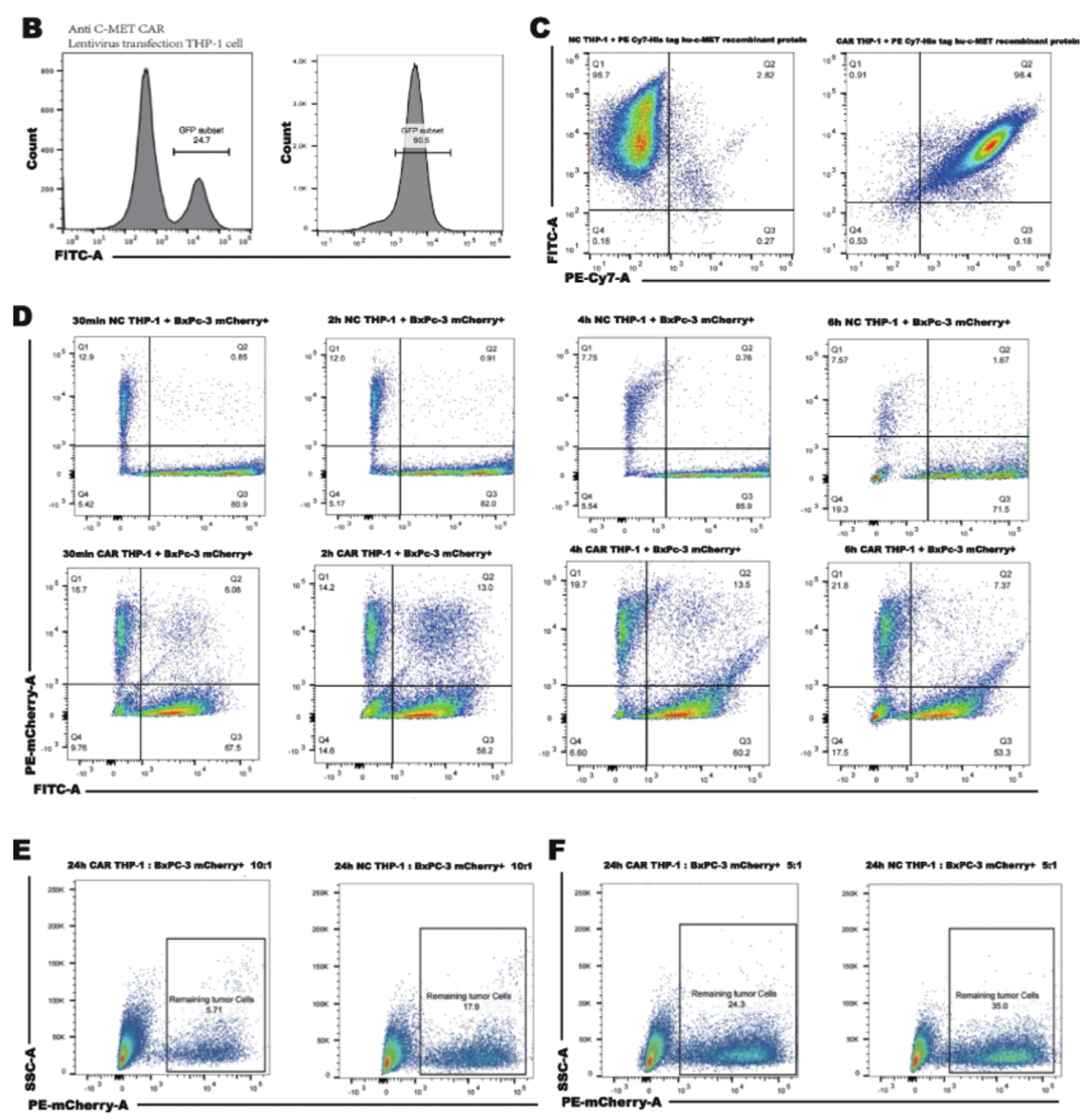
在载体的构建上:CAR构建体包括CD8α信号肽,c-MET scFv序列,CD8α铰链区,FcRγ信号激活结构域和CD19 PI3K募集结构域,通过T2A序列与EGFP序列同时连接。并使用永生化的人单核细胞系THP-1建立稳定传代的CAR-M-c-MET THP1细胞。

研究团队成功构建了CAR-M-c-MET THP-1 细胞,把促炎极化的CAR-M-c-MET 细胞以及对照的 THP-1细胞,和带有 mCherry标记的 BxPC - 3 胰腺癌细胞按照不同的效应/靶细胞(E:T)比例共培养,发现CAR-M-c-MET 细胞的吞噬结合效率相比对照细胞要高得多。

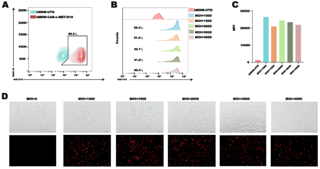
由于巨噬细胞对病原体具有自然吞噬的特性,这使得人原代巨噬细胞不易被基因操作中常用的病毒载体转染。研究人员采用Ad5F35嵌合型腺病毒载体将上述CAR序列转染人PBMC通过细胞因子诱导在体外衍生原代巨噬细胞,从而产生人单核细胞衍生的CAR-M。克服巨噬细胞转染的挑战,在3000的MOI下实现了高转染效率。

✦ 吉凯高分文献2 [2]:
Molecular Medicine IF:6.3

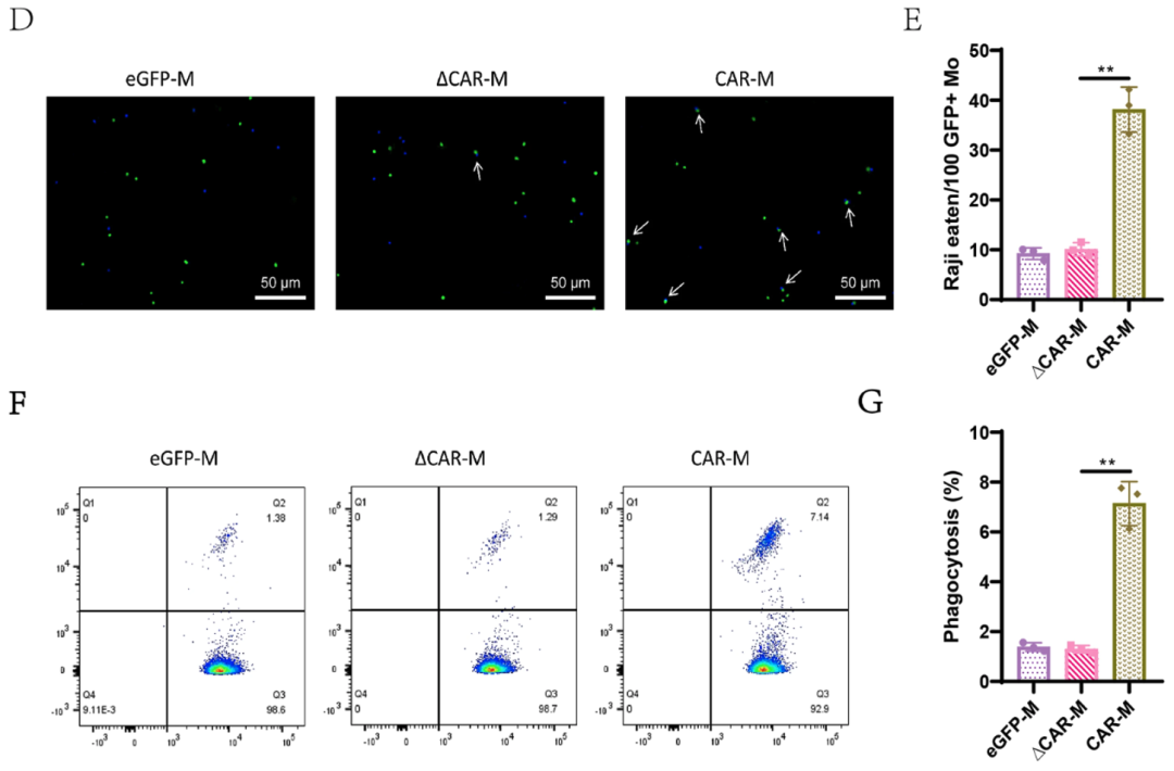
该 CAR 构建体具有 CD8a 铰链和跨膜结构域以及串联信号结构域,该结构域包括 Fc 受体的共同γ链和 c-Met 募集结构域。CAR 的表达由与 eGFP 报告基因相连的 SFFV 启动子驱动,缺乏细胞内信号结构域的抗 c-Met CAR (∆CAR) 的截短形式作为对照。

为了评估CAR介导的c-Met+肿瘤细胞靶向的抗癌疗效,将CAR巨噬细胞和对照细胞(eGFP-M,∆CAR-M)与c-Met+mCherry标记的Raji细胞以1:1的比例共培养。结果表明与eGFP-M和∆CAR-M组相比,CAR-M组表现出显着更高的吞噬水平。

二、CAR-M技术简介
CAR-M技术是指用特异性CAR修饰巨噬细胞,不但能够靶向吞噬肿瘤细胞,还能够通过分泌促炎症细胞因子改变肿瘤附近的微环境,同时将肿瘤抗原提呈给T细胞,激活T细胞对肿瘤的免疫反应; CAR-M细胞高效浸润肿瘤,非肿瘤靶向毒性较小。

CAR是一种人工设计的跨膜受体,通常包括一个识别肿瘤抗原的单链可变区(scFv)、一个铰链区、一个跨膜区和一个胞内信号传导区。通过基因工程手段将CAR导入巨噬细胞,使其能够特异性识别并杀伤表达相应抗原的癌细胞[3]。

三、CAR-M不同代数[4]

|
载体类型 |
时间 |
|
慢病毒 |
RAW264.7、THP-1、HPSC来源的CRA巨噬细胞、iPSC来源的巨噬细胞 |
|
Ad5f35嵌合腺病毒 |
人PBMC来源的巨噬细胞 |
|
CAR-M结构说明 |
|
单链抗体 |
跨膜 |
胞内刺激因子 |
|
一代 |
scfv(可变) |
CD8 |
CD3ζ、Megf10、FcγR、+ PI3K |
|
|
二代 |
scfv(可变) |
CD8 |
e CD3ζ-TIR(细胞质TIR结构域来自TLR4) |
CAR-M疗法相比较CAR-T疗法,不但能够靶向吞噬肿瘤细胞,还能够通过分泌促炎症细胞因子改变肿瘤附近的微环境,同时将肿瘤抗原提呈给T细胞,激活T细胞对肿瘤的免疫反应; CAR-M细胞高效浸润肿瘤,非肿瘤靶向毒性较小。但要达到预期的效果还需要克服许多问题。随着技术的发展,相信这些在不久的将来能够取得更好的突破。
【参考文献】
[1].Zheng H,et al. Chimeric antigen receptor macrophages targeting c-MET(CAR-M-c-MET) inhibit pancreatic cancer progression and improve cytotoxic chemotherapeutic efficacy. Mol Cancer. 2024 Dec 6;23(1):270.
[2]. Hu L,et al. Leveraging CAR macrophages targeting c-Met for precision immunotherapy in pancreatic cancer: insights from single-cell multi-omics. Mol Med. 2024 Nov 26;30(1):231.
[3]. Li N, et al. A new era of cancer immunotherapy: combining revolutionary technologies for enhanced CAR-M therapy. Mol Cancer. 2024 Jun 1;23(1):117.
[4]. Lei A,et al A second-generation M1-polarized CAR macrophage with antitumor efficacy. Nat Immunol. 2024 Jan;25(1):102-116.
吉凯新推出的《T细胞激活感染试剂盒》、《T细胞扩增试剂盒》助您更好完成相关实验。

