15 年
手机商铺
公司新闻/正文
478 人阅读发布时间:2025-09-05 10:02

骨骼是多种实体瘤最常见的转移部位,在肺癌、乳腺癌和前列腺癌中的发生率达40%–90%,迄今为止,骨转移仍属于晚期癌症中无法治愈的类型,导致患者死亡率居高不下。
癌症免疫疗法(如免疫检查点抑制剂ICB)已在多种原发性肿瘤中取得显著突破。然而,临床前及大规模人群研究均表明,免疫疗法在骨转移中的疗效不佳,可能与其复杂的免疫微环境密切相关。
中性粒细胞作为人体外周循环及骨髓常驻白细胞中最丰富的成分,在多种癌症中发挥关键作用。然而中性粒细胞在肿瘤促进或清除中的多重作用机制尚未完全阐明。值得注意的是,尽管中性粒细胞在骨髓中占比丰富,其对骨转移的影响仍基本未知。
本研究旨在通过探索肿瘤免疫微环境(TIME)中未成熟中性粒细胞的作用机制、调控途径及功能模式——尤其聚焦骨转移灶——填补该认知空白。此外,研究者利用多种同源基因小鼠模型及人源免疫系统(HIS)小鼠模型,评估了调节中性粒细胞对控制骨转移及改善免疫检查点抑制剂(ICB)疗法的治疗潜力。

Cancer cell杂志上发表了题为“CHI3L3+ immature neutrophils inhibit anti-tumor
immunity and impede immune checkpoint blockade therapy in bone metastases”的文章。

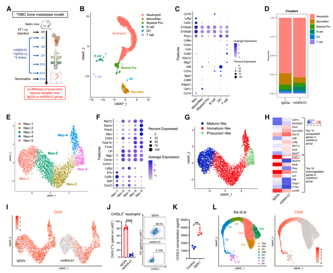
在本研究中,为深入解析骨肿瘤微环境中未成熟中性粒细胞的功能模式,研究者对混合小鼠三阴性乳腺癌骨转移样本中分选出的CD45+细胞进行了单细胞RNA测序(吉凯基因提供)。鉴定出六大免疫细胞亚群,包括中性粒细胞、单核细胞/巨噬细胞、髓系祖细胞、T细胞、B细胞及树突状细胞。共鉴定出3,799个中性粒细胞(5个聚类),在IgG2a组和mDKN-01组中均占所有免疫细胞的最大比例。
该研究观察到在小鼠模型和癌症患者的骨转移微环境中,未成熟中性粒细胞占主导地位。Dickkopf1(DKK1)诱导中性粒细胞呈现未成熟样功能状态,使其具备强效免疫抑制能力,可抑制CD8+ T细胞的抗肿瘤反应。机制上,DKK1-CKAP4-STAT6信号通路驱动CHI3L3表达,该蛋白对骨转移中未成熟中性粒细胞介导的免疫抑制至关重要。此外,阻断DKK1可促进中性粒细胞成熟以改善免疫微环境,诱导肿瘤缩小,并在多种骨转移小鼠模型中增强免疫检查点抑制剂(ICB)疗法反应。这些发现揭示了未成熟中性粒细胞在骨转移中的关键作用,为通过调节中性粒细胞改善癌症免疫疗法提供了潜在策略。

吉凯开学季· 领跑新学期


