15 年
手机商铺
公司新闻/正文
286 人阅读发布时间:2025-11-10 17:43
骨质疏松症不仅严重影响骨骼健康,还会显著阻碍肌腱-骨界面的愈合过程,增加肩袖撕裂及术后再撕裂的风险。在这一过程中,肌腱干细胞/祖细胞(TSPCs) 的干性维持对修复结果具有决定性作用。这源于其再生能力及分化为多种组织再生所需细胞类型的能力。
TSPCs存在于肌腱组织中,不仅能促进细胞更新与细胞外基质生成,还在肌腱-骨界面处参与骨骼与软骨的形成,是维持结构与功能修复的关键细胞。然而,在肩袖损伤引发的炎症环境中,TNF-α、IL-1β等促炎因子会破坏TSPCs的自我更新能力,迫使其向纤维化谱系分化,丧失原有的再生潜能,最终导致修复微环境失衡、肌腱成熟障碍与纤维软骨重建失败。
研究发现:CD248+ TSPCs——骨质疏松背景下关键干细胞亚群
本研究揭示了一种新型肌腱干细胞亚群——CD248+ TSPC,其干性因骨质疏松症而降低,导致旋转袖肌腱强度减弱,易受损伤且术后修复后更易撕裂。
研究开发出新型靶向干预手段——利用si-CD248载药脂质体有效恢复TSPC干细胞特性。该方法促进了肌腱-骨愈合,显著改善肩关节功能,证实了生物活性脂质体在增强骨质疏松损伤肌腱组织修复与再生方面的潜力。

Advanced Science杂志上发表了题为“Bioactive siRNA Based Liposomes Promoted Tendon-Bone Healing in Osteoporotic Mice by Recovering the Stemness of CD248+ TSPCs ”的文章。
本研究探究了CD248在调控TSPC干细胞特性中的作用,并评估了si-CD248载药脂质体在促进骨质疏松条件下肌腱-骨愈合的治疗潜力。
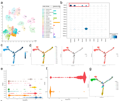
单细胞RNA测序(吉凯基因提供)发现骨质疏松性肌腱样本中TSPC群体显著增加,尤其存在一个独特亚群TSPC-0,其CD248表达水平升高。
CD248+ TSPC因FAK-JAK-STAT1信号通路异常呈现增殖减弱、凋亡增加及迁移受损。CD248负载脂质体制备与表征显示,该制剂能有效抑制CD248表达,恢复TSPC干细胞特性并促进肌腱-骨愈合。在骨质疏松小鼠模型中,脂质体治疗显著增强组织再生能力,改善组织学评分、胶原组织化及生物力学特性。
结论与启示
本研究揭示CD248高表达会对TSPC干细胞特性产生负面影响,并阻碍骨质疏松条件下的愈合过程。通过si-CD248载药脂质体靶向CD248,可有效恢复TSPC的再生潜能,为改善骨质疏松患者的肌腱-骨愈合提供了极具前景的治疗策略。


