上海吉凯基因医学科技股份有限公司品牌商

15

手机商铺

qrcode
商家活跃:
产品热度:
  • NaN
  • 0.5
  • 0.5
  • 1.5
  • 0.5
慢病毒浓缩试剂盒Lenti-Pro Concentration Kit
¥1980
品牌商

上海吉凯基因医学科技股份有限公司

入驻年限:15

  • 联系人:

    付经理

  • 所在地区:

    上海 浦东新区

  • 业务范围:

    技术服务、试剂

  • 经营模式:

    生产厂商 科研机构 代理商

在线沟通

公司新闻/正文

《Molecular Psychiatry》发文揭示抑郁症发病新机制

2217 人阅读发布时间:2020-11-18 13:43

 
今天跟大家分享的是一篇抑郁症研究的高分文章。题目为“Gene deficiency and pharmacological inhibition of caspase-1 confers resilience to chronic social defeat stress via regulating the stability of surface AMPARs”,是华中科技大学基础医学院研究团队在神经精神病学杂志《Molecular Psychiatry》(IF:11.973)上发表的文章。
新闻图片1
 
该研究揭示了抑郁症发生的新机制——炎症信号分子caspase-1介导的信号通路通过调控谷氨酸受体膜稳定性,将环境应激与抑郁样行为相关联,从新的角度阐明了社会压力是如何引发抑郁样行为的。

研究背景

抑郁症是常见的精神障碍疾病,严重地危害了公民的生命健康。抑郁症发病机制复杂多样,近年来除单胺假说外的其它假说越来越引起重视,炎症假说认为应激刺激引发炎症过程,最终导致抑郁症的发生。以往的研究发现抑郁症患者血液中炎症标记物casepase-1水平增加,但它们是否与抑郁症发病过程相关尚未知。
 

研究思路

 
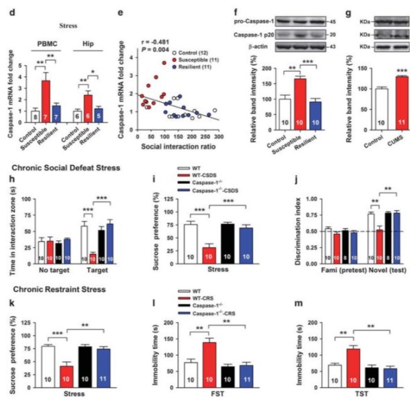
首先,研究者发现慢性社会挫败应激(CSDS)与慢性不可预测温和应激(CUMS)这两种经典抑郁模型在诱发C57小鼠抑郁样行为的同时,显著增加了外周血液单核细胞casepase-1mRNA表达水平和海马casepase-1蛋白表达水平,同时casepase-1基因敲除可逆转小鼠由应激产生的抑郁样行为(图1)。
新闻图片2
图1. casepase-1基因敲除可逆转小鼠由应激产生的抑郁样行为
 
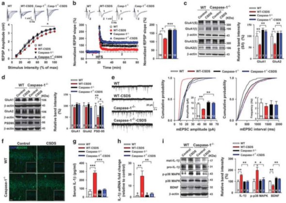
接着,作者使用吉凯基因提供的腺相关病毒AAV-casepase-1在海马脑区过表达casepase-1,能够显著增加小鼠在CSDS、糖水偏好、强迫游泳、旷场和高架十字迷宫测试中小鼠的焦虑和抑郁样行为(图2d-h)。
 
图2.海马过表达casepase-1促进小鼠的抑郁和焦虑样行为
 
以往研究表明压力应激会引起谷氨酸系统的改变,且谷氨酸信号通路调节障碍是抑郁症的一个重要特征。那么casepase-1是否会对谷氨酸递质传递产生影响呢?通过电生理记录和膜蛋白组分分析发现,casepase-1敲除后能够增加AMPA受体亚型的膜稳定性,进而维持正常的突触后谷氨酸能神经递质传递来增加对慢性压力的易感性(图3a-e)。casepase-1基因敲除能够抑制慢性压力引起的下游靶点IL-1βmRNA和蛋白水平的升高。综上,casepase-1介导的神经炎症信号通路能够通过影响突触后膜的谷氨酸能传递,导致压力应激引起的抑郁样行为(图3f-i)。
新闻图片3
图3.casepase-1敲除阻碍CSDS诱导的海马突触可塑性受损
 
为了进一步验证casepase-1/IL-1β炎症信号通路对压力应激引起的抑郁样行为的影响,研究者使用了casepase-1的拮抗剂AC-UVAD-CMK发现抑制casepase-1信号通路能够抑制CSDS诱发的抑郁样行为和突触可塑性受损。
新闻图片4
图4. 抑制casepase-1信号通路能够抑制CSDS诱发的抑郁样行为和突触可塑性受损
 
那么外源性的给予IL-1β能够逆转casepase-1基因敲除所引起抗抑郁的效应呢?在慢性脑区给予IL-1β后,正常小鼠和casepase-1敲除小鼠的焦虑抑郁水平均升高,提示IL-1β对casepase-1介导了焦虑抑郁样行为是必需的。
新闻图片5
图5.慢性IL-1β暴露能诱发casepase-1敲除小鼠的抑郁和焦虑样行为
 

总 结

 
caspase-1/IL-1β信号通路异常激活通过减少海马区AMPA受体的膜表达,损伤海马谷氨酸能突触功能,是抑郁症发生的重要环节,研究揭示了抑郁症发生的新机制,并为抗抑郁药的研发提供了新靶点。
 
吉凯助力
 
本研究中使用过表达腺相关病毒AAV-casepase-1和对照病毒AVV-GFP均由吉凯基因提供,通过感染小鼠海马脑区,观察casepase-1对压力应激产生的抑郁样行为的影响。腺相关病毒感染效果良好且较好地实现了casepase-1的过表达。
新闻图片6
图6.AAV病毒注射荧光示意图和Western blot验证的过表达效果
 
更多精彩内容分享,欢迎扫码添加微信了解
新闻图片7
吉凯基因,年产上万次慢病毒、腺病毒、腺相关病毒;
建有国内大型的慢病毒文库,包含几乎覆盖人类所有基因的,近 15 万个独立克隆;
国内集产品采购和资讯分享的一体化综合服务平台,为科研工作者提供一键式的采购服务,产品周期短至 5 个工作日
18 年品质保证、助力客户发表 
10000+ 篇 SCI,多项科研成果发表于 Nature Medicine、Nature Immunology、Gastroenterology、Cell Metabolism、Nature Neuroscience 等著名期刊上

上一篇

从质粒到病毒——基因过表达的那些事儿

下一篇

干货| 增强子SNP预测、实验操作指南

更多资讯

我的询价