15 年
手机商铺
公司新闻/正文
704 人阅读发布时间:2025-07-02 10:48
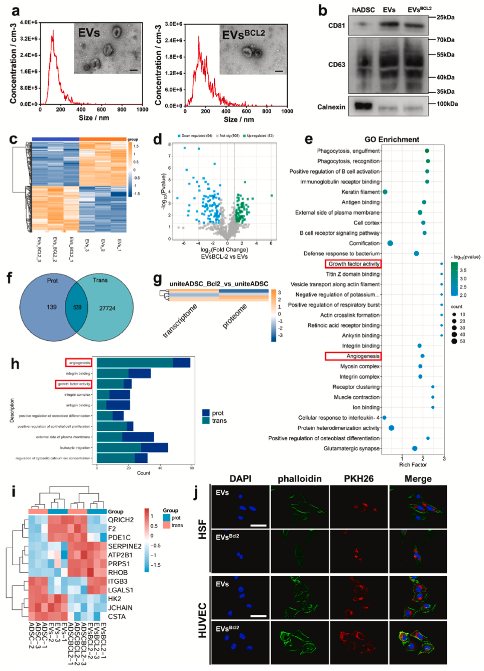
2025年5月13日,中南大学湘雅二医院团队联合温医大团队在Materials Today Bio杂志(2024 IF:10.2)上发表了题为“Antimicrobial dual-crosslinked hydrogel synergizes bioengineered extracellular vesicles for enhanced diabetic wound healing”的研究成果,该研究利用慢病毒法构建BCL-2过表达的ADSCs,并分离其外泌体;通过细胞转录组学联合外泌体微量蛋白质组学测序,提示过表达BCL-2可以极大提升血管生成能力及生长因子活性;细胞功能实验提示BCL-2工程化外泌体可以显著促进高糖环境下血管内皮细胞的迁移、成管能力;通过新型抗菌水凝胶负载BCL-2工程化外泌体,可以显著促进糖尿病创面的愈合。该研究中慢病毒构建及测序技术均由吉凯基因提供。


相关研究结果


利用慢病毒法构建BCL-2过表达ADSCs,细胞转录组学分析差异基因表达,其中血管生成及生长因子活性能力显著提升。

BCL-2工程化外泌体分离及微量蛋白质组学测序,进行细胞转录组及外泌体蛋白质组联合分析,显示血管生成及生长因子活性能力显著提升。
吉凯助力
该研究中慢病毒载体构建,细胞转录组及外泌体蛋白质组学检测由吉凯基因提供技术服务。

通讯作者介绍
中南大学湘雅二医院整形美容(烧伤)外科方柏荣及温医大Liangle Liu教授为本文共同通讯作者,团队主要从事干细胞及其衍生物、新型生物材料开发、再生医学及组织工程相关研究。