15 年
手机商铺
公司新闻/正文
1096 人阅读发布时间:2025-07-02 11:49
曲妥珠单抗德鲁替康(T-DXd)是一种针对HER2的抗体药物偶联物(ADC),用于治疗乳腺癌。遗憾的是,T-DXd在多项临床试验中被发现与致命性间质性肺病(ILD)的发生有关。对这些ADC药物诱导的不良反应的机制基础有更深入的理解,可能有助于开发预防或治疗T-DXd相关ILD的策略。
2025年6月,Cancer Research杂志上发表了题为“Perivascular Niche–Resident Alveolar Macrophages Promote Interstitial Pneumonitis Related to Trastuzumab Deruxtecan Treatment ”的文章。

本研究开发了一个能够重现T-DXd诱发ILD事件的免疫功能完整小鼠模型,从而促进深入的机制研究。研究发现通过预处理血管周围微环境可预防抗体药物偶联物被肺泡巨噬细胞吞噬所诱发的肺部炎症,以及随后SPP1高表达巨噬细胞的分化,为减轻间质性肺病提供了一种临床可行的策略。
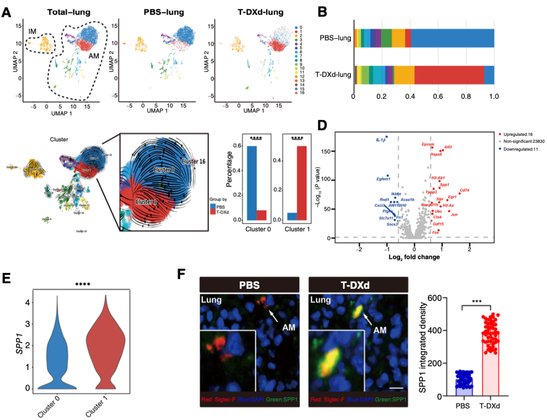
在本研究中,研究者确定T-DXd诱发的ILD属于脱靶不良事件,而非靶向抗肿瘤不良事件。为进一步探究这一现象,研究者构建了一个能够重现T-DXd诱发ILD事件的免疫功能完整小鼠模型,用该模型进行单细胞RNA-seq测序(由吉凯基因提供),发现肺微环境中受T-DXd影响的主要细胞类型为肺泡巨噬细胞(AM);活体显微成像进一步揭示,驻扎于血管周围微环境的AM可通过Fc-Fcγ受体直接吞噬血液循环中的T-DXd。这种Fc–FcγR与T-DXd的相互作用触发了AMs从免疫抑制状态向促ILD状态的表型转变,表现为炎症和免疫激活,通过SPP1通路介导。最后,研究者用 IgG1 或 T-DXd 的亲本抗体预处理血管周围 AM,可显著减少肺部非特异性 T-DXd 摄取,从而降低意外的 ADC 吸收。这些发现阐明了 T-DXd 如何点燃肺部免疫微环境的机制,并强调了先天免疫细胞的非特异性内吞作用在 ADC 相关毒性发展中的重要性。


