15 年
手机商铺
公司新闻/正文
486 人阅读发布时间:2025-09-26 15:08

前段时间我们通过一系列的软文给大家简单介绍了两个近年来国自然基金所青睐的研究方向——巨噬细胞和线粒体,那如果把这两个热点相结合又可以迸发出什么样的火花呢?今天给大家带来了一篇研究案例,看看如何通过结合双重热点发一篇高水平的学术论文。
这是来自于中山大学苏士成团队在2022年发表的一篇Nature Cancer: 巨噬细胞线粒体裂变改善了治疗性抗体诱导的癌细胞吞噬作用,并受到谷氨酰胺竞争性影响。

【1】
本文聚焦治疗性抗体诱导巨噬细胞吞噬癌细胞的机制,发现巨噬细胞线粒体裂变对这一过程至关重要。
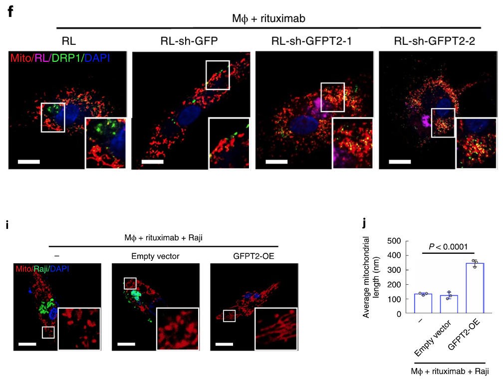
首先电镜与共聚焦显微镜观察显示,与抗体药敏感癌细胞(DLD1,SU-DHL-4,SU-DHL-6,Raji)共培养的巨噬细胞,线粒体呈小而点状(裂变特征),且含大量癌细胞碎片;与耐药癌细胞(RKO,RL)共培养的巨噬细胞,线粒体则密集管状。


沉默或药物抑制 DRP1 会显著降低多种治疗性抗体诱导的吞噬作用,小鼠体内实验也验证了这一点,抑制巨噬细胞线粒体裂变会削弱抗 CD47 抗体的抑瘤效果,而回输正常巨噬细胞可恢复疗效,回输 DRP1 沉默的巨噬细胞则无效。


进一步研究发现,耐药肿瘤细胞高表达谷氨酰胺-果糖-6-磷酸转氨酶 2(GFPT2),其是己糖胺途径的限速酶。GFPT2 过表达使肿瘤细胞大量消耗谷氨酰胺,生成更多尿苷二磷酸 N - 乙酰葡糖胺(UDP-GlcNAc),导致共培养体系中谷氨酰胺浓度降低,巨噬细胞谷氨酰胺摄取减少。

谷氨酰胺缺乏会损害巨噬细胞线粒体裂变,而沉默肿瘤细胞的 GFPT2,可减少 UDP-GlcNAc 生成,增加培养基中残留谷氨酰胺,提升巨噬细胞内谷氨酰胺水平,促进线粒体裂变及 DRP1 在线粒体的募集,增强巨噬细胞对耐药癌细胞的吞噬能力。补充谷氨酰胺也能提高耐药细胞对抗体诱导吞噬的敏感性,反之,敏感细胞过表达 GFPT2 则会抑制巨噬细胞的线粒体裂变与吞噬作用。

后续文章引入相变概念进一步挖掘解释了线粒体裂变通过钙信号调控 WASP-WIP 相变促进吞噬,但这个涉及到另一个国自然热点概念-相变,我们下次单独专题介绍。
这篇文章涉及了多个研究热点-巨噬细胞,线粒体,代谢重编程,相变,老师也可以参照结合多种热点来使文章更加生动有趣、引人入胜。
那肯定有老师会想知道自己的研究领域是否适合做这两个热点领域甚至是两者结合的研究,我们在此给老师带来一些实用的小建议,各位老师可以尝试看看。
1.如果前期有单测数据,可以尝试看实验组与对照组间巨噬细胞或者巨噬细胞特定亚群比例是否有明显数量差异、分布差异。如图:

【2】
这篇论文发现了一群SPP1+巨噬细胞是肿瘤特异性的从而将其作为研究核心。

【3】
这篇文章也是通过巨噬细胞亚群发现三群巨噬细胞在基因敲除之后比例显著变化后作为后续讨论的核心群。
我司的单细胞测序服务可以提供差异比例以及差异基因分析分析助您一臂之力。
2. 如果前期是做了一个转录组,那可以尝试做一个CIBERSORT免疫浸润,同样也可以看是否浸润的巨噬细胞比例有无差异。如图:

【4】
这篇文章通过对转录组数据进行CIBERSORT免疫浸润发现前列腺癌高危评分患者中 Treg 以及 M1 极化和 M2 极化巨噬细胞的浸润远多于低风险评分患者的浸润。
我司转录组测序可以选择该模块进行分析:

3. 前期有一个bulk层面的数据,无论是转录组/蛋白组,都可以尝试查看差异基因富集分析是否集中在以下一系列的通路中,如果是NF-KB ,NFAT ,TLR signaling, Cytokine,JAK-STAT等等 那么课题可能与免疫细胞相关,如果同时还有antigen presenting, phagocytosis,那巨噬细胞的检测可以提上日程,如果富集在AMPK, Oxidative phosphorylation(OXPHOS),Citrate cycle (TCA cycle), Mitophagy, Mitochondrial biogenesis,PINK1-Parkin-mediated MFN2 degradation 等等,那么线粒体相关课题可以进行考虑。当然一些经典的死亡方式由于很多都是需要线粒体参与,比如凋亡、铁死亡等等,这些同样也可以去检测线粒体相关指标。

【6】
转录组测序显示药物预处理CD11c-hi巨噬细胞后明显的OXPHOS和抗炎表型后续就做了相对应的验证实验。
4. 当然也可以如文章中一样使用线粒体染料对免疫细胞进行标记、统计去判定免疫细胞线粒体动力学是否参与免疫细胞调控,或者使用电镜细致化呈现线粒体状态,亦或是通过ECAR,OCR检测判断线粒体相关功能是否异常。我司可以提供以上实验服务。
当然以上是作为抛砖引玉,各位老师如果还有什么比较好的思路也可以在评论区一起讨论交流。
[Reference]
1. Li J, Ye Y, Liu Z, et al. Macrophage mitochondrial fission improves cancer cell phagocytosis induced by therapeutic antibodies and is impaired by glutamine competition. Nat Cancer. 2022;3(4):453-470. doi:10.1038/s43018-022-00354-5
2.Qi J, Sun H, Zhang Y, et al. Single-cell and spatial analysis reveal interaction of FAP+ fibroblasts and SPP1+ macrophages in colorectal cancer. Nat Commun. 2022;13(1):1742. Published 2022 Apr 1. doi:10.1038/s41467-022-29366-6
3.Chen H, Chew G, Devapragash N, et al. The E3 ubiquitin ligase WWP2 regulates pro-fibrogenic monocyte infiltration and activity in heart fibrosis. Nat Commun. 2022;13(1):7375. Published 2022 Nov 30. doi:10.1038/s41467-022-34971-6
4.Shao N, Tang H, Mi Y, Zhu Y, Wan F, Ye D. A novel gene signature to predict immune infiltration and outcome in patients with prostate cancer. Oncoimmunology. 2020;9(1):1762473. Published 2020 Jun 1. doi:10.1080/2162402X.2020.1762473
5. Yao S, Weng D, Wang Y, et al. The preprogrammed anti-inflammatory phenotypes of CD11chigh macrophages by Streptococcus pneumoniae aminopeptidase N safeguard from allergic asthma. J Transl Med. 2023;21(1):898. Published 2023 Dec 11. doi:10.1186/s12967-023-04768-2

