15 年
手机商铺
公司新闻/正文
354 人阅读发布时间:2025-12-05 14:26
脑出血(Intracerebral Hemorrhage, ICH)是一种致死致残率极高的脑血管疾病,约占所有脑卒中的20%~30%。尽管治疗手段不断进步,但其预后仍不理想。
近年来,越来越多的研究表明,氧化应激 在ICH后的继发性脑损伤中扮演了关键角色。然而,氧化应激在不同细胞类型中的具体作用机制一直是个黑箱。
最近,一项发表于《International Immunopharmacology》 的研究,通过整合单细胞RNA测序和批量转录组数据,并巧妙运用多种机器学习算法,成功揭示了ICH后氧化应激的细胞异质性,并鉴定出两个关键基因:ANXA2 和 COTL1。
一 研究思路与方法:多组学与机器学习的强强联合
本研究设计精巧,是一条典型的多组学数据整合分析路径。

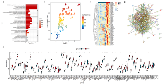
首先,研究人员在批量转录组数据中发现,ICH脑组织中的氧化应激活性显著高于正常组织。
随后,他们对来自1例ICH患者和4例健康对照的37,818个高质量细胞进行了单细胞测序分析,将细胞分为8种主要类型(如T细胞、单核细胞、巨噬细胞等)。

关键的一步来了:他们使用了5种算法(AUCell、Ucell、singscore、ssGSEA、AddModuleScore)来给每个细胞的氧化应激活动“打分”,发现单核细胞的氧化应激活性最高,是推动氧化应激的主力军。

为进一步筛选关键基因,研究者结合差异表达分析和相关性分析,从374个上调基因和124个OS相关基因中筛选出93个核心OS相关基因。

随后,通过四种机器学习算法(XGBoost、Boruta、随机森林、LASSO) 进行特征筛选,最终锁定ANXA2 和 COTL1 为最优特征基因。

二 关键发现:ANXA2与COTL1何以成为“焦点”?
1. 表达验证与诊断价值极高
在ICH患者的脑组织数据中,ANXA2和COTL1的表达量显著上调。更令人印象深刻的是它们的诊断潜力:ANXA2的ROC曲线下面积达到了完美的1.0,COTL1也高达0.964,表明这两个基因能极其准确地区分是否患病。

2. 单细胞层面精准定位
研究进一步证实,ANXA2和COTL1在单核细胞中表达最高。这提示,它们很可能通过“单核细胞-小胶质细胞轴”渗透入脑组织,进而调控氧化应激。

3. 功能富集提示潜在机制
基因集富集分析显示,ANXA2与核苷酸糖合成、柠檬酸循环等代谢通路相关,而COTL1则富集于核糖体与泛醌合成通路。这为理解它们如何参与氧化应激提供了初步线索。

4. 细胞“社交”与状态演变
研究人员将单核细胞分为ANXA2/COTL1阳性组和阴性组,进行了拟时序分析和细胞通讯分析。
轨迹分析显示,随着细胞状态演变,阳性细胞比例逐渐增加,占据主导。
细胞通讯分析发现,ANXA2+和COTL1+的单核细胞更“爱交流”,它们通过LGALS9-CD45、MIF-(CD74+CXCR4) 等信号通路,与巨噬细胞、神经元等其他细胞进行频繁的“对话”。

三、动物实验验证:从数据到现实的坚实一步
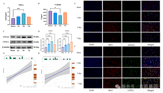
理论的成立需要实验的支撑。研究者构建了ICH大鼠模型,并发现:
ICH后,大鼠脑内氧化应激标志物MDA(丙二醛)升高,而抗氧化酶T-SOD(总超氧化物歧化酶)下降,证实氧化应激水平升高。
Western Blot实验表明,ANXA2和COTL1的蛋白水平在ICH后显著上调。
免疫荧光实验清晰地显示,ICH后,ANXA2和COTL1蛋白主要定位在脑内的小胶质细胞中。
相关性分析证实,ANXA2和COTL1的表达量与氧化应激水平呈显著正相关(相关系数r分别为0.84和0.69)。

四、总结与展望:精准医疗的新靶点
本研究首次在单细胞层面系统揭示了ICH后氧化应激的细胞异质性,明确了单核细胞是氧化应激的主要贡献者。通过多组学整合与机器学习的先进策略,成功筛选出并验证了ANXA2和COTL1这两个在ICH后氧化应激中扮演关键角色的基因。这不仅为理解ICH的病理机制提供了全新的视角,也为未来开发靶向氧化应激的精准治疗策略(如针对ANXA2/COTL1的抑制剂或抗体)奠定了坚实的理论基础。
本研究成功展示了一种强大的研究范式:通过单细胞基因集活性评分锁定关键细胞亚群,并借助机器学习算法从复杂数据中提炼出核心靶基因。这一思路是解锁疾病机制的关键拼图。
值得一提的是,吉凯基因具备成熟的生物信息学分析能力,可为您提供与此研究类似的、从单细胞数据挖掘到机器学习模型构建的整体解决方案,助力您的课题实现突破。欢迎感兴趣的老师垂询探讨。
参考文献
Du C, Wang C, Liu Z, et al. Machine learning algorithms integrate bulk and single-cell RNA data to unveil oxidative stress following intracerebral hemorrhage. International Immunopharmacology. 2024;137:112449.